GM Service Manual Online
For 1990-2009 cars only

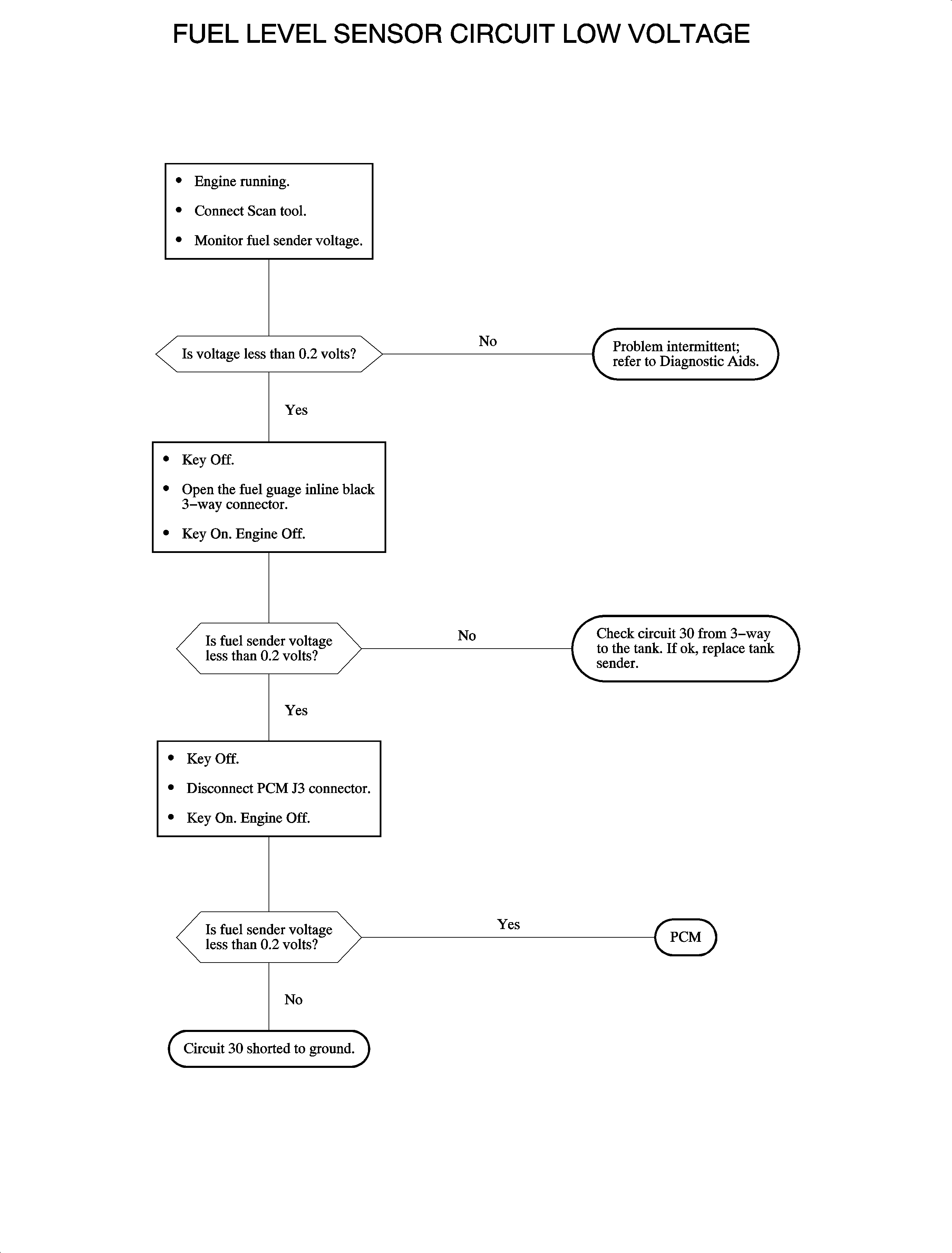
Circuit Description


Object Number: 900820  Size: MF

The powertrain control module (PCM) monitors the resistance of the fuel level sensor, or tank sender, to calculate the amount of fuel in the tank and provides a voltage to the tank sender through a resistor network and a return to PCM ground. DTC P0462 will set if the voltage remains below 0.2 volts for longer than 1 second.

Conditions for Setting the DTC

The DTC P0462 will set if the monitored voltage in the circuit is less than 0.2 volts for longer than 1 second when the ignition voltage is greater than 9 volts.

The PCM will command the fuel gage to EMPTY and the LOW FUEL telltale ON when the DTC P0462 is set.

DTC P0462 will clear from active to history if feedback is greater than 0.2 volts and ignition volts are greater than 9 volts.

Diagnostic Aids

A corroded or loose connection at any of the terminal locations can cause DTC P0462.

A scan tool may be used to command the fuel gage using the special test -- Instrument Cluster section, and the low fuel telltale using the special test -- QDM test.


Object Number: 901681  Size: FP