GM Service Manual Online
For 1990-2009 cars only

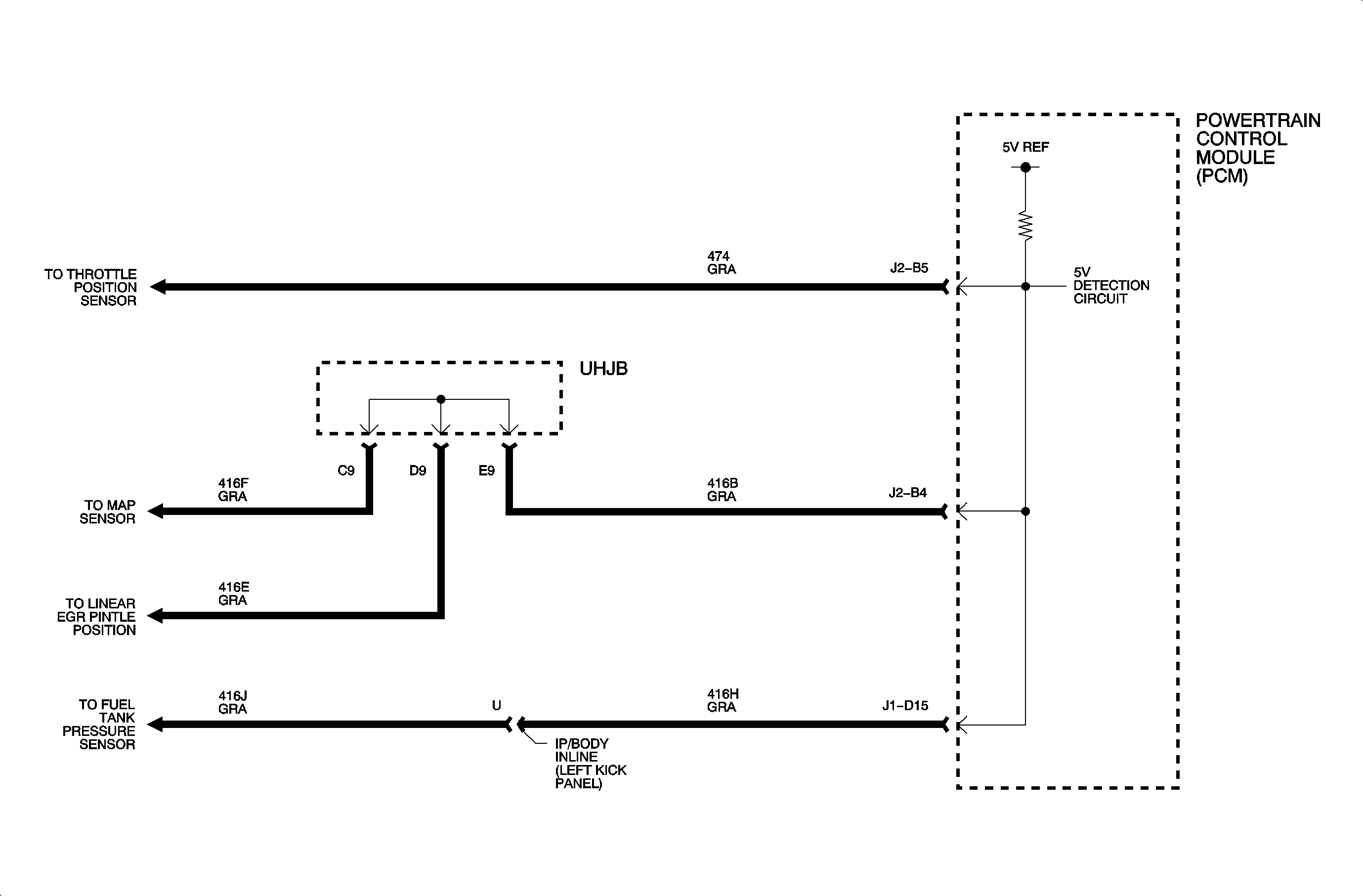
Circuit Description


Object Number: 900255  Size: MF

The 5 volt reference circuit provides a signal voltage to the linear EGR, MAP sensor, and TP sensor. The return line is grounded through the PCM. DTC P1635 detects a short to ground in any of the 3, 5 volt reference circuits or inside the PCM.

Conditions for Setting the DTC

Important: The 5 volt reference is monitored whenever the ignition is ON.

DTC P1635 will set if the 5 volt reference signal is below 3.5 volts or above 5.5 volts. This voltage is monitored internally by the PCM.

Diagnostic Aids

If DTCs P0563, P0108, P1106, P0452, P0453, P1122, or P0122 are set, a short to B+ on the 5 volt reference circuit is probable. If the short exists while attempting to diagnose, PDT communications will be lost and driveability conditions will exist.


Object Number: 901805  Size: FP