GM Service Manual Online
For 1990-2009 cars only
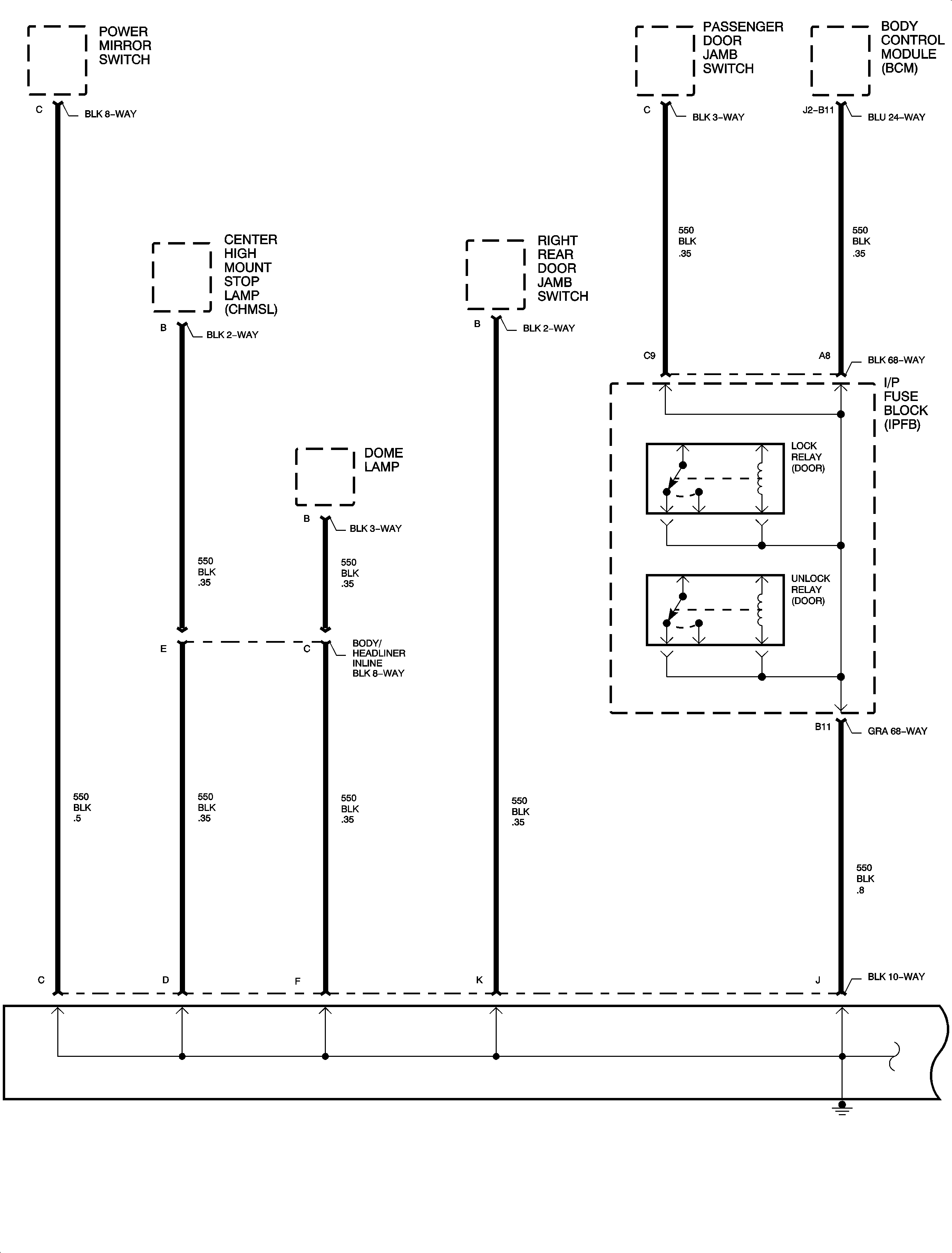
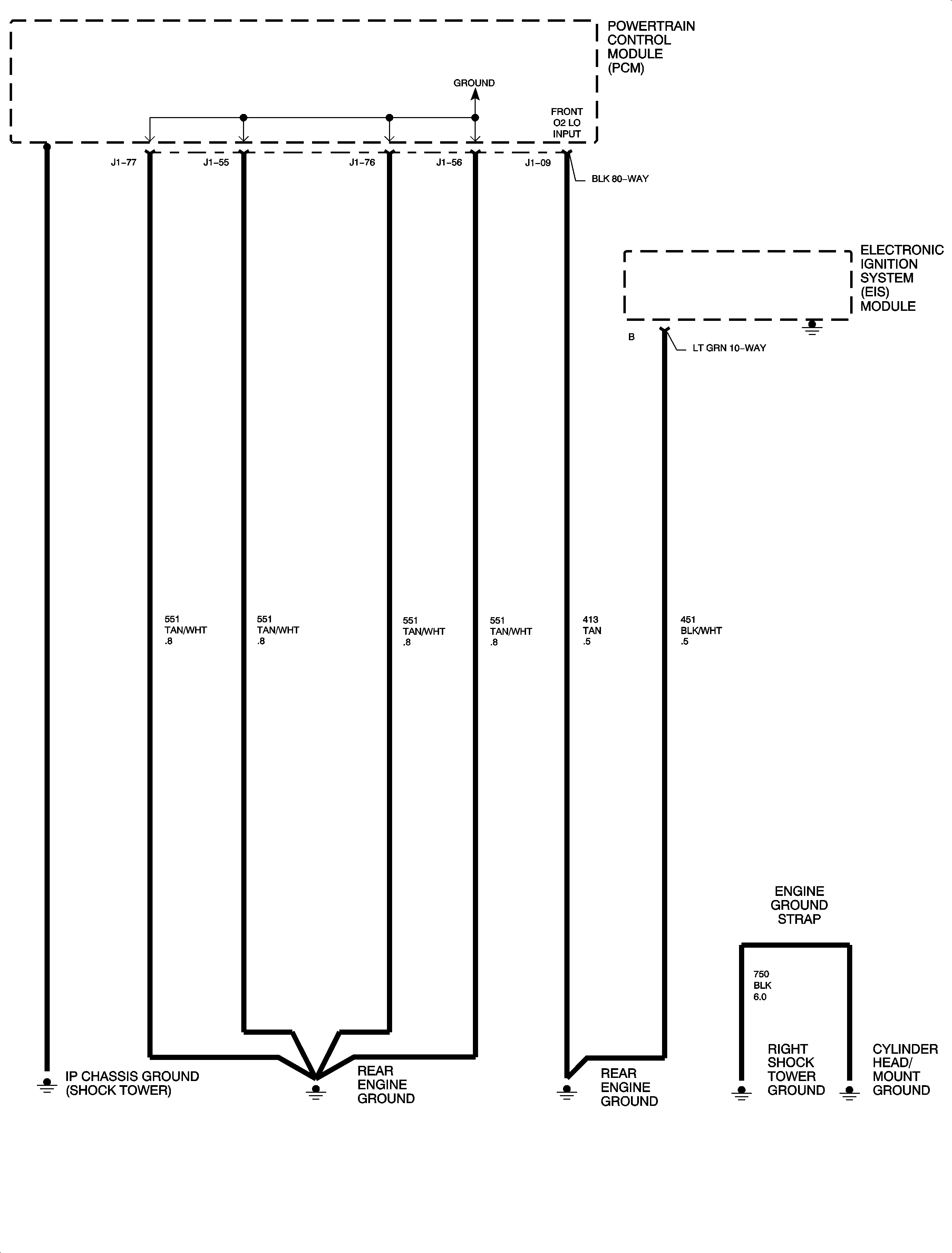
Figure 1:

Ground Distribution (1 of 12)


Object Number: 875542  Size: FP
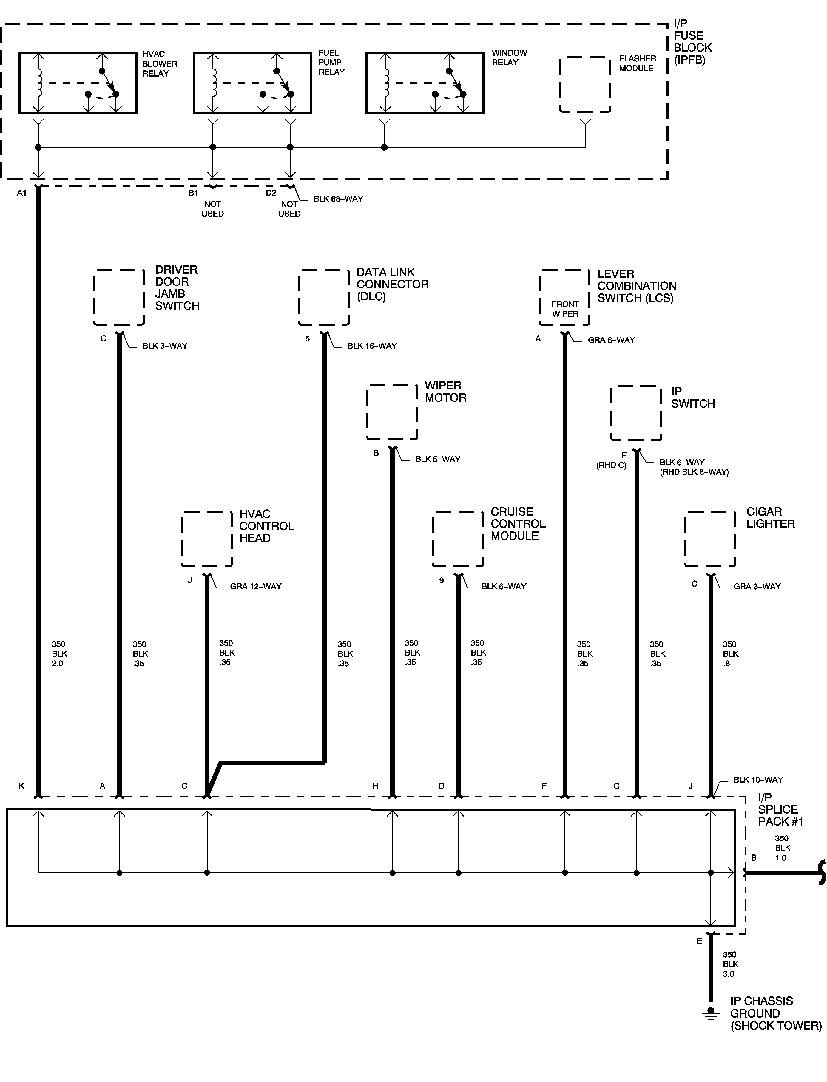
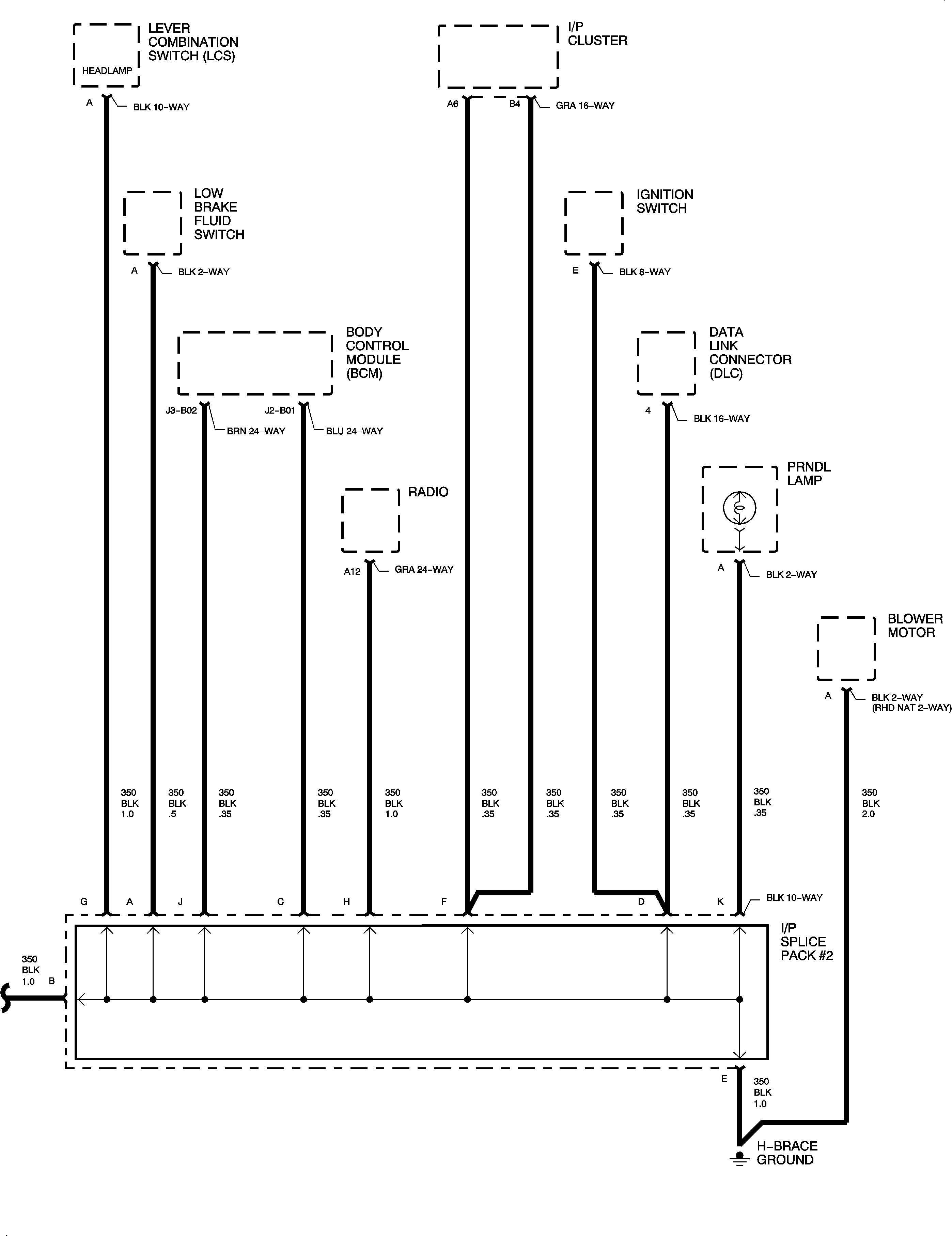
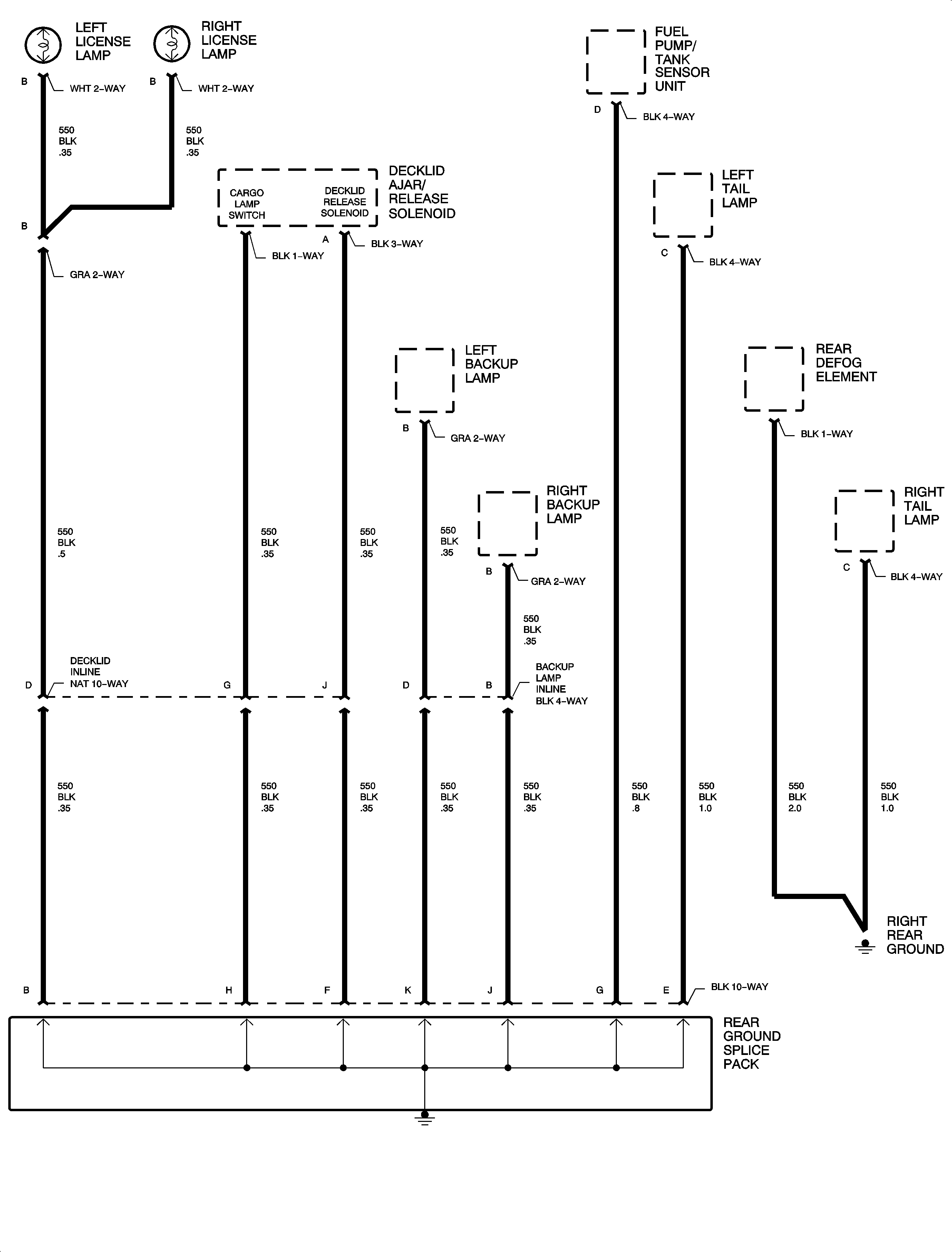
Figure 2:

Ground Distribution (2 of 12)


Object Number: 875544  Size: FP
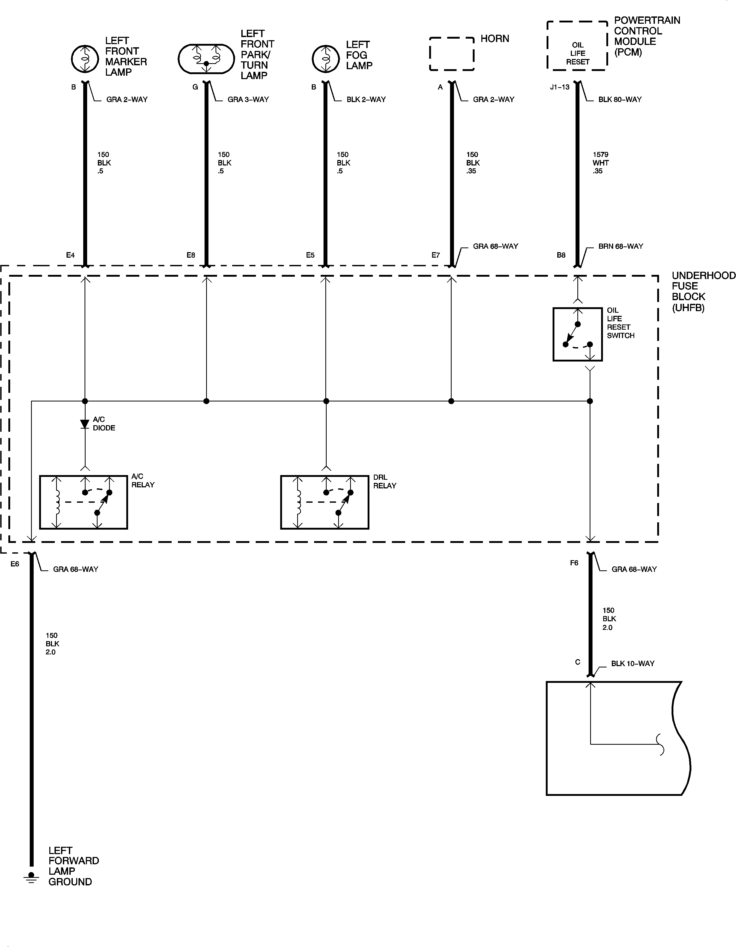
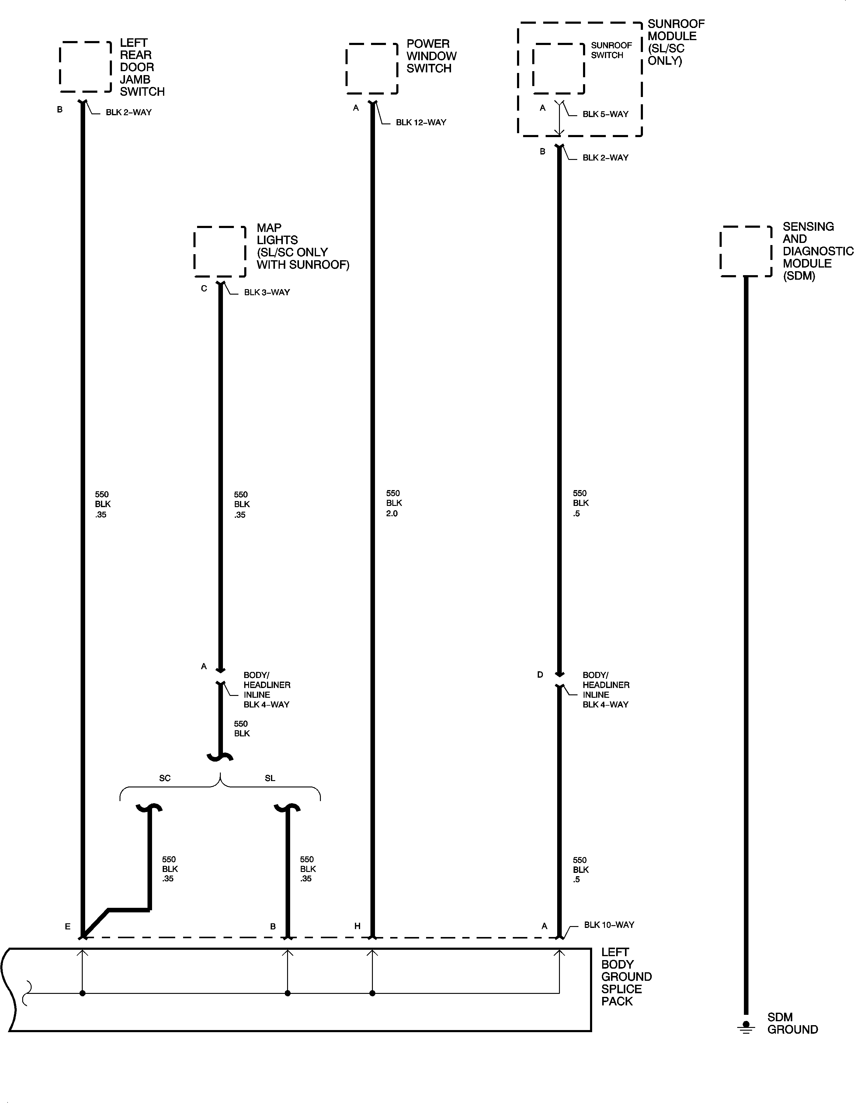
Figure 3:

Ground Distribution (3 of 12)


Object Number: 875546  Size: FP
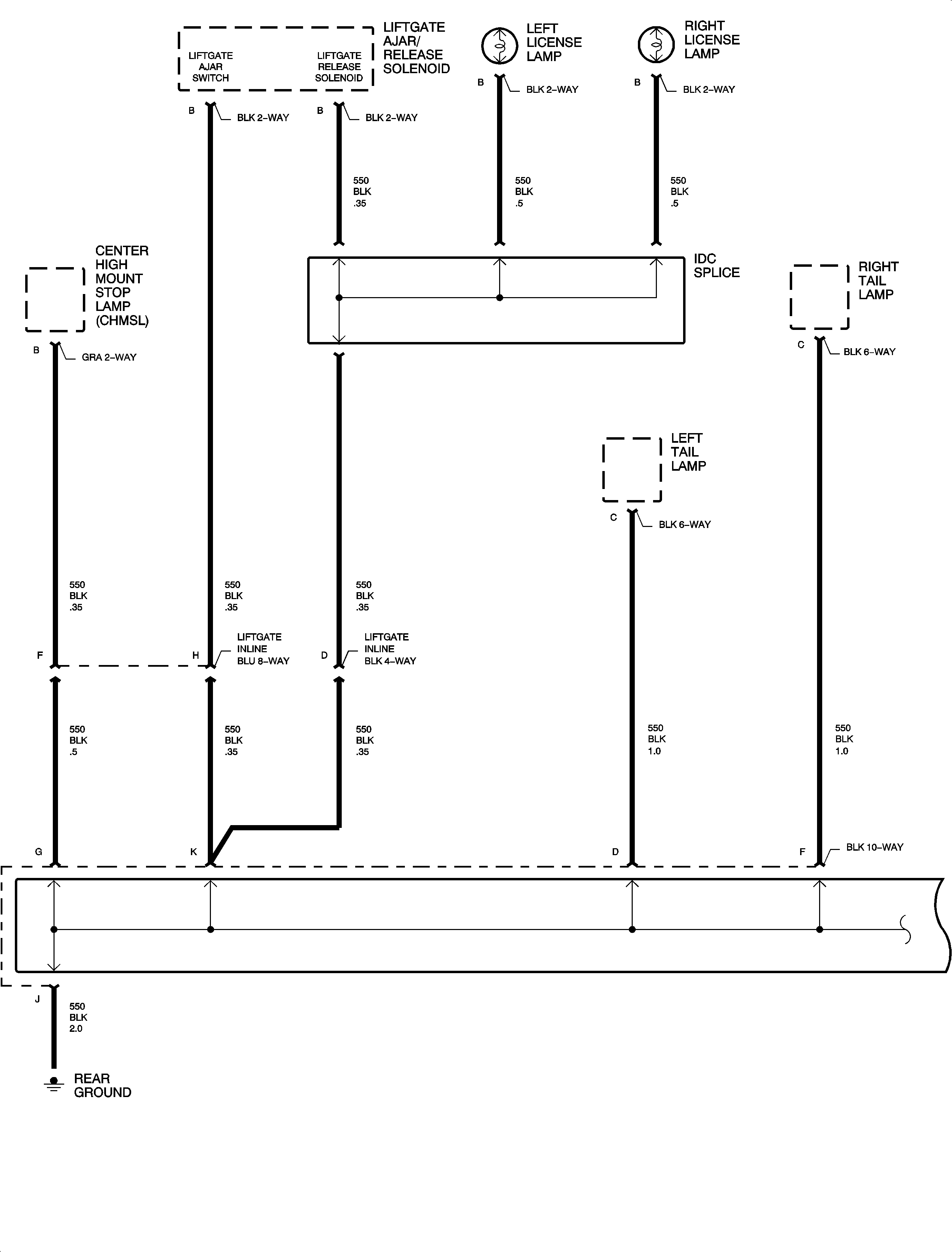
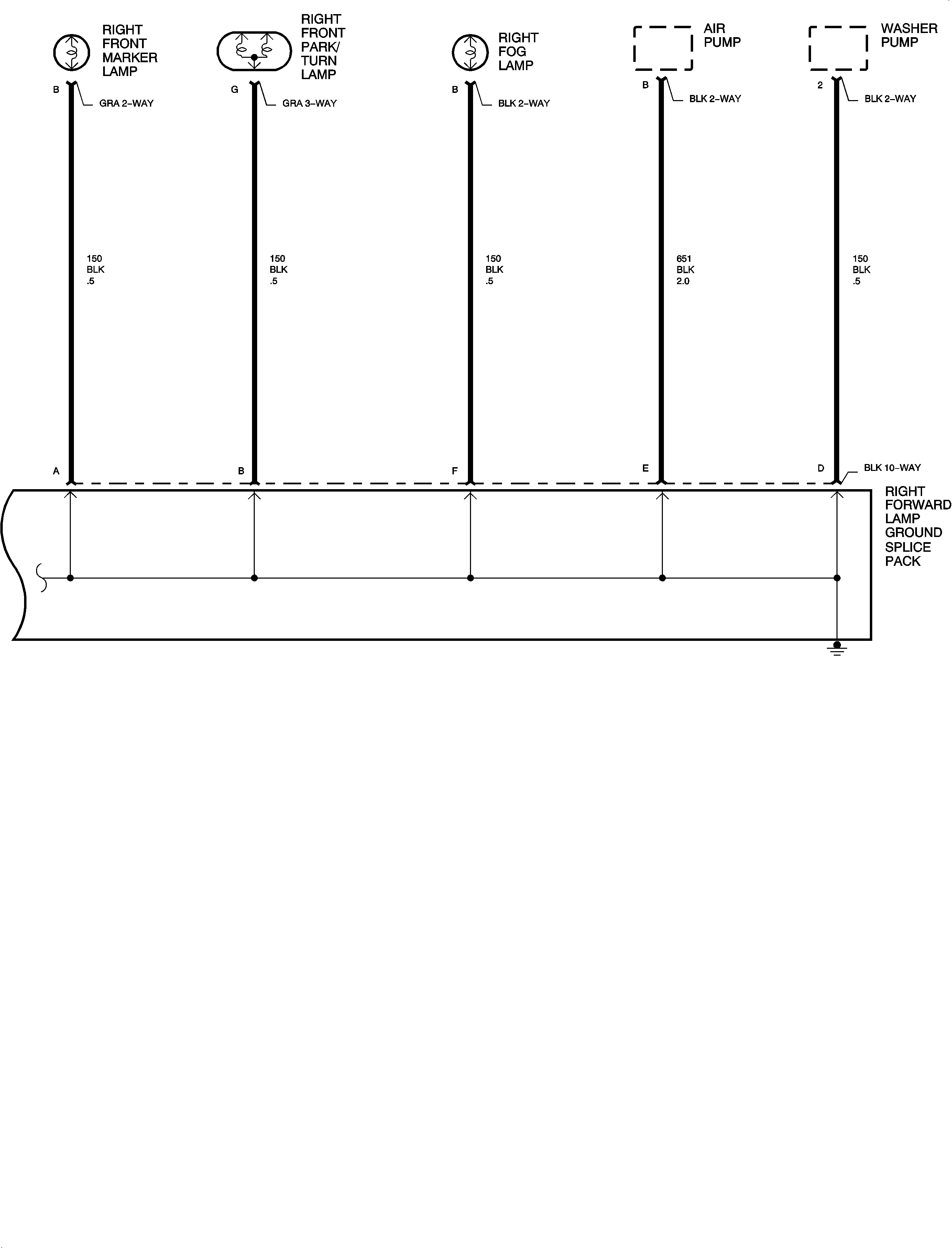
Figure 4:

Ground Distribution (4 of 12)


Object Number: 875548  Size: FP
Figure 5:

Ground Distribution (5 of 12)


Object Number: 875680  Size: FP
Figure 6:

Ground Distribution (6 of 12)


Object Number: 875683  Size: FP
Figure 7:

Ground Distribution (7 of 12)


Object Number: 875684  Size: FP
Figure 8:

Ground Distribution (8 of 12)


Object Number: 875687  Size: FP
Figure 9:

Ground Distribution (9 of 12)


Object Number: 875691  Size: FP
Figure 10:

Ground Distribution (10 of 12)


Object Number: 875695  Size: FP
Figure 11:

Ground Distribution (11 of 12)


Object Number: 875706  Size: FP
Figure 12:

Ground Distribution (12 of 12)


Object Number: 875714  Size: FP