GM Service Manual Online
For 1990-2009 cars only

Object Number: 864547  Size: MF

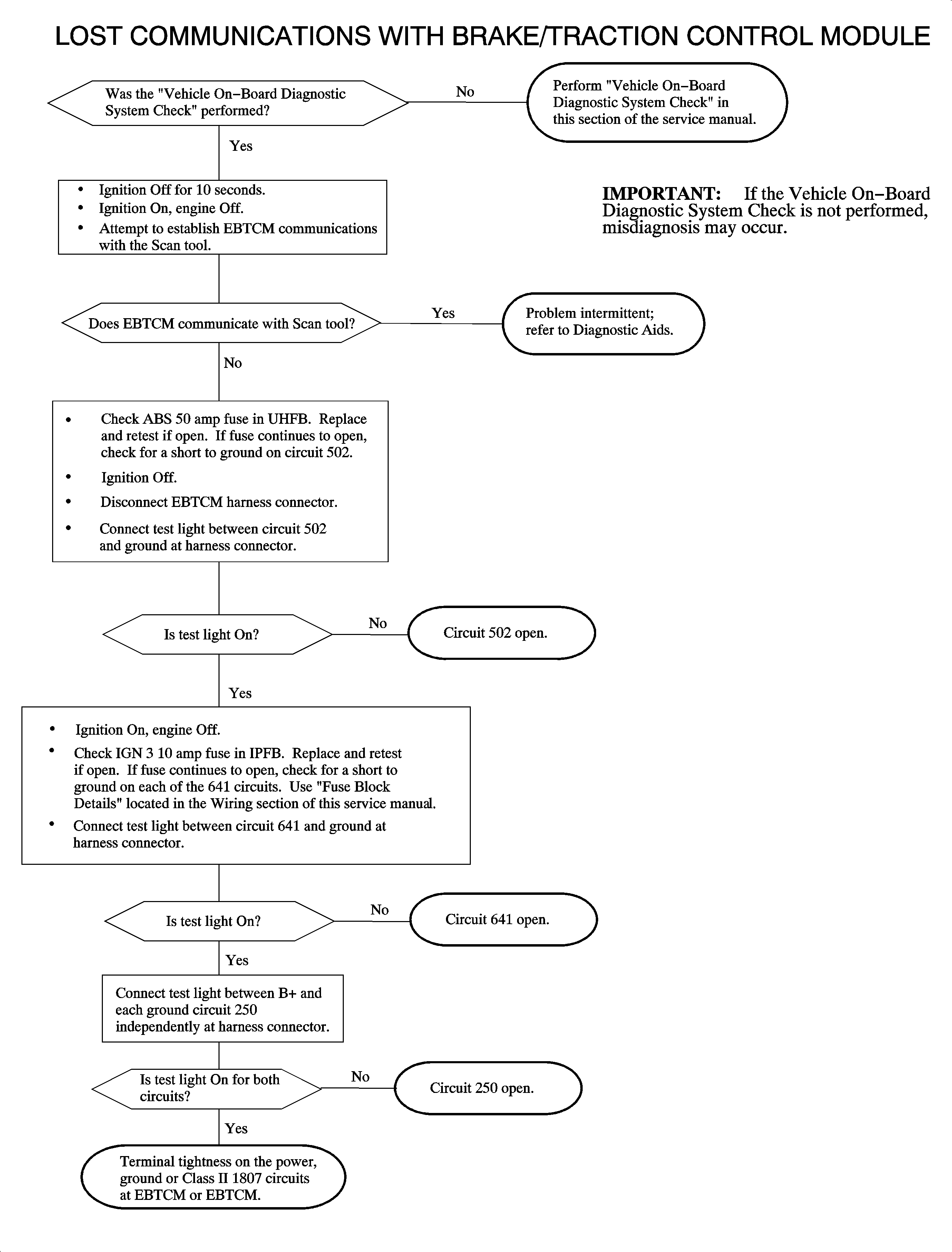
Class II serial data is a 0-7 volt variable pulse width message scheme (logic 0's and logic 1's) used to communicate information between modules and for communication to an off-board scan tool. Contained in each module memory is a list of serial data messages and default actions taken by the module if one of the important messages is not received. One of the most important messages is the state of health (SOH) message used to inform each module that other modules on the Class II link are functioning correctly.

Each module on the Class II link must first "learn" all modules connected to the Class II link every time the ignition is turned On. Each message that a module sends out on the link contains a source indentifier used to identify where the information came from. Once a module receives information, it will store the attached controller ID. If this same information is not received later in the ignition cycle, lost communications with a specific controller DTC will set. DTC U1040 sets when a controller does not receive specific information from the electronic brake and traction control module (EBTCM) after it had already learned its source ID in that ignition cycle.

DTC Parameters

DTC U1040 will set if the PCM lost Class II communications with the EBTCM when:

    • Condition exists for longer than 7 seconds.
    • PCM already learned the EBTCM source identifier in the ignition cycle. EBTCM had initially communicated with the PCM when the ignition was first turned On.
    • Ignition is On.

DTC U1040 diagnostic runs continuously with ignition On.

DTC U1040 is a type C DTC.

Diagnostic Aids

To locate an intermittent problem, use Scan tool to monitor ABS located under DIAGNOSTIC CIRCUIT CHECK - - - CLASS II MESSAGE MONITOR with ignition On, engine Off. INACTIVE will be displayed if the EBTCM is not communicating on the Class II link.

If an intermittent loss of battery voltage to the EBTCM via circuit 502 exists or an intermittent loss of ignition voltage to the EBTCM via circuit 641 exists, scan tool communication with the EBTCM will be lost. Both failures will result in the PCM setting U1040 after a certain amount of time has elapsed.

Check the ABS chassis ground near the left strut tower for tightness.


Object Number: 876077  Size: FP