GM Service Manual Online
For 1990-2009 cars only

Object Number: 864210  Size: MF

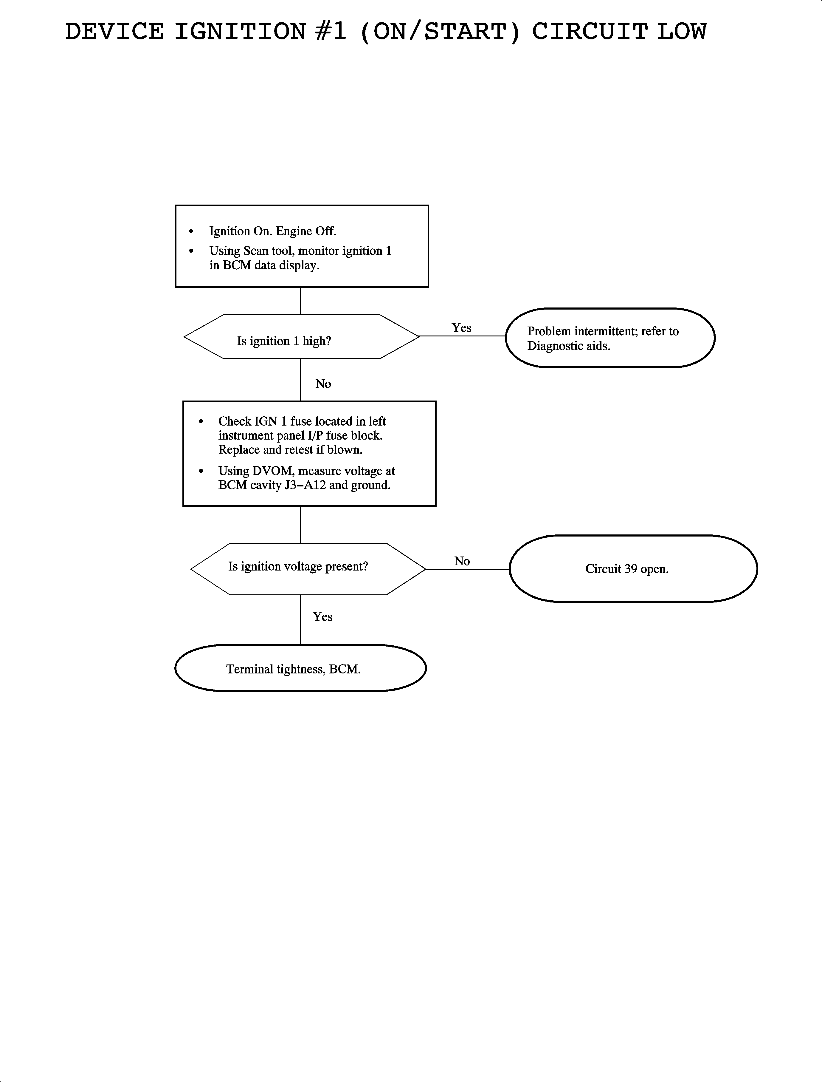
The body control module (BCM) monitors the ignition 1 voltage circuit 39, accessory voltage circuit 43, and the engine run flag (ERF). The ERF is a serial data message from the engine controller.

DTC Parameters

    • Ignition in RUN position
    • Ignition 1 circuit 39 shorted-to-ground or open
    • Engine run flag present (engine running)
    • All conditions for greater than 30 seconds

Diagnostic Aids

    • Check for a poor connection at the BCM. Inspect the harness connectors for backed out terminals, improper terminal mating, broken connector locks, improperly formed or damaged terminals, and poor terminal-to-wire connection, terminal crimped over wire insulation and not conductors.
    • Inspect the wiring harness for damage. Check for broken or chaffed insulation.
    • If a fault is suspected to be intermittent, wiggling the harness wiring may help in locating the fault.

Object Number: 874952  Size: FP