GM Service Manual Online
For 1990-2009 cars only

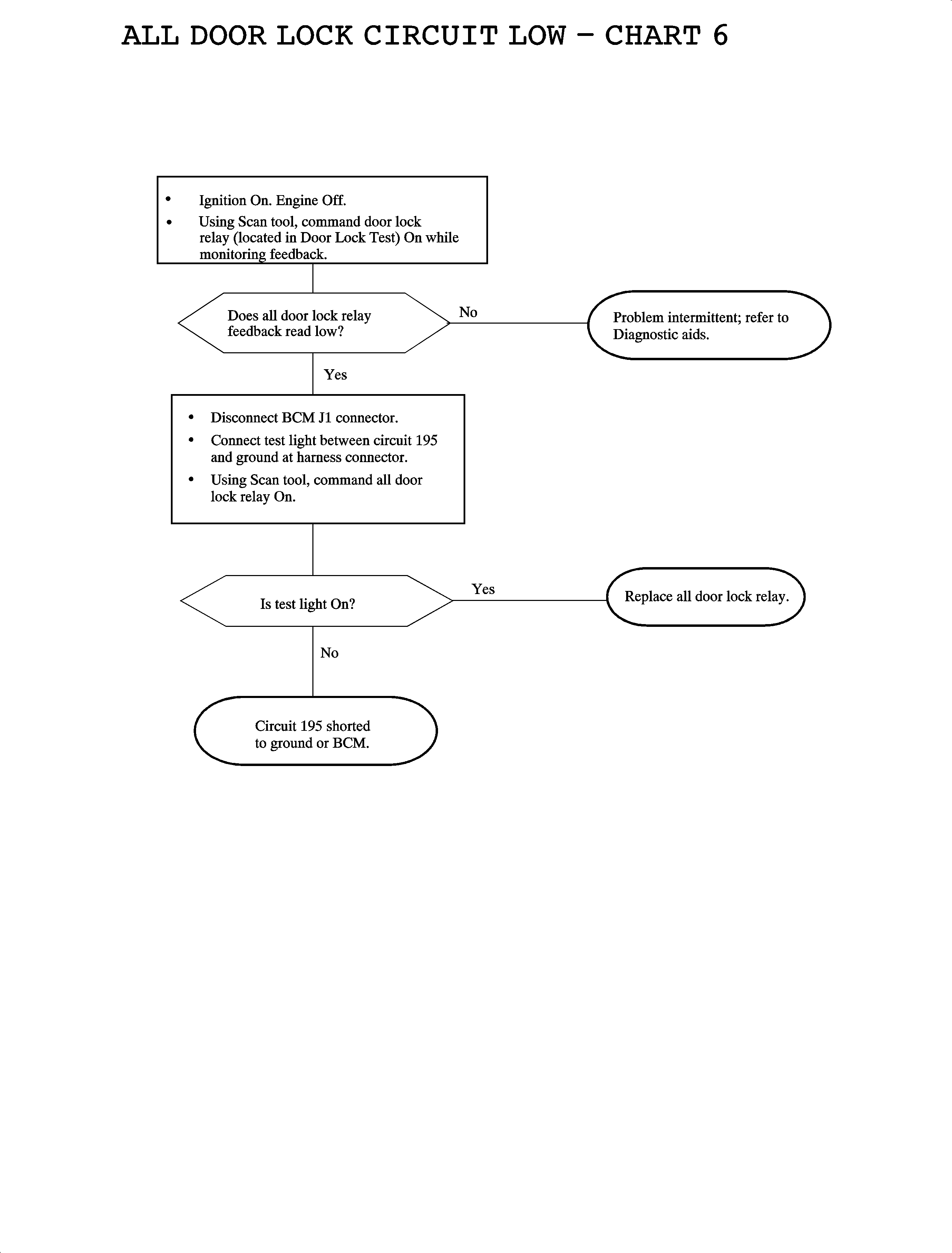
All Door Lock Circuit Low


Object Number: 864381  Size: MF

Circuit Description

The door locking/unlocking, by remote keyless entry (RKE) or driver/all door lock switches, is controlled through the body control module (BCM).

When an all door lock has been requested, the BCM switches circuit 195 to battery voltage. This energizes the door lock relay which supplies power to all door lock motors. Grounding is achieved through the closed contacts of the unlock relay and through the driver door unlock cavity J1 - A6 of the BCM.

The lock/unlock power application is limited by the BCM to 0.375 seconds to protect the lock motors.

Conditions for Setting the DTC

    • All door lock is requested.
    • Circuit 195 is shorted to ground.

Diagnostic Aids

    • When a shorted-to-ground condition exists in circuit 195 and the BCM has been requested to activate the all door lock relay, the BCM will attempt to switch circuit 195 to battery voltage. High current flow will result and the BCM output will go into a protective state. The BCM output will not allow itself to be activated for as much as 3 minutes.
    • Inspect the wiring harness for damage. Check for broken or chafed insulation.
    • If a fault is suspected to be intermittent, wiggling the harness wiring may help in locating the fault.

Object Number: 874696  Size: FP