GM Service Manual Online
For 1990-2009 cars only

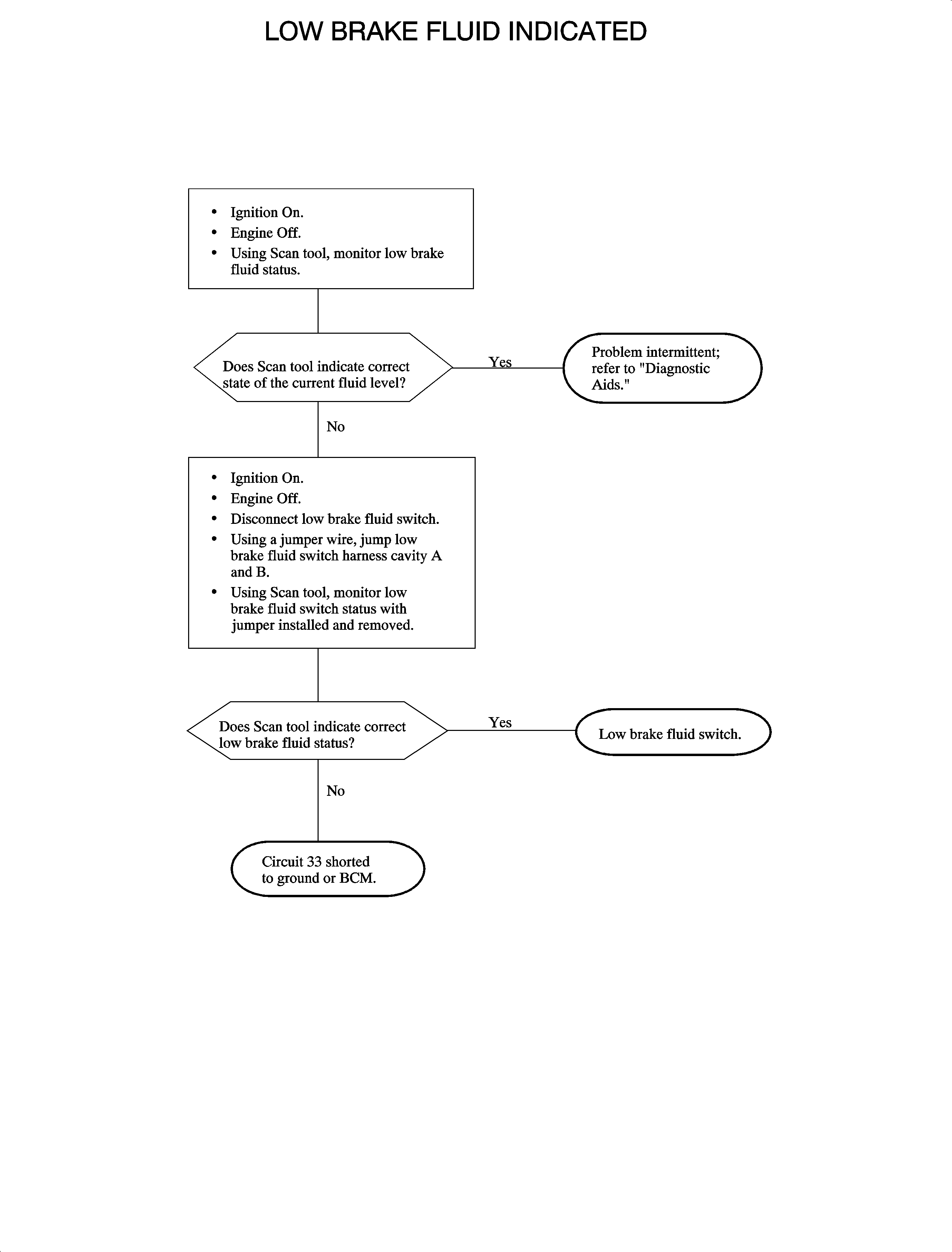
Low Brake Fluid Indicated


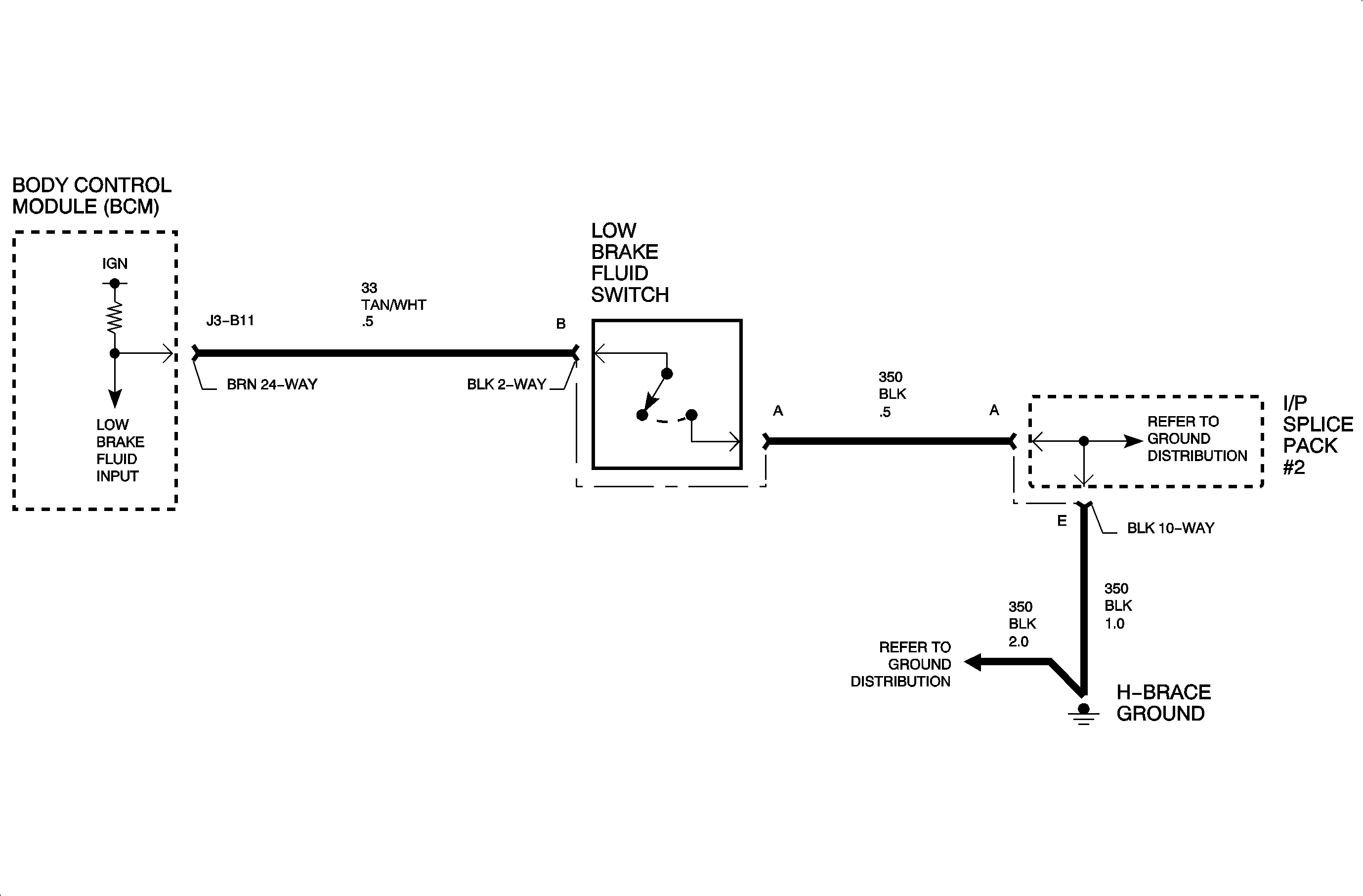
Object Number: 866412  Size: MF

Circuit Description

Under low brake fluid conditions, the brake fluid switch closes. When closed, the brake fluid switch grounds (circuit 333, BCM cavity J3-B11). The body control module (BCM) responds by sending a serial data message to the instrument panel cluster (IPC) to turn On the brake telltale lamp.

Conditions for Setting the DTC

    • Ignition switch in RUN position
    • Circuit 333, BCM cavity J2-A5 grounded
    • Condition must be present for 2 seconds

Diagnostic Aids

    • Inspect the wiring harness for damage. Check for broken or chaffed insulation.
    • If the fault is suspected to be intermittent, wiggling the harness wiring may help in locating the fault.

Object Number: 876062  Size: FP