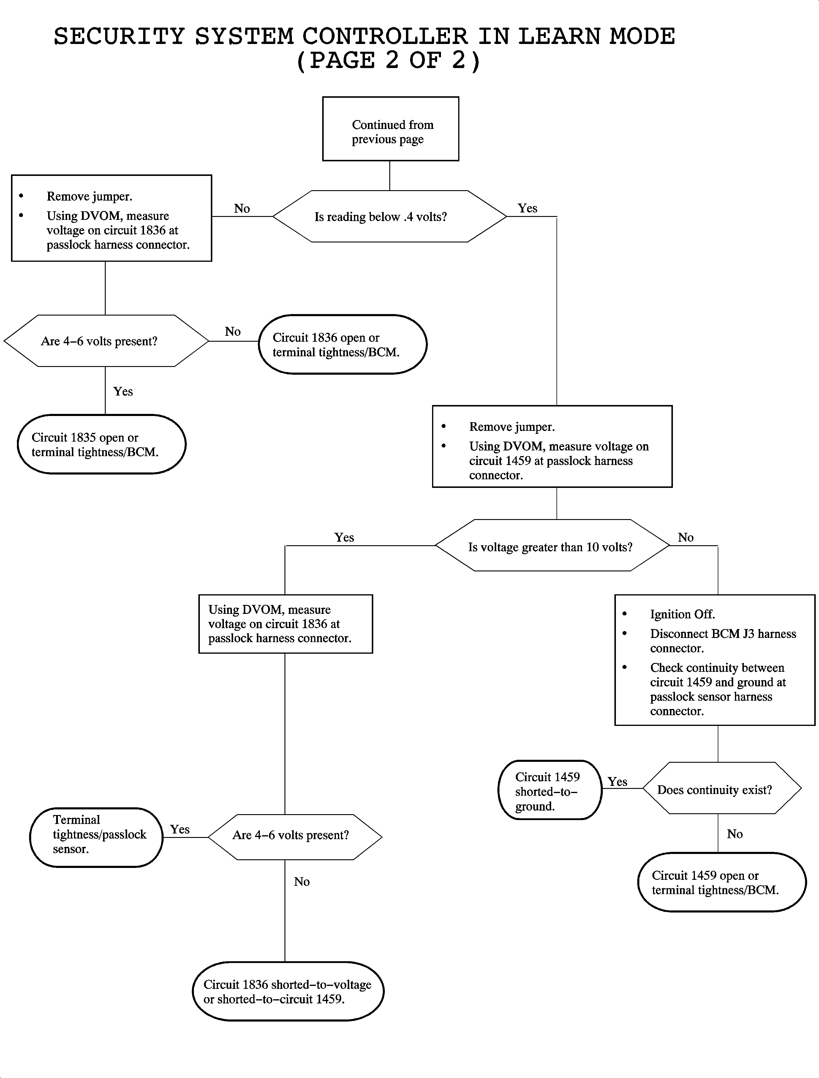
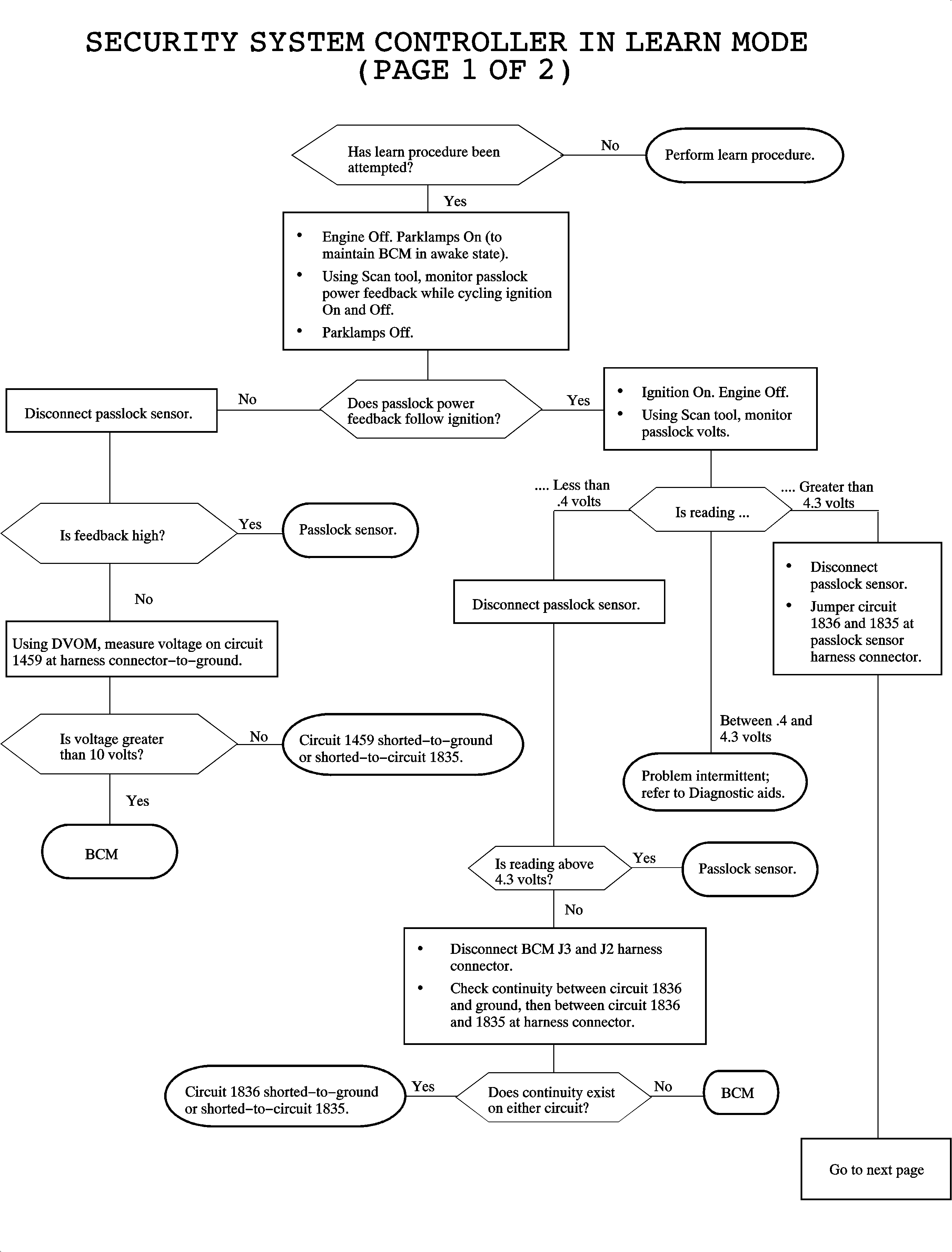
Security System Controller In Learn Mode
Circuit Description
The Passlock sensor data is supplied to the body control module (BCM) by circuit
1836.
The passlock sensor data supplied to the BCM is in the form of V-codes or voltage
codes. When the proper ignition key is turned in the ignition switch, the correct
V-code is supplied to the BCM. The BCM responds by sending a serial data password
to the powertrain control module (PCM) allowing the engine to run.
If the BCM has not learned a V-code, DTC B3031 will be set. The vehicle will
not start.
Conditions for Setting the DTC
| • | Ignition is in RUN, START, or ACC |
| • | The BCM has not learned a valid V-code |
| • | Turns on service wrench telltale and security telltale |
Diagnostic Aids
| • | Check for poor connection at the BCM. Inspect the harness connectors for
backed out terminals, improper terminal mating, broken connector locks, improperly
formed or damaged terminals and poor terminal-to-wire connection (terminal crimped
over wire insulation and not conductors). |
| • | Inspect wiring harness for damage. Check for broken or chafed insulation. |
| • | Check for poor connection at the passlock sensor. |
| • | If fault is suspected to be intermittent, wiggling harness wiring may
help in locating fault. |