In a normal key down situation the ABS control module performs a sequence of internal processes to get ready for the next ignition cycle.
DTC C0552 will set if:
| • | There is a sudden loss of power or ground during EBTCM operation that causes a running reset. |
| • | 4 running resets occur. |
When this trouble code sets the EBTCM will disable ABS and turn On the antilock telltale.
Dynamic rear proportioning will be disabled and the RED brake telltale turned On.
Possible causes for DTC 0552 to set:
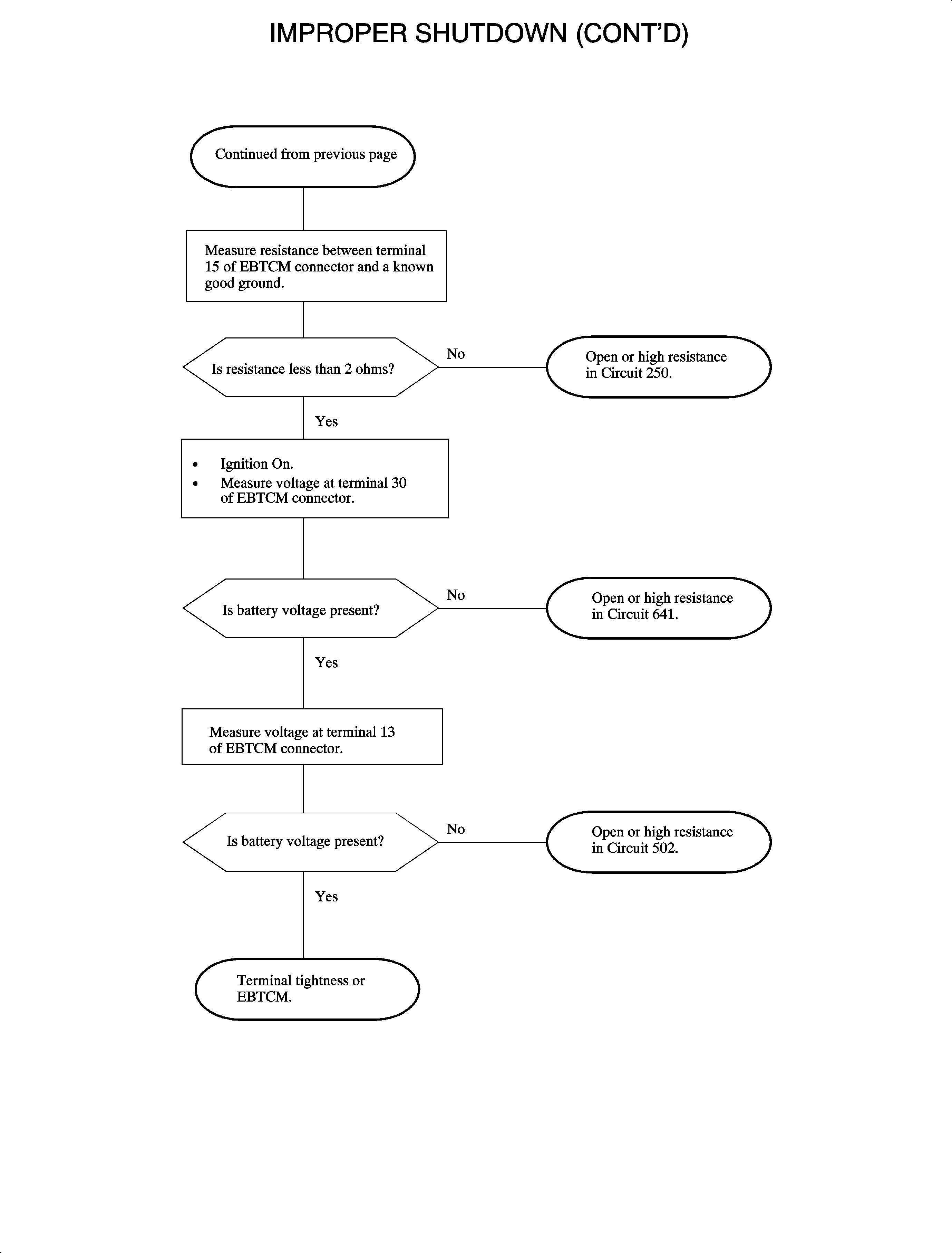
| • | Loss of EBTCM ground. |
| • | Battery power is lost while EBTCM is operating. (ignition voltage present) |
| • | Sudden drop in voltage. (less than 5 volts) |
Monitor Scan tool for low ignition or battery voltage while cranking and driving the vehicle.