GM Service Manual Online
For 1990-2009 cars only

Object Number: 871035  Size: MF

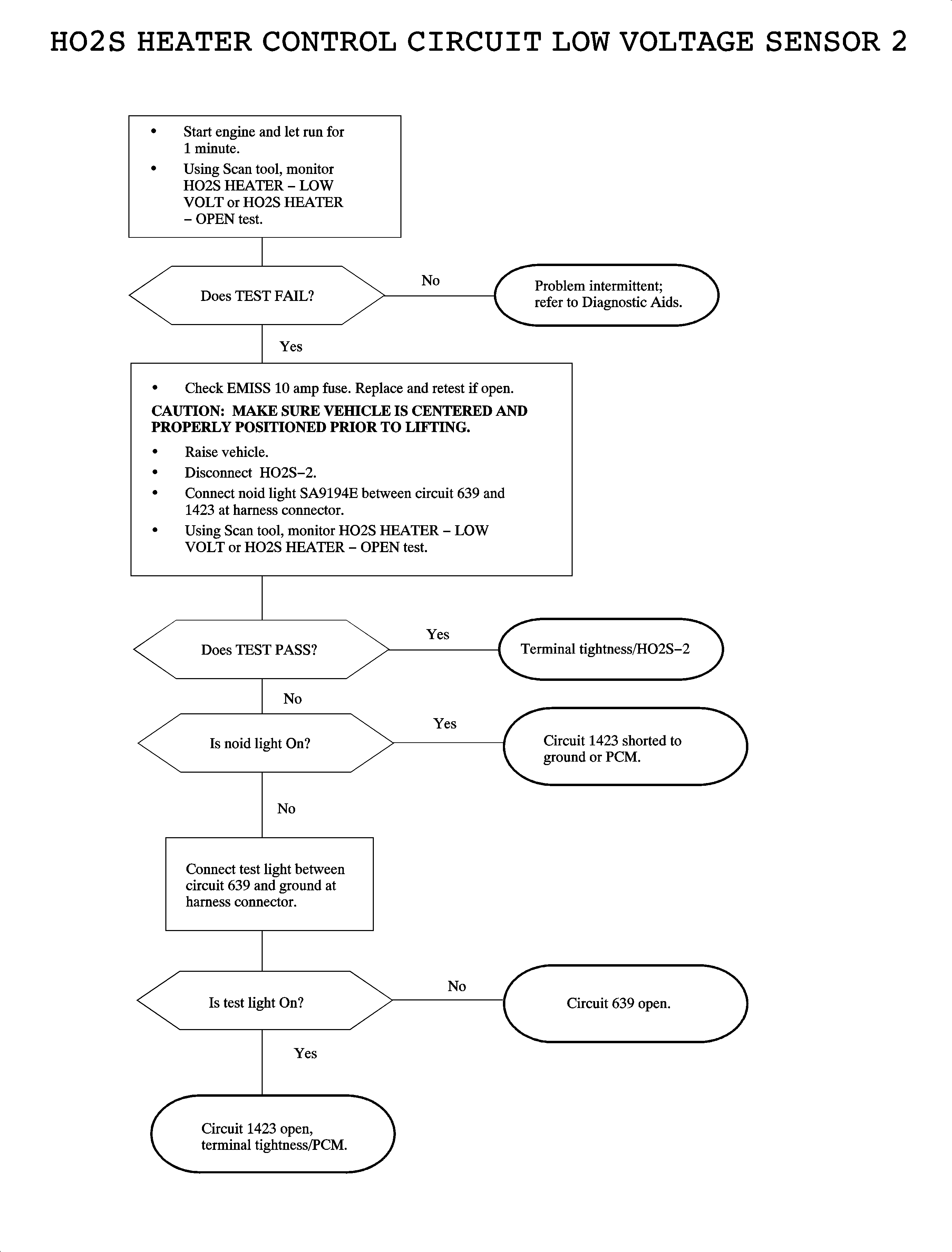
The heated oxygen sensor 2 (HO2S-2) is located behind the catalytic converter. The sensor is used by the powertrain control module (PCM) to determine the oxygen storage capability of the catalytic converter. Due to the location of the HO2S-2, a heater element is required to provide additional heat which speeds up sensor activation time. The PCM will command the heater ON (supply ground path) after the first 45 seconds of engine run time and will not turn it OFF until the engine is turned OFF. The PCM monitors the heater current draw and will set DTC P0037 when the heater is commanded ON and the current draw into the PCM is too low.

DTC Parameters

DTC P0037 will set if HO2S-2 heater current is less than 0.17 amps with heater commanded ON when:

    • The condition exists for longer than 0.5 seconds.
    • The battery voltage is greater than 10.9 volts for longer than 0.5 seconds.
    • The engine run time is greater than 45 seconds.

DTC P0037 diagnostic runs continuously after 45 seconds of engine run time when heater is commanded ON.

DTC P0037 is a type B DTC.

Diagnostic Aids

To locate an intermittent problem, use a scan tool to monitor HO2S HEATER - LOW VOLT or HO2S HEATER - OPEN test after engine has been running over 45 seconds. When a fault (open or short to ground) exists, the scan tool will display TEST FAIL for both tests.

The test updates every 100 ms whenever the engine is running over 45 seconds and the device is being commanded ON via the PCM.

The heater may be commanded ON before the first 45 seconds of engine run time if the calculated converter temperature is high enough.

The heater element resistance is 12-27 ohms.


Object Number: 875518  Size: FP