The transaxle range switch determines which gear position has been manually selected. The powertrain control module (PCM) determines this gear selection by detecting a combination of opens and grounds at the four switch, A, B, C and D, inputs of the transaxle range switch. When a switch is open, the PCM code input will be high, near ignition voltage. When the switch is closed, the PCM code input will be low, 0 volts. The specific combinations of highs and lows, opens and grounds at switch, for the four code inputs at the PCM denote which gear position has been selected. Only one combination is possible for each manual gear selected. DTC P0706 sets when two PCM code inputs are low, switch is grounding two of the circuits, indicating a valid combination, but that combination is irrational for the current operating parameters.
DTC P0706 will set if the PCM has detected an irrational, but valid transaxle range switch code input combination when:
| • | Condition exists for longer than 10 seconds |
| • | Condition exists twice in one ignition cycle |
| • | Ignition voltage is greater than 9.5 volts |
| • | DTCs P0705 and P0708 have not been set |
DTC P0706 diagnostic runs continuously once the above conditions have been met.
DTC P0706 is a type A DTC for 2000, type B for 2001*.
*Applicable to vehicles built after June 2000.
This DTC sets when PCM code input combination is valid, 2 inputs are low, but not rational. For example, the transaxle cannot be in reverse and going 70 mph at the same time.
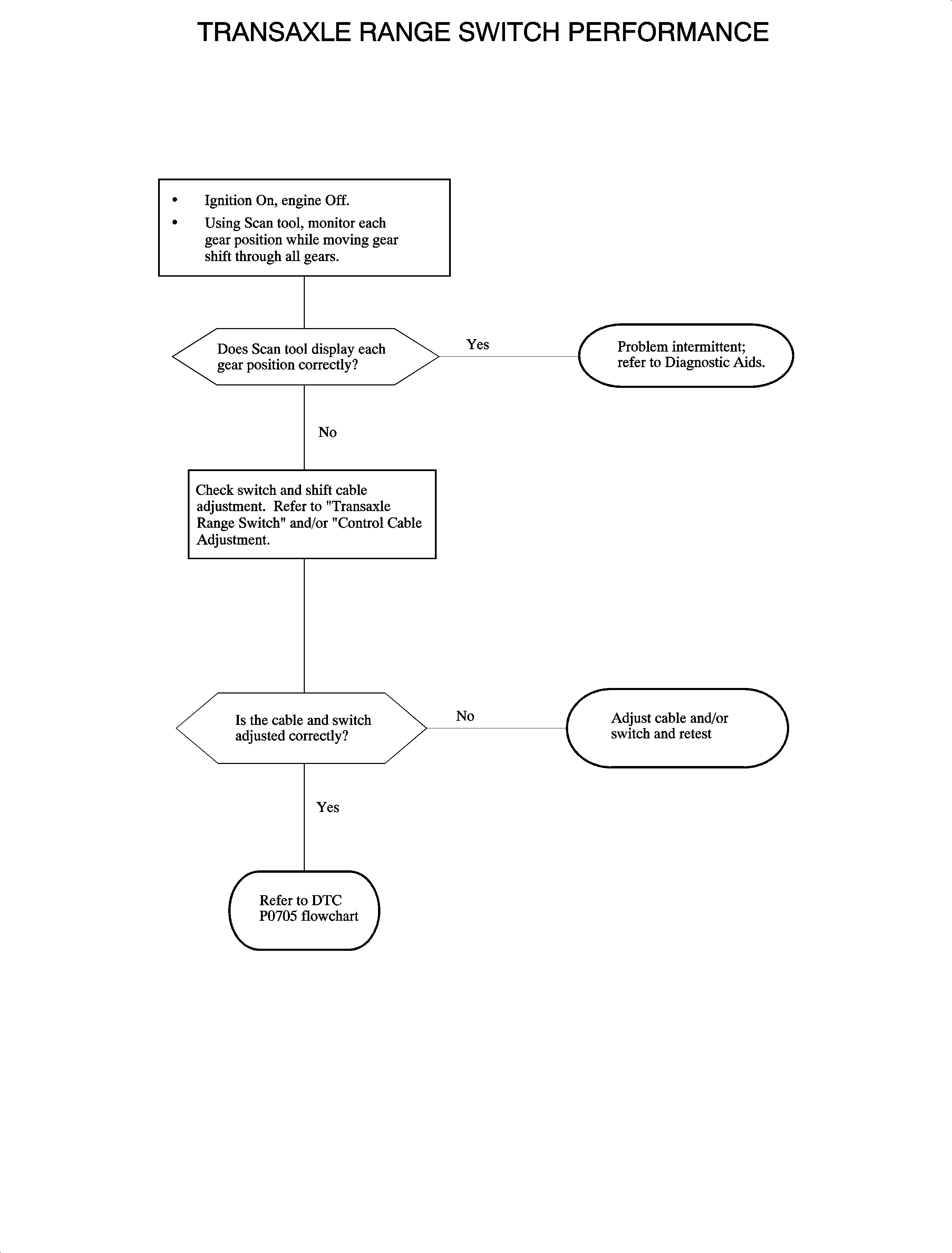
DTC P0706 is most likely due to a misadjusted transaxle range switch or shift cable. Readjust switch and use Scan tool to verify that all manual gear select positions, P, R, N, D4, D3 and D2, read correctly on scan tool. Refer to Transaxle Range Switch in this service manual for adjustment procedure.
The PCM will command 2nd gear starts if this DTC is active.
Refer to DTC P0705 Diagnostic Aids for a gear select vs. pin grounded chart.