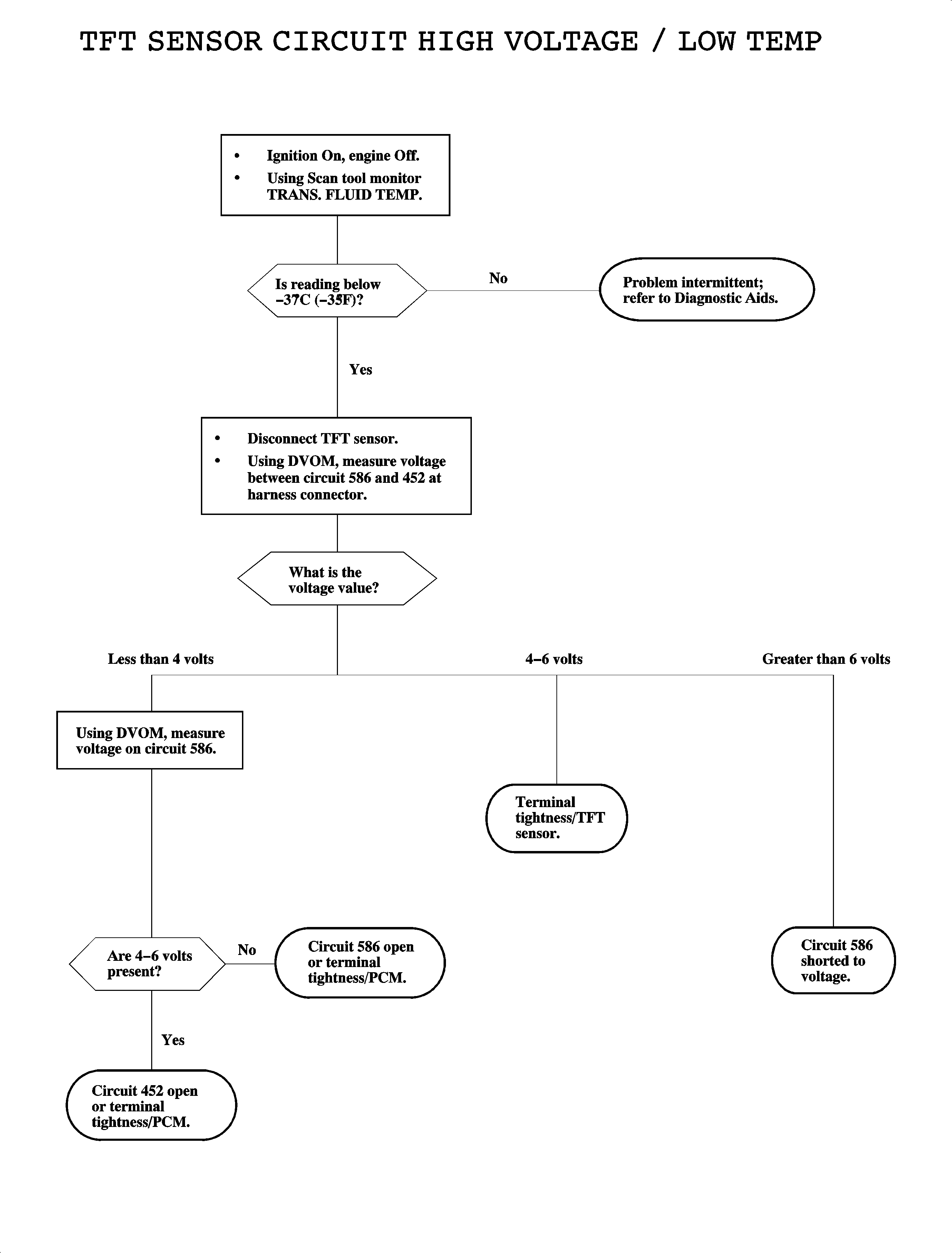
The transaxle fluid temperature (TFT) sensor is a thermistor that varies resistance according to changes in transaxle fluid temperature. The powertrain control module (PCM) supplies a 5-volt reference through a pull-up resistor to the sensor, which is connected to ground. When the sensor is cold it has high resistance, high signal voltage at PCM. As the sensor temperature increases, its resistance decreases, lower signal voltage at PCM. The PCM uses the signal voltage to determine transaxle fluid temperature. DTC P0713 sets when the TFT sensor signal voltage at the PCM is above the calibrated voltage value, below the calibrated temperature value.
DTC P0713 will set if TFT sensor temperature is below -37°C (-35°F), TFT sensor voltage greater than 4.7 volts when:
| • | The condition exists for longer than 30 seconds |
| • | The condition exists twice in one ignition cycle |
| • | The ECT is greater than -17°C (1°F) |
| • | The engine run time is greater than 4 minutes |
| • | No ECT or IAT DTCs have been set |
DTC P0713 diagnostic runs continuously once the above conditions have been met.
DTC P0713 is a type A DTC.
Notice: A short to B+ on signal circuit 586 may damage the TFT sensor. Check for correct resistance vs. temperature of the sensor after repair has been made.
DTC P0713 diagnostic runs continuously once the above conditions have been met.
DTC P0713 is a type A DTC.