GM Service Manual Online
For 1990-2009 cars only

Circuit Description

The powertrain control module (PCM) uses the crankshaft position (CKP) sensor, input speed sensor (ISS) and output speed sensor (OSS) to determine engine speed, input shaft speed and output shaft speed. These sensor readings are used to determine the current gear ratio and RPM slip across the torque converter. The PCM uses this information from the sensors to determine if the commanded gear matches the actual gear. During normal driving conditions, the PCM will adapt main line pressure via the pressure control (PC) solenoid to prevent slipping and harsh shifts. Shift solenoid 3 is used to apply or release third gear clutch. The PCM controls 3rd gear by controlling the ground for shift solenoid 3. The PCM will turn the solenoid OFF, open the driver circuit, when 3rd gear is commanded On to apply 3rd clutch. Shift solenoid 3 is supplied ignition voltage from the fuel pump relay whenever the PCM commands the fuel pump relay ON. DTC P0733 sets when 3rd clutch still slips after the PCM has commanded high main line pressure.

DTC Parameters

DTC P0733 will set if the PCM detects an incorrect actual 3rd gear ratio when 3rd gear is commanded On when:

    • The condition exists for longer than 3 seconds (2001)*
    • The condition exists for longer than 3 seconds, 1 minute is allowed to elapse, then condition exists again for longer than 3 seconds (2000)
    • The high main line pressure has been commanded
    • The transaxle is in a forward gear
    • The input speed is greater than 224 RPM
    • The vehicle speed is greater than 5 km/h (3 mph)
    • The speed noise parameter = NO
    • The steady state ratio fail counter equals 255 for an in-gear failure, or the shift fail counter is greater than 100 on a downshift or upshift to 3rd gear (128=0 or normal operation)

DTC P0733 diagnostic runs continuously once the above conditions have been met.

DTC P0733 is a type A DTC for 2000, type B for 2001.*

*Applicable to vehicles built after June 2000.

Diagnostic Aids

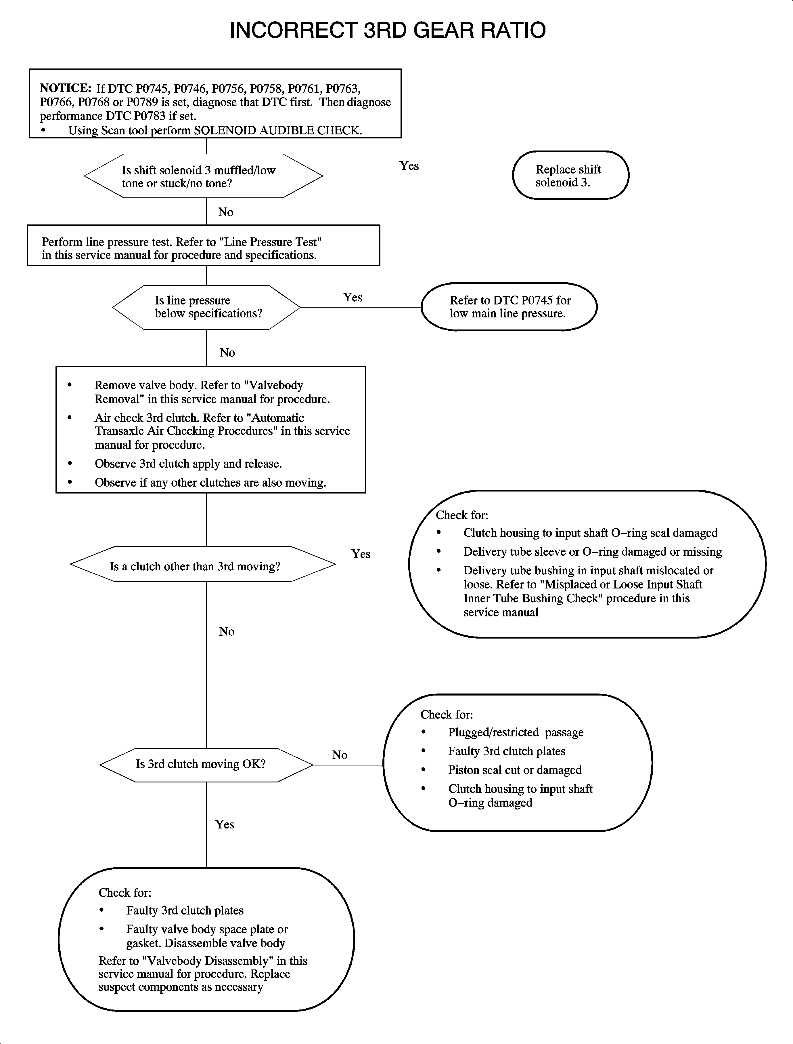
Important: If DTCs P0745, P0746, P0756, P0758, P0761, P0763, P0766, P0768 or P0789 is set, diagnose that DTC first. A diagnosed PC solenoid, shift solenoid 2, 3 or 4 low/high circuit fault DTC may have caused DTC P0733 to set.

Important: If a shift solenoid performance DTC P0783, 4th gear stuck ON, is set, diagnose that DTC first. A 4th gear stuck ON may cause no 3rd gear, no 2nd gear, or TCC stuck Off.

Refer to Pressure Ports - Air Check and Parts Description for pressure apply points and for component/location description.

Possible causes of no 3rd gear are listed in the flowchart on the succeeding page.

Verify TRANSMISSION ISS and TRANSMISSION OSS read correctly on Scan tool.

Make sure the pressure control, shift 2, shift 3 and shift 4 solenoids are not intermittently sticking. A sticking shift solenoid 4 may cause 4th gear to be applied from an initial start resulting in no 3rd gear. Audible sound should be similar for all solenoids. A muffled tone indicates the need for replacement.


Object Number: 875316  Size: FP