GM Service Manual Online
For 1990-2009 cars only

ENGINE RUNS ROUGH, SURGES AT IDLE, STALLS AFTER START

SUBJECT: Engine Runs Rough, Surges at Idle, Stalls after Start and/or MIL On and PCM/EC DTC 45 (1995 Vehicles) or DTC PO 172 (1996 Vehicles) (Replace 02S Wire) ------------------------------------------------------------------- MODELS AFFECTED: 1995 Saturns built between and including VINs SZ352000 and SZ403344, and 1996 Saturns built between VINs TZ100181 and TZ143882. -----------------------------------------------------------

CONDITION:

---------- Engine may run rough or surge at idle, or the engine may start then stall. In some cases, the malfunction indicator lamp (MIL) (SERVICE ENGINE SOON telltale lamp) may be On with PCM/EC diagnostic trouble code (DTC) 45 (1995 vehicles) or DTC P0172 (1996 vehicles) stored in memory. DTC 45 (Rich Oxygen Sensor Signal) or DTC P0172 Learned Fuel Control Fuel System Too Rich) indicates that the oxygen sensor is sensing a rich fuel condition.

The conditions stated above may occur when:

* Driving through precipitation containing road salts.

* Driving through standing water containing road salts.

* Driving through precipitation after the vehicle has been subjected to road salts.

* During or after a car wash

CAUSE:

------

The oxygen sensor (Purple) wire for circuit 412 may have perforations in the insulation causing intermittent malfunction of the oxygen sensor signal. These perforations are only visible with magnification.

CORRECTION

Refer to Procedures in this bulletin to diagnose this condition.

PROCEDURES

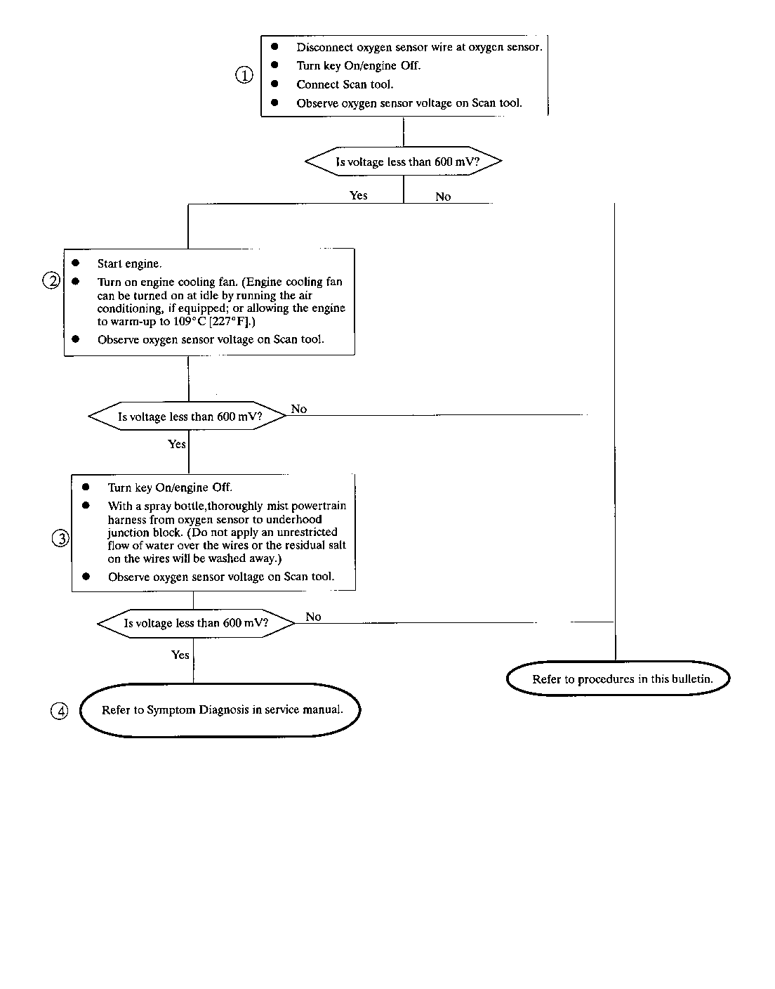
Diagnosis

The oxygen sensor (02S) consists of a zirconia electrolyte between two platinum plates. When the sensor reaches approximately 318"C (600"F) it becomes an electrical source that responds to the oxygen content in the exhaust. The PCM produces a bias voltage of approximately 450 millivolts on the oxygen sensor circuit. When the sensor is cold, its internal resistance is extremely high, therefore, the PCM recognizes the bias as an open circuit. As the sensor warms up, the internal resistance decreases. When the sensor reaches approximately 318"C (600"F), it starts producing a voltage based on the oxygen content in the exhaust stream. This voltage is used by the PCM to determine a rich or lean oxygen sensor signal and adjusts the fuel mixture accordingly.

DIAGNOSTIC AIDS

1. Bias voltage of less than 600 mV should be observed with oxygen sensor disconnected. If higher voltage is observed, the source must be diagnosed.

2. Turning On cooling fans may provide the voltage source for oxygen sensor short.

3. Oxygen sensor wire perforation results in short to voltage through conductive salt water. If harness was exposed to salt water in the past, wetting the harness will "reactivate" the salt water short.

4. If the voltage on oxygen sensor wire is less than 600 mV, refer to service manual for ap- propriate symptom diagnosis.

Service Procedures

1. Turn ignition Off.

2. Disconnect negative battery cable.

3. Open air cleaner clamp at throttle body by compressing tangs on the air cleaner clamp. The air cleaner clamp will lock in the open position when the tangs are compressed sufficiently to engage the locking tab.

4. Disconnect fresh air hose at cam cover.

5. Remove air cleaner assembly top and front air intake duct assembly.

6. Disconnect electrical connector at the intake air temperature (IAT) sensor.

7. Remove plastic air cleaner resonator retainer at top of air cleaner resonator and remove air cleaner resonator.

8. Remove three air cleaner assembly fasteners and remove air cleaner assembly.

9. Disconnect front oxygen sensor connector and check oxygen sensor connector for corrosion.

* If corrosion is present, replace front oxygen sensor (P/N 21022987) and proceed to next step.

* If corrosion is not present, proceed to next step.

10. Disconnect PCM engine harness connectors.

11. Raise vehicle on a hoist.

12. Remove bolts attaching wheelhouse panel to front fascia.

13. Remove inner plastic fasteners attaching wheelhouse panel to fender support bracket, motor compartment side panels and inner wheelhouse panel.

14. Remove plastic fasteners at outer edge of wheelhouse panel to fender attachment location.

15. Remove wheelhouse panel.

16. Remove engine harness grommet, and carefully pull PCM connectors through engine harness pass-through.

17. At the PCM 32-way connector (cavity D9 on 1995 vehicles and C14 on 1996 vehicles), cut purple wire (circuit 412), leaving a 51 mm (2 in.) length of wire from end of connector.

18. On the passenger compartment side of the grommet, unwrap the gray tape from grommet to free up the grommet flange from the wiring harness. IMPORTANT- It is not necessary to unwrap the wiring harness any further than to allow access to the grommet flange.

19. Cut a 2.75 meter (9 ft.) piece of high-quality, stranded, 0.80 mm2 (18 gage) copper wire (preferably with GXL type insulation).

20. Feed enough replacement wire through engine compartment side of the grommet to reach the PCM connector.

21. Feed replacement wire through engine harness conduit located on the inboard side of the grommet, between the grommet and the PCM connectors.

22. Using the Packard Crimp and Seal splice salmon/pin color, OTC P/N 217670, found in the wire repair kit), and the Saturn recommended procedures, splice the replacement wire to the remaining length of purple wire at the PCM connector. (For recommended splicing procedures, refer to the "Electrical Trouble Shooting" section in the 1995 or 1996 "Electrical Service Manual.")

23. Re-wrap inboard side of wiring harness with the gray tape that will ensure that the grommet has been sealed. IMPORTANT: Properly wrap the grommet to eliminate any possibility of engine compartment fumes and/or water from entering into the passenger compartment. IMPORTANT: If the original gray tape loses its tackiness, a high-quality electrical tape may be used in its place.

24. Route the replacement wire along the original path of the oxygen sensor wire, from the grommet up to the first harness rosebud retainer location.

25. Using high -quality electrical tape, wrap the engine wiring harness from the outboard side of the grommet to the first engine wiring harness rosebud retainer. IMPORTANT: The outboard side of the grommet must be taped securely to prevent water from wicking along the replacement wire into the passenger compartment.

26. Using a sealer such as Kent Industries High Tech Leak Chek Seam Sealer Black P/N 10070) or equivalent, apply a bead around the entire diameter of the harness, where it goes into the outboard side of the grommet.

27. Install grommet into pass-through, making sure it is correctly installed.

28. Cut a 1.5 meter (5 ft.) section of 9 mm wiring harness conduit (P/N 21023494).

NOTICE: To prevent damage to the replacement wire, fuel, oil and heat resistant conduit must be used. Wiring harness conduit (P/N 21023494) or equivalent fuel, oil and heat resistant conduit must be used.

29. Insert the remaining length of the replacement wire into the conduit.

30. At the first engine wiring harness rosebud retainer, secure the conduit to the engine wiring harness with wiring harness straps (P/N 21020792).

31. Using wiring harness straps (P/N 21020792), secure the new conduit to the engine wiring harness at enough locations to prevent the new conduit from coming in contact with any moving parts.

32. Route wiring harness conduit along exact path of the original engine wiring harness, up through access hole in front of the underhood junction block (UHJB).

33. Route wiring harness conduit up to the oxygen sensor connector. Secure with wiring harness straps (P/N 21020792).

34. Trim wiring harness conduit.

35. Cut replacement wire and using the Packard Crimp and Seal splice (salmon/pink color, OTC PN 217670, found in the wire repair kit), and the Saturn recommended procedures, splice the replacement wire to the new oxygen sensor connector kit (PO/N 21022282).

36. Cut the old oxygen sensor connector as close to the engine wiring harness as possible. Discard the old oxygen sensor connector.

37. Connect the oxygen sensor connector and the PCM connector.

NOTICE: Make sure the oxygen sensor connector and/or wiring will not come in contact with the exhaust manifold or the engine cooling fan. 38. Position wheelhouse panel into location.

38. Position wheelhouse panel into location.

39. Install plastic fasteners and bolts at outer edge of wheelhouse panel.

Torque: 3.5 N-m (31 in-lbs)

40. Install inner plastic fasteners.

41. Install air cleaner assembly to vehicle and install three fasteners.

Torque: 10 N-m (89 in-lbs)

42. Connect intake air temperature (IAT) sensor electrical connector.

43. Install air cleaner resonator to vehicle. Insert the end of the air cleaner resonator into the air cleaner assembly opening.

44. Install air cleaner resonator retainer.

45. Install air cleaner assembly top, and front air intake duct assembly. Attach clips at air cleaner assembly and air cleaner clamp to front air intake duct assembly.

46. Close air cleaner clamp by striking the tab on the spring clamp with an object such as a screwdriver. The locking tab will disengage and the clamp will spring into the closed position.

47. Connect fresh air hose at cam cover.

48. Connect negative battery cable.

49. Turn ignition On and using Scan tool, monitor oxygen sensor voltage. Voltage should be approximately 450 millivolts.

50. For 1995 vehicles, clear diagnostic trouble codes.

PARTS REQUIREMENTS:

21022282 Connector I-Cit-Oxygen Sensor (1 required) 21022987 Sensor Asm-Exhaust Oxygen (1, if required) 21020792 Strap-Wiring Harness (10 required) 21023494 Conduit-Wiring Harness (1.5 meters [5 ft.] required.) IMPORTANT- Conduit is packaged in a 3 meter (10 ft.) length package. One package is to be used for two vehicles.

Crimp and Seal Splice (Salmon/Pink) OTC P/N 217670 (2 required)

.80mm2 (18 gage) stranded copper wire with GXL insulation (2.75 meters [9 ft.] required)

CLAIM INFORMATION:

To receive credit for this repair during the warranty coverage period, submit a claim through the Saturn Dealer System as follows:

Labor Case Operation Type Description Code Time ---- ----------- ----------- -----

VW Replace Oxygen Sensor Wire T9704 1.2 hrs


Object Number: 108243  Size: FS


Object Number: 108208  Size: FS


Object Number: 108362  Size: LF


Object Number: 108238  Size: FS


Object Number: 108242  Size: FS


Object Number: 108361  Size: MF


Object Number: 108335  Size: MF


Object Number: 108334  Size: MF


Object Number: 108284  Size: MF


Object Number: 108237  Size: FS


Object Number: 108333  Size: MF


Object Number: 108216  Size: FS


Object Number: 108215  Size: FS


Object Number: 108226  Size: MF


Object Number: 108225  Size: FS


Object Number: 108360  Size: MF


Object Number: 108236  Size: FS

General Motors bulletins are intended for use by professional technicians, not a "do-it-yourselfer". They are written to inform those technicians of conditions that may occur on some vehicles, or to provide information that could assist in the proper service of a vehicle. Properly trained technicians have the equipment, tools, safety instructions and know-how to do a job properly and safely. If a condition is described, do not assume that the bulletin applies to your vehicle, or that your vehicle will have that condition. See a General Motors dealer servicing your brand of General Motors vehicle for information on whether your vehicle may benefit from the information.