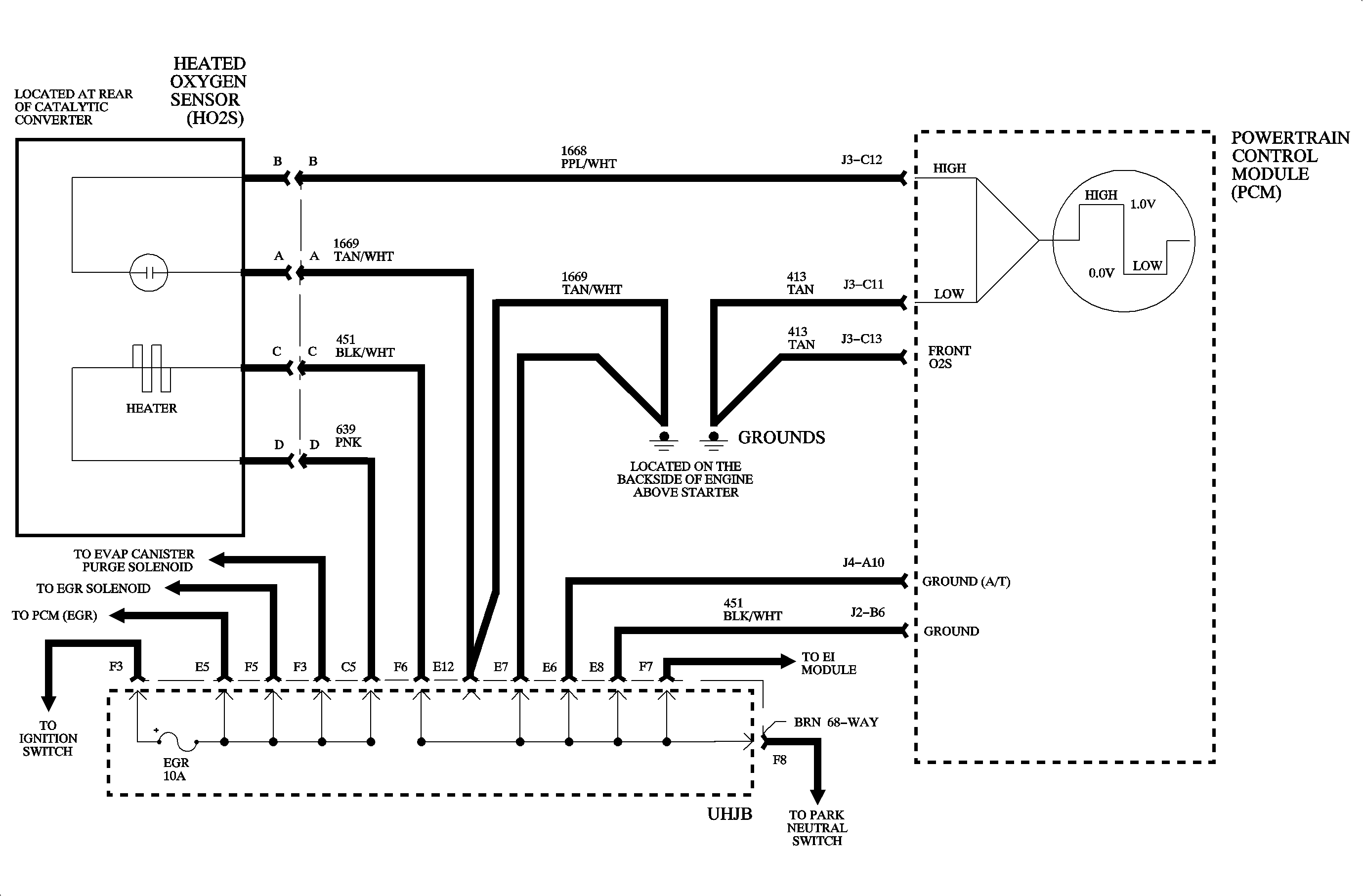
The rear heated oxygen (HO2S 2) sensor consists of a zirconia electrolyte between 2 platinum plates. When the reaches approximately 318°C (600°F) it becomes an electrical source that responds to the oxygen content in the exhaust. The powertrain control module (PCM) produces a bias voltage of approximately 450 millivolts on the oxygen sensor circuit. When the sensor is clod its internal resistance is extremely high, therefore, the PCM recognizes the bias as an open circuit. As the sensor warms up, the internal resistance decreases. When the sensor reaches approximately 318°C (600°F), it starts producing a voltage based on the oxygen content in the exhaust stream. Refer to DTC P0141 fior heater circuit operation.
This DTC will set if the HO2S-2 voltage is greater than 1,065 volts for 100 seconds.
or
The HO2S-2 voltage is greater than 587 millivolts in decel fuel cut-off (DFCO) mode for 30 seconds when:
| • | The system is in Closed Loop. |
| • | No other engine sensor or misfire DTCs have been set. |
| • | The commanded A/F ratio is approximately 14.7 to 1. |
Important: Then HO2S-2 signal is continuously checked once the above conditions have been met for 0.5 seconds.
When attempting to diagnose an intermittent problem use the scan tool to review the malfunction history diagnostic information. The supplemental data can be used to duplicate a problem.
Intermittents or opens suspected to be at the connector can be detected by using the diagnostic service probe. Voltage can be read on both wires without disconnecting any connectors.
If a front O2S DTC and a rear HO2S-2 DTC are set, diagnose the front O2S fault first. A diagnosed front O2S DTC may lead to a mechanical or fuel system failure which the rear HO2S-2 DTC.
Important: Do not apply grease or any material in the HO2S-2 connector or alter the wiring in any way. The wires carry reference air to the sensor used to determine the difference in oxygen from the exhaust gas to atmosphere.