GM Service Manual Online
For 1990-2009 cars only
Figure 1:

Fuel Injection (1998)


Object Number: 907496  Size: FP
Figure 2:

Fuel Injection (1998-1999)


Object Number: 907502  Size: FP
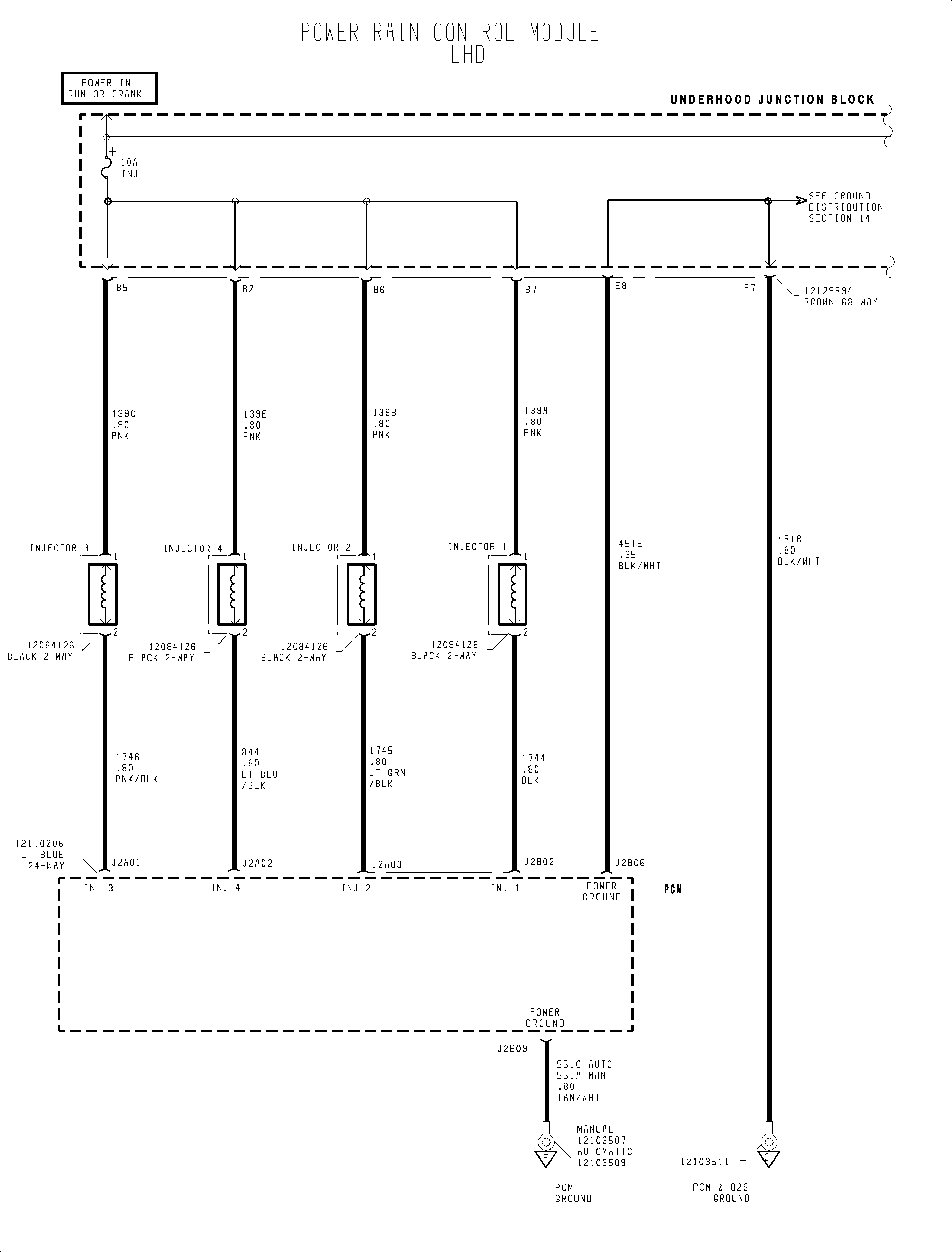
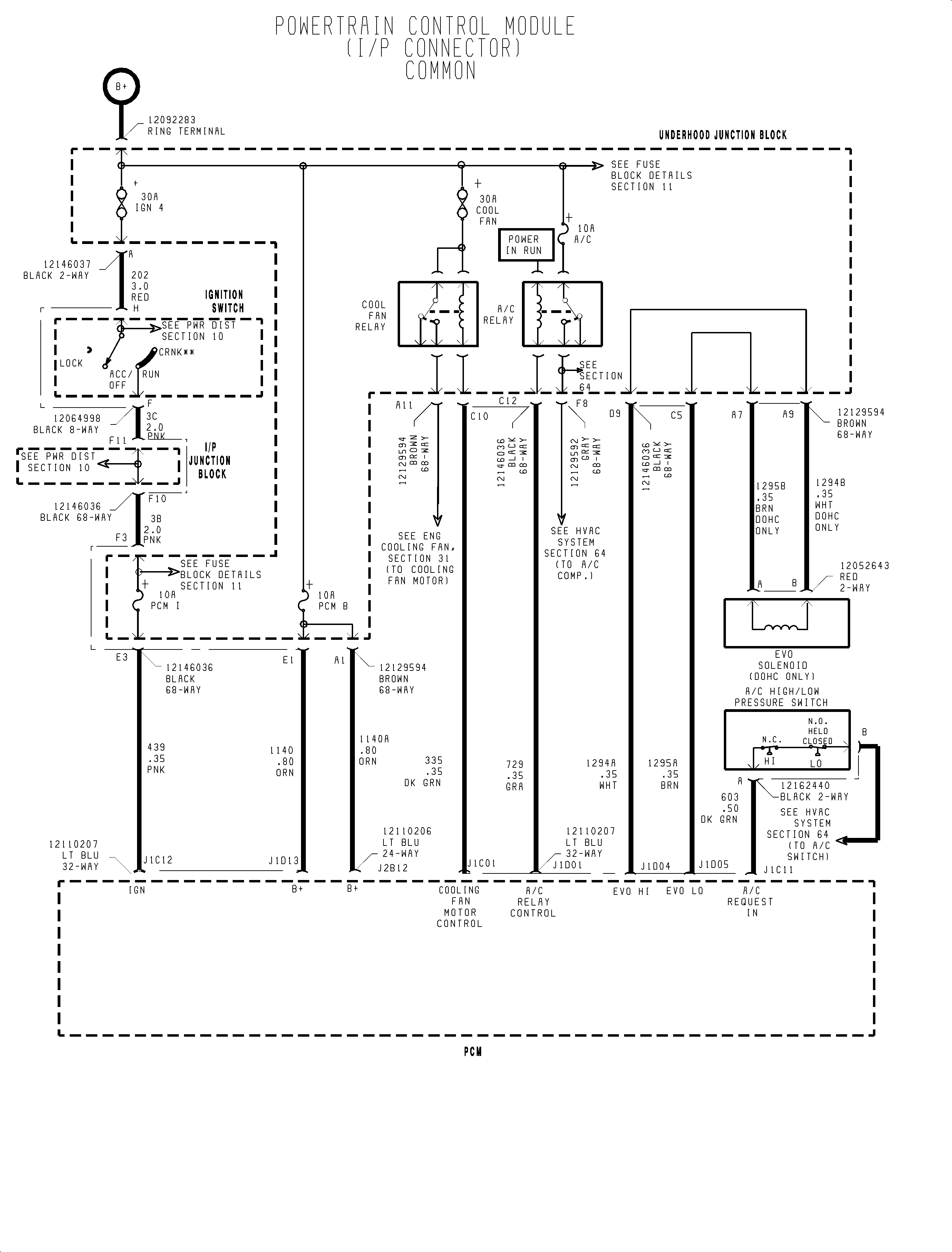
Figure 3:

PCM (1998-1999)


Object Number: 907507  Size: FP
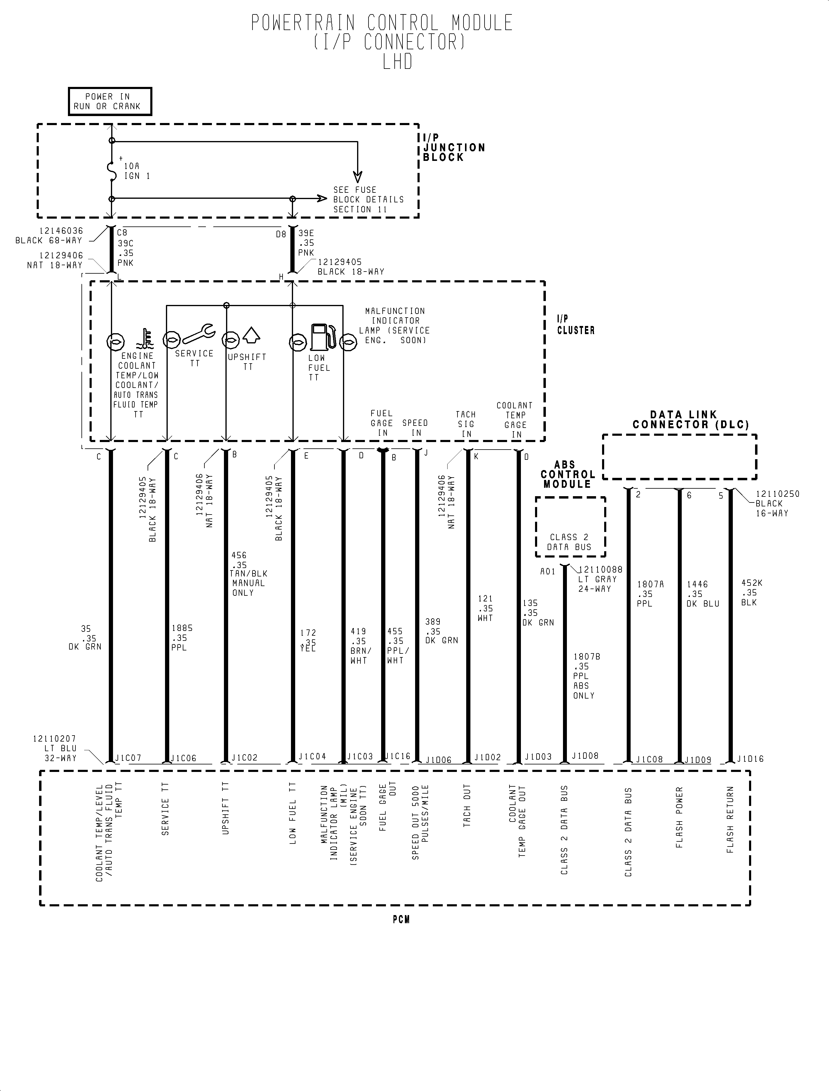
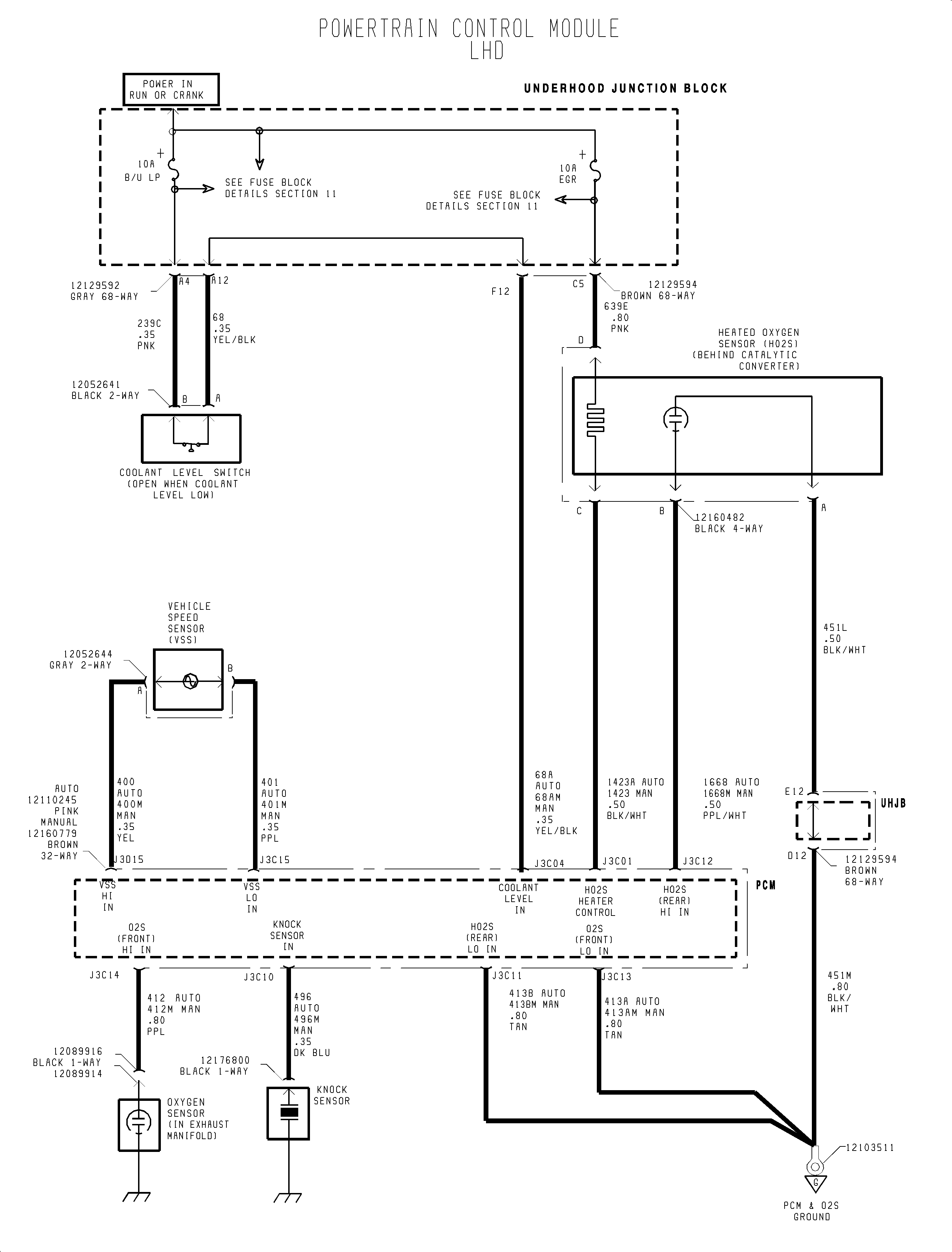
Figure 4:

PCM Cont'd (1998-1999)


Object Number: 907508  Size: FP
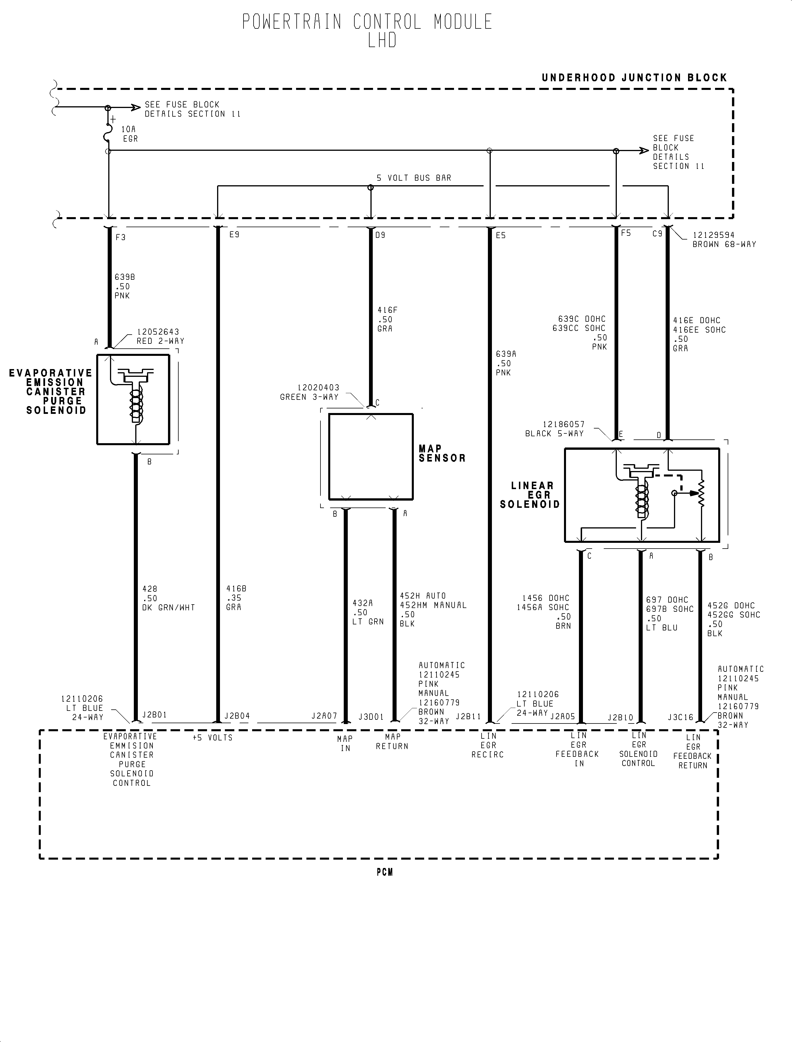
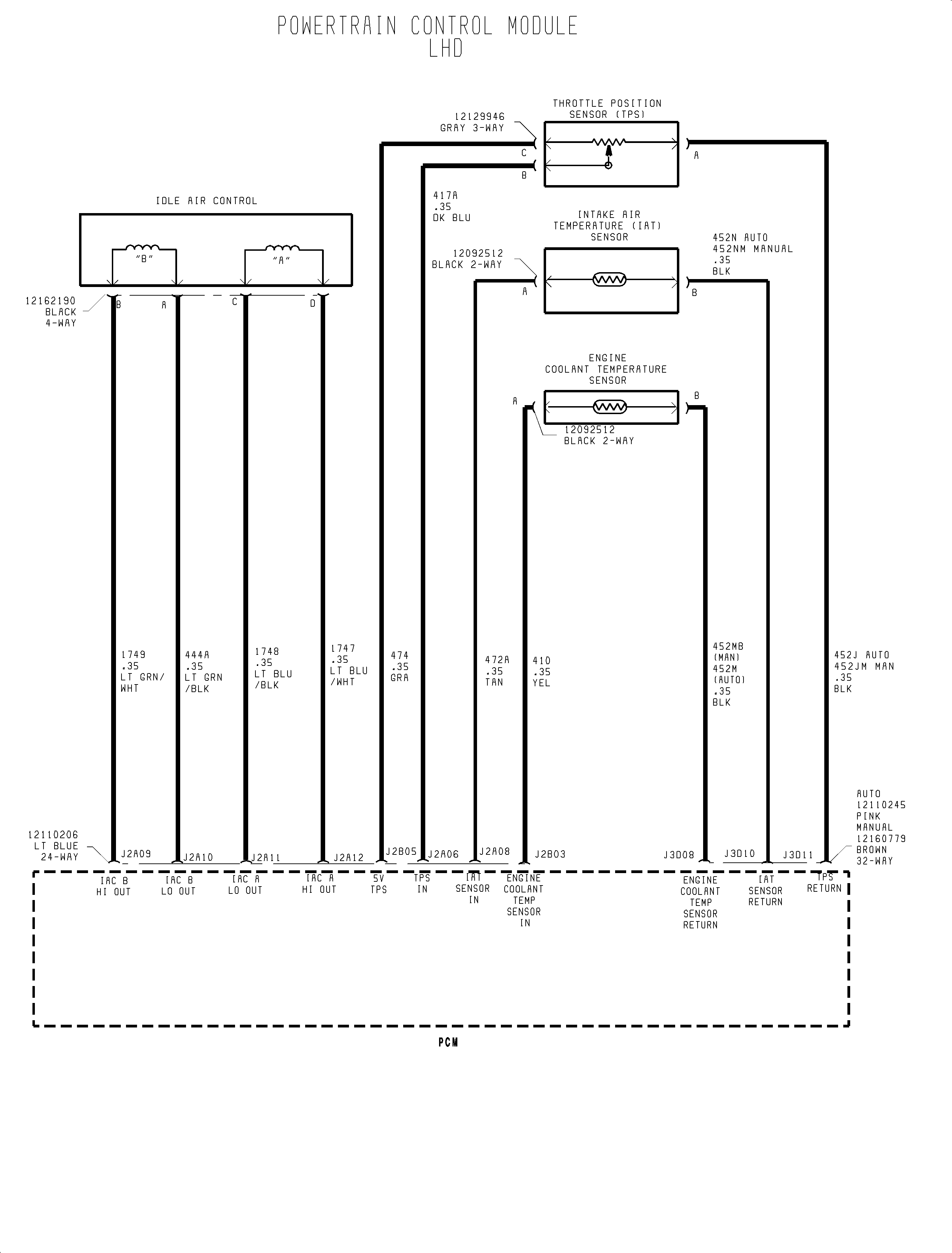
Figure 5:

PCM Cont'd (1998-1999)


Object Number: 907509  Size: FP
Figure 6:

PCM Cont'd(1998-1999)


Object Number: 907513  Size: FP
Figure 7:

PCM Cont'd (1998-1999)


Object Number: 907518  Size: FP
Figure 8:

Fuel System (1998)


Object Number: 907534  Size: FP
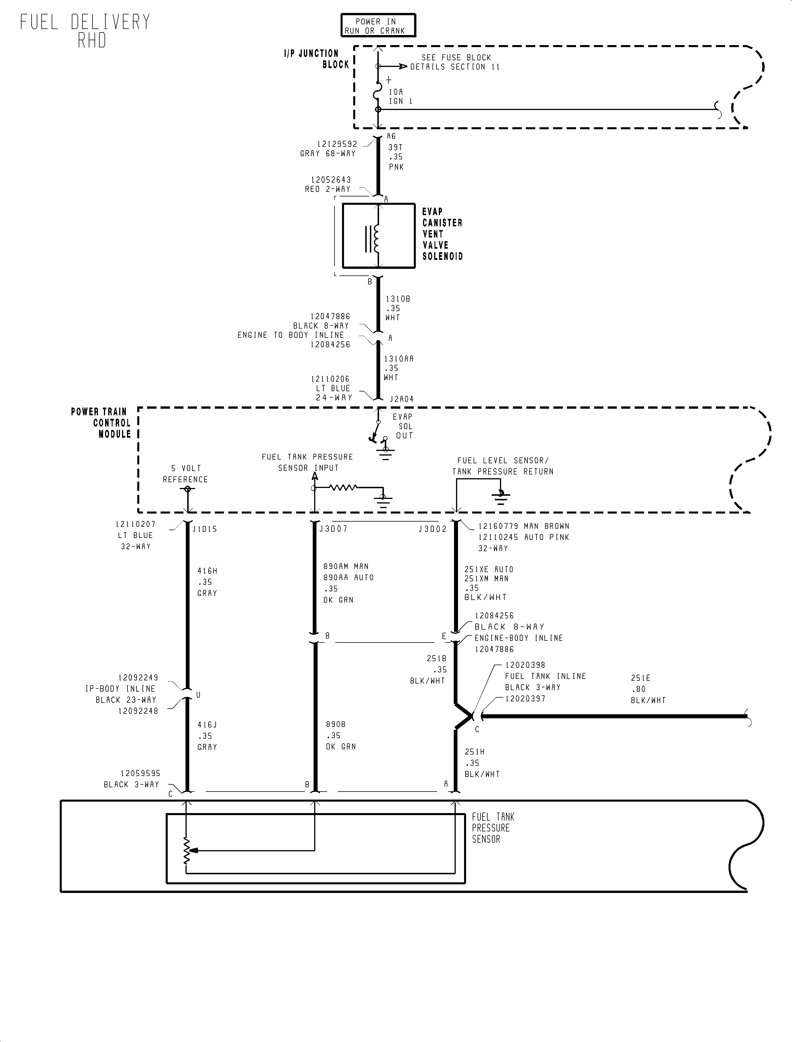
Figure 9:

Fuel System Cont'd (1998)


Object Number: 907538  Size: FP
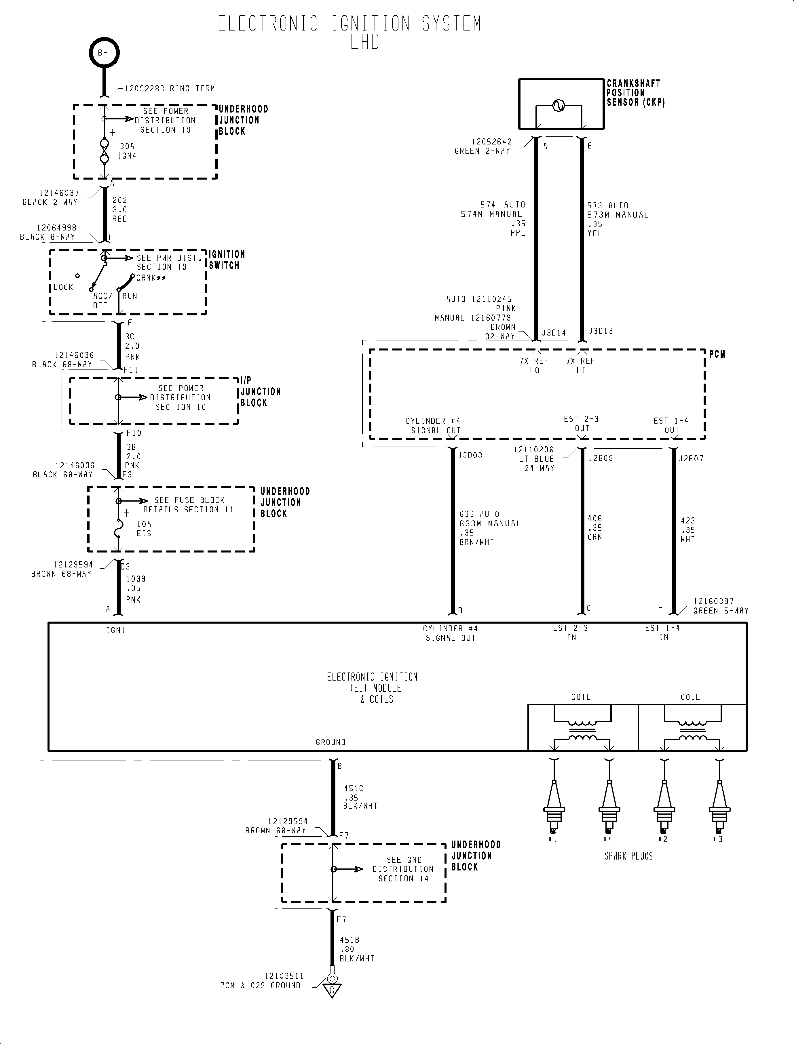
Figure 10:

Ignition System (1998-1999)


Object Number: 907550  Size: FP