GM Service Manual Online
For 1990-2009 cars only
Makes
🢒
Saturn
🢒
1998
🢒
SL2/SC2/SW2
🢒
Body and Accessories
🢒
Lighting Systems
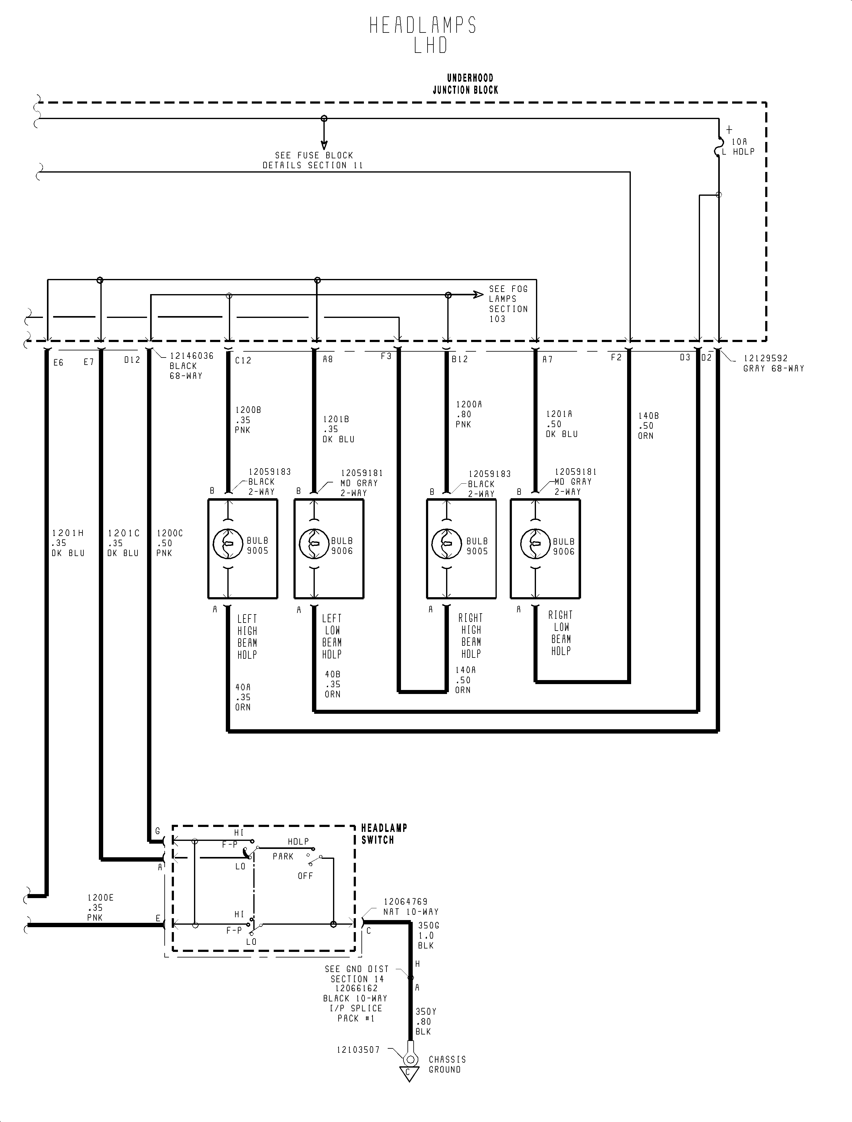
🢒 Headlights/Daytime Running Lights (DRL) Schematics
Figure
1:
Headlamps
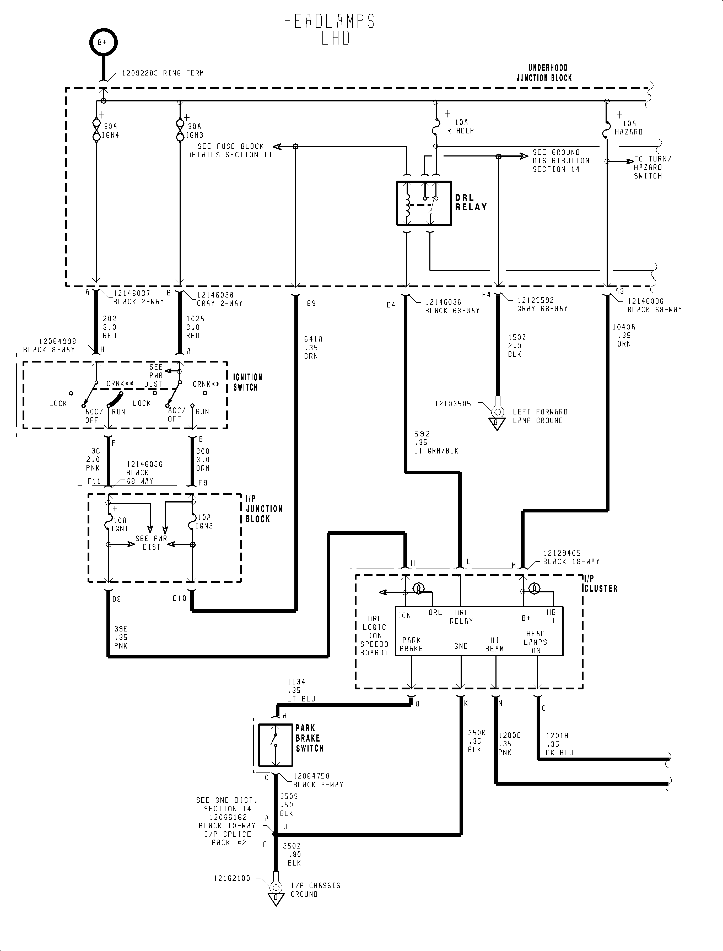
Figure
2:
headlamps Cont'd