GM Service Manual Online
For 1990-2009 cars only

Symptom Table - Hardware Related Failures (No Audio, Display Problems, Inoperative Functions)

Symptom

Procedure

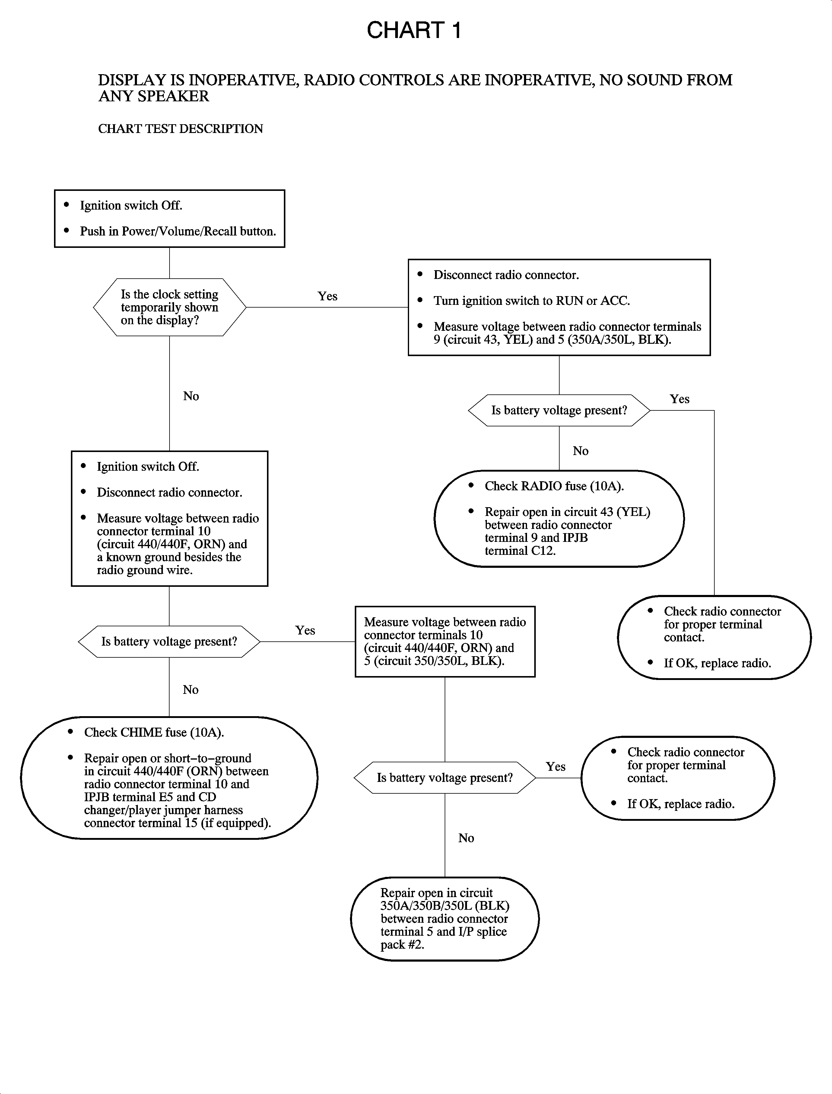
Radio display is inoperative, radio controls are inoperative, all speakers are inoperative.

Chart 1

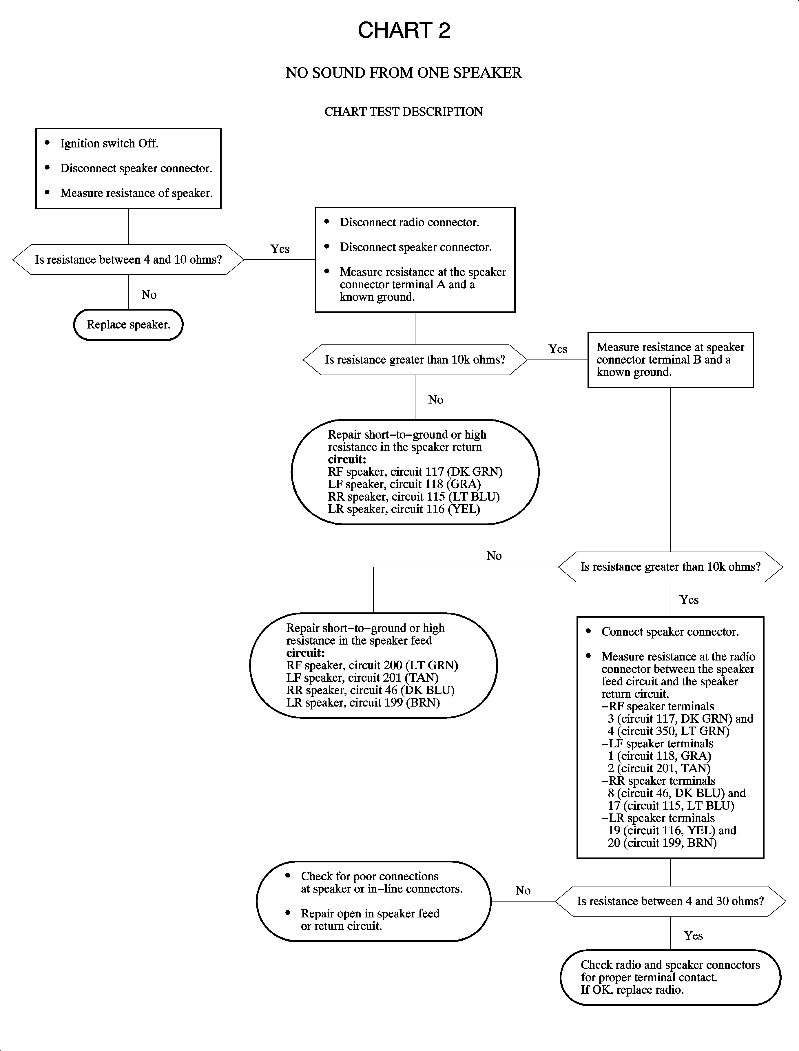
No sound from One speaker

Chart 2

No sound from any speaker; display seems OK.

    • Disconnect radio connector and check for terminals shorted together.
    • Check for speaker wire harness damage. if OK, replace radio.

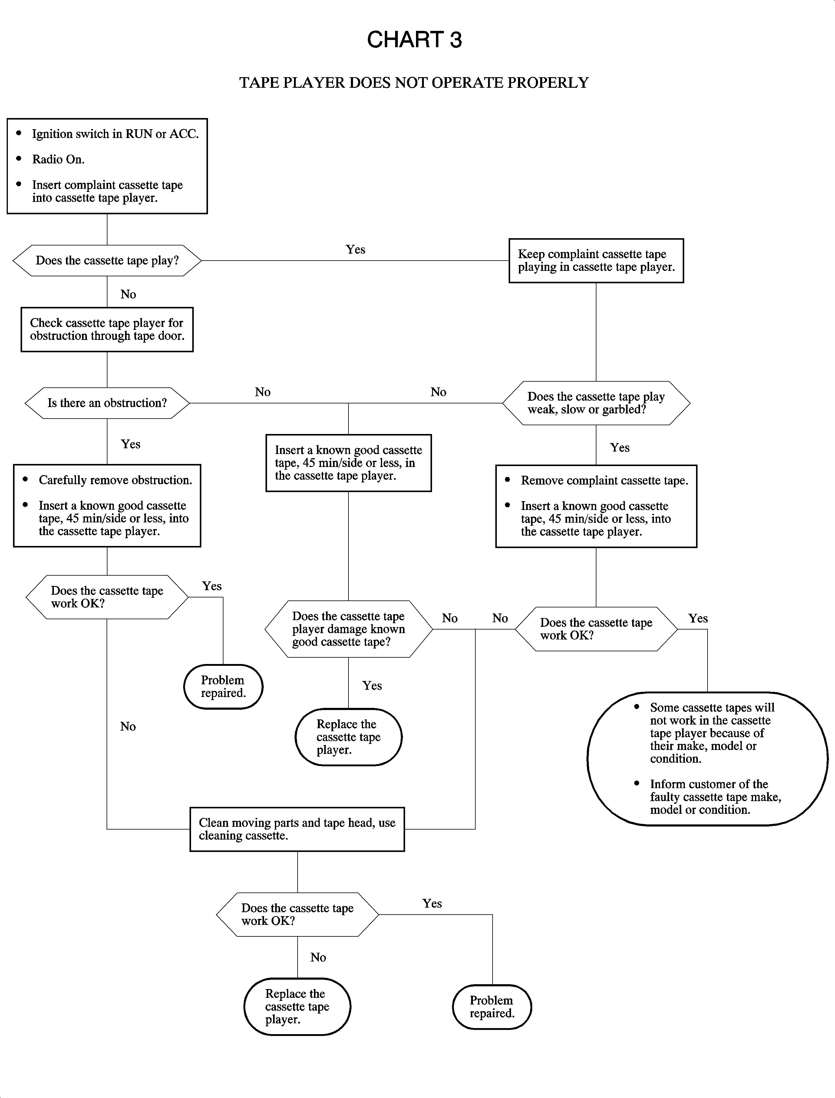
Tape player does not operate properly.

    • Cassette tape will not play.
    • Cassette tape plays weak, slow, or garbled.
    • Cassette tape gets destroyed.

Chart 3

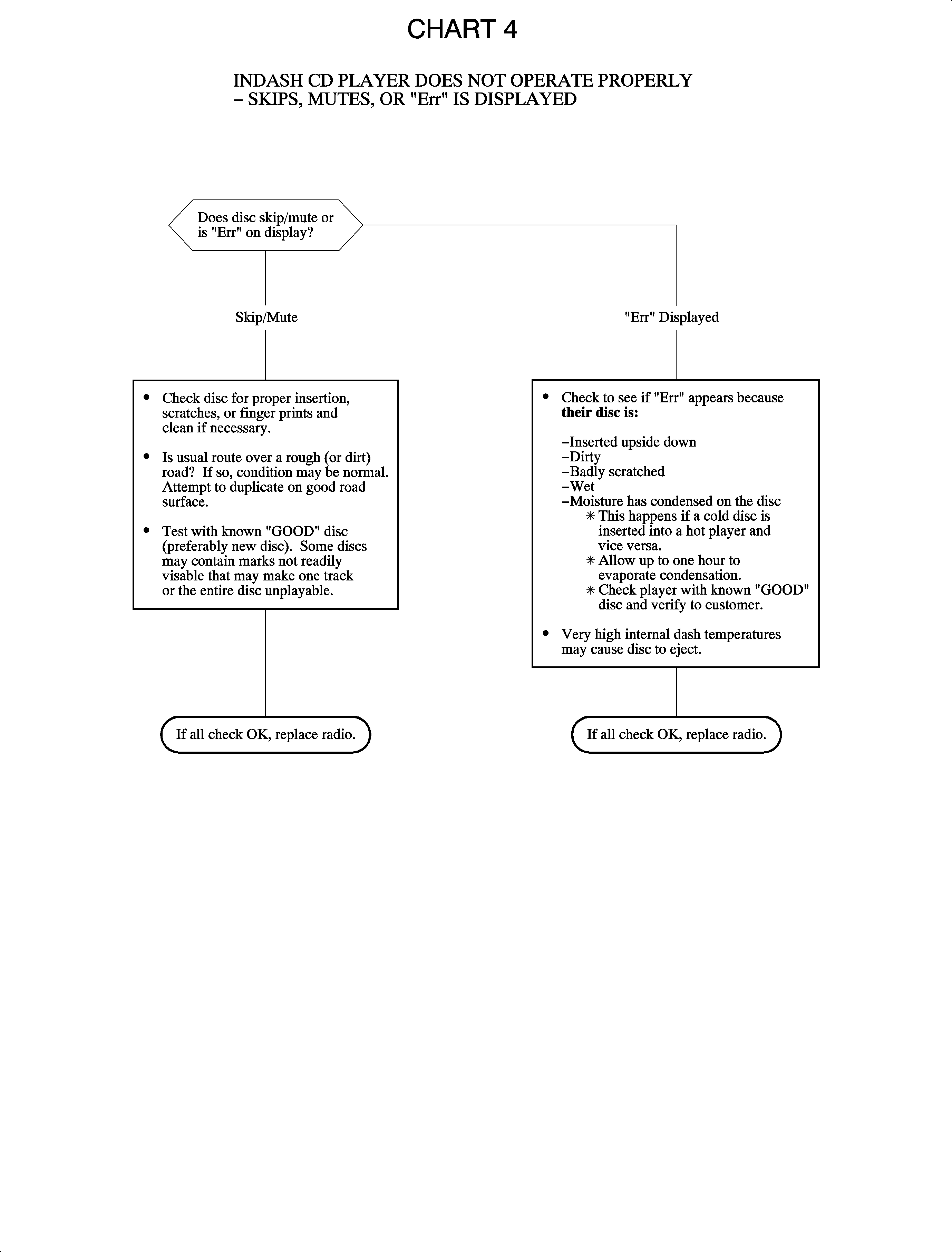
In-dash CD player does not operate properly - skips/mutes, ejects, or "Err" is displayed.

Chart 4

CD changer/player skips or mutes.

Chart 5

CD changer/player - Radio displays "Err" while trying to use CD changer/player.

Chart 6

CD changer/player magazine will not eject.

Chart 7

CD changer/player does not initialize or operate.

Chart 8

CD changer/player initializes, but does not operate.

Chart 9

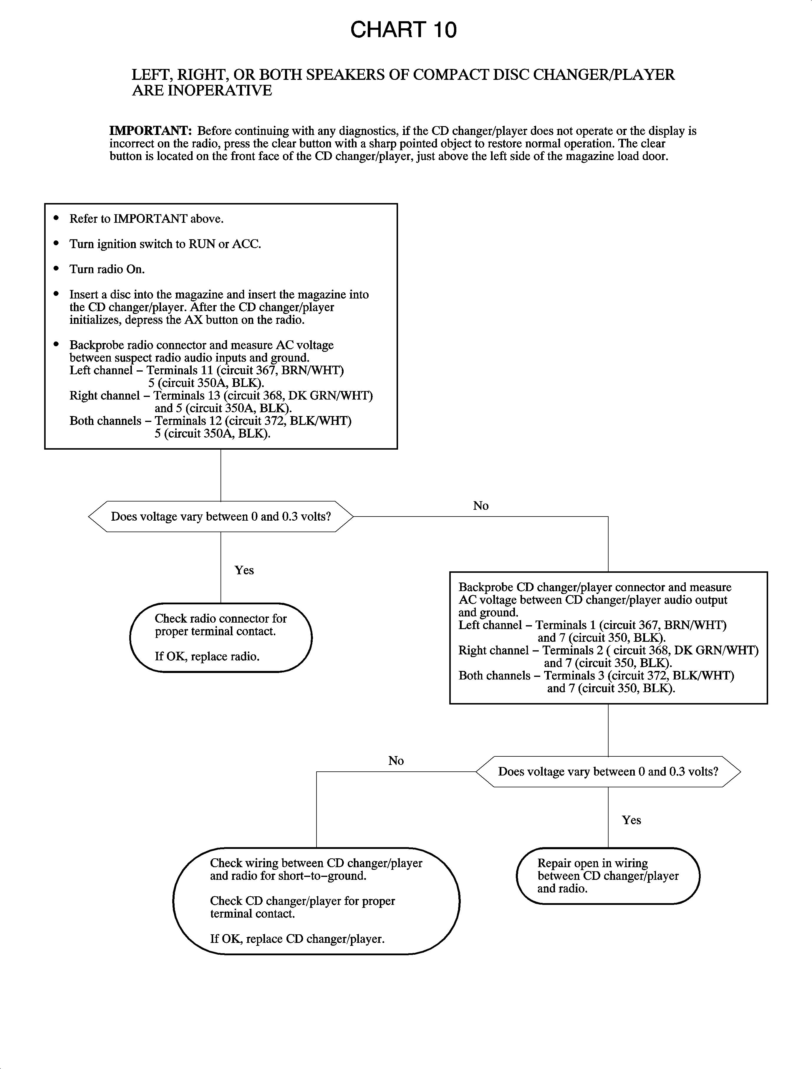
Left, right, or both speakers of CD changer/player are inoperative.

Chart 10

Cassette-type portable CD adapter will not play.

Some cassette-type portable CD adapters will not play. Saturn stereos are equipped with software that senses cut, broken, or binding tapes. Some CD adapters are sensed as being cut, broken, or binding, therefore the stereo will eject the cartridge. The cassette-type portable CD adapters that will work must be constructed with either a "tape loop" or "resistance wheel" to simulate normal tape drag. An example of this is the Sony CPA-8 type, or equivalent.

Radio controls are inoperative.

Replace the radio.

Radio display does not dim with I/P dimmer switch.

Check for an open or high resistance:

    • In circuit 44/44H between the radio connector terminal 7 and the headlight switch connector.
    • If OK, replace the radio.

Radio display does not dim and/or radio face and buttons do not illuminate with park lights ON.

    • Check circuit 9/9M for an open or high resistance between radio connector terminal 6 and the headlight switch connector.
    • If OK, replace the radio.

Radio displays LOC.

If the radio displays LOC, refer to Unlocking Radio After Power Loss.

Radio displays Err9.

If any tampering is detected by the radio, the radio will display Err9, and the radio will be permanently locked. If the display cannot be cleared by removing and reconnecting all power, the radio must be returned to an authorized repair center for service.


Object Number: 911305  Size: FP

Object Number: 911389  Size: FP

Object Number: 911446  Size: FP

Object Number: 911572  Size: FP

Object Number: 911731  Size: FP

Object Number: 912085  Size: FP

Object Number: 912141  Size: MF

Object Number: 912555  Size: FP

Object Number: 912624  Size: FP

Object Number: 912795  Size: FP