GM Service Manual Online
For 1990-2009 cars only
Makes
🢒
Saturn
🢒
1998
🢒
SL2/SC2/SW2
🢒
Body and Accessories
🢒
Body Rear End
🢒 Pulldown Systems Schematics
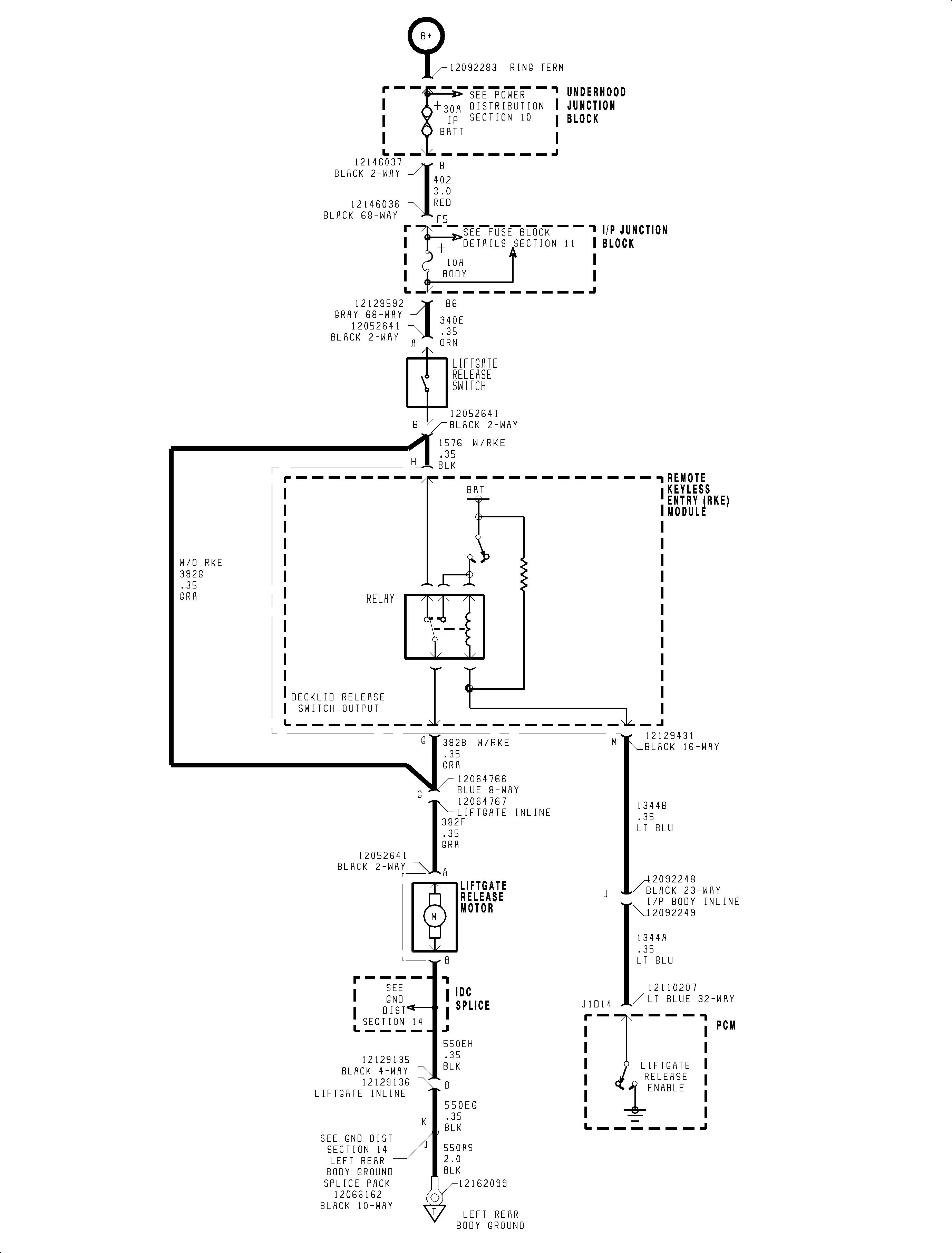
Figure
1:
Decklid/Liftgate Release-Sedan and Coupe with RKE Only (1998-1999)
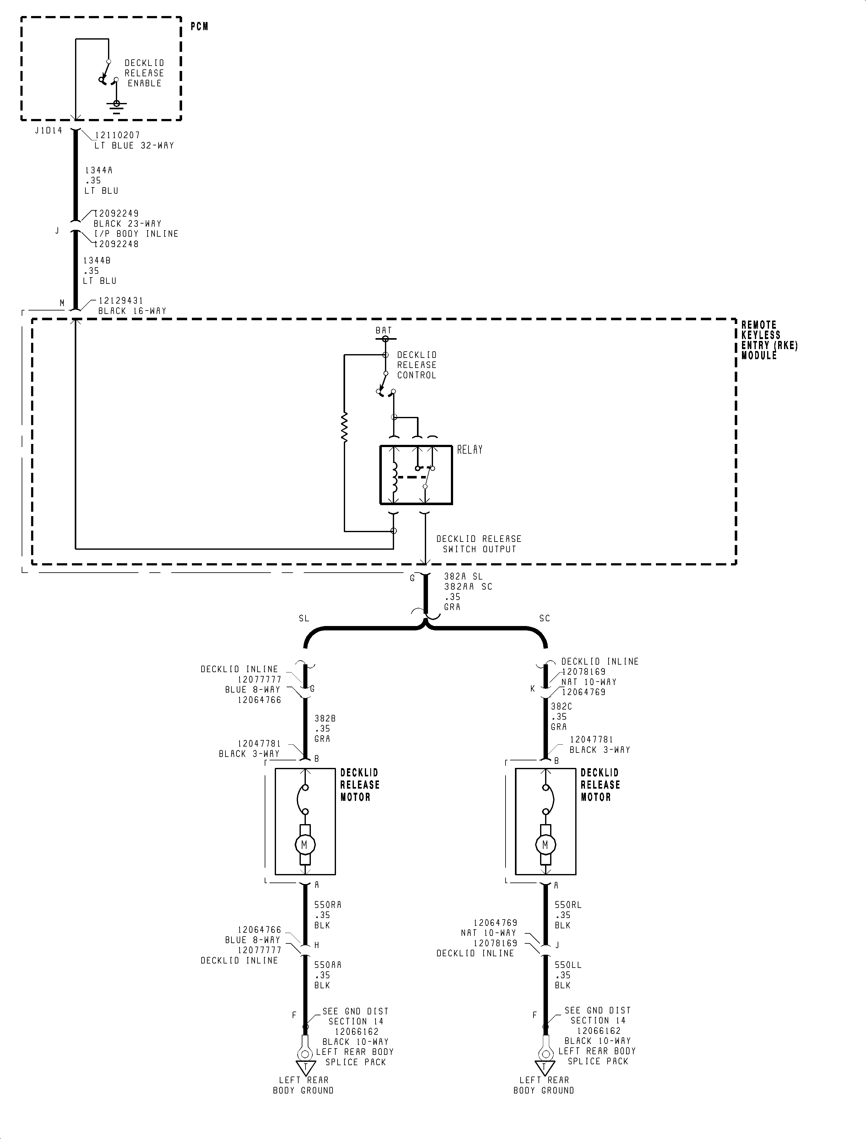
Figure
2:
Decklid/Liftgate Release-Wagon Only (1998-1999)