GM Service Manual Online
For 1990-2009 cars only

SMU for Powertrain and Engine Service Manuals Regarding Evaporative Emission Flowcharts and EVAP Pressure/Purge Diagnostic Cart Test Procedure

Subject:Service Manual Update for Powertrain and Engine Service Manuals Regarding Evaporative Emission Flowcharts and EVAP Pressure/Purge Diagnostic Cart Test Procedure

Models:1998 - 2002 Saturn S-Series vehicles
2000 - 2002 Saturn L-Series vehicles
2002 Saturn VUE vehicles



Purpose

The purpose of this bulletin is to update P0440, P0442, and P0455 evaporative emission flowcharts and EVAP Pressure/Purge Diagnostic Cart Test Procedure to reflect the use of new special tool J41750-A, Evaporative Emissions System Tester, which replaces J41750. Update the flowcharts and EVAP Pressure/Purge Diagnostic Cart Test Procedure in the following service manuals:

    • All 1998/1999 Powertrain and 2000 - 2002 S-Series Engine Service Manuals.
    • All 2000, 2001, and 2002 L-Series (L61) and (L81) Engine Service Manuals.
    • All 2002 VUE Powertrain Electrical Diagnostic Service Manuals.

Please obtain all service manuals indicated above at your location and make the necessary updates to each manual. Replace the service manual pages indicated in the tables with a copy of new DTC flowcharts or procedure page in this bulletin as indicated below.

  1. Using a marker or pen, cross out the items on the service manual (SM) pages indicated in the tables listed in this bulletin.
  2. On each item crossed out, write the following:
  3. "Refer to Technical Information Bulletin 01-T-02"

  4. Make copies of appropriate bulletin page and insert into service manuals as indicated in the tables.

S-Series Service Manual Updates

1998/1999 S-Series Powertrain Service Manuals

Flowchart/Procedure To Be Replaced

SM Page

Replace With Bulletin Page

EVAP Pressure/Purge Diagnostic Cart Test Procedure

193

8

DTC P0440

195

4

DTC P0442

197

5

2000 - 2002 S-Series Engine Service Manuals

Flowchart/Procedure To Be Replaced

SM Page

Replace With Bulletin Page

DTC P0440

235

4

DTC P0442

237

5

EVAP Pressure/Purge Diagnostic Cart Test Procedure

343

8

L-Series (L61) Service Manual Updates

200 L-Series (L61) Engine Service Manuals

Flowchart/Procedure To Be Replaced

SM Page

Replace With Bulletin Page

DTC P0440

207

6

DTC P0442

209

7

EVAP Pressure/Purge Diagnostic Cart Test Procedure

322

8

2001 L-Series (L61) Engine Service Manuals

Flowchart/Procedure To Be Replaced

SM Page

Replace With Bulletin Page

DTC P0440

207

6

DTC P0442

209

7

EVAP Pressure/Purge Diagnostic Cart Test Procedure

328

8

2002 L-Series (L61) Engine Service Manuals

Flowchart/Procedure To Be Replaced

SM Page

Replace With Bulletin Page

DTC P0440

225

6

DTC P0442

229

7

EVAP Pressure/Purge Diagnostic Cart Test Procedure

340

8

L-Series (L81) Engine Service Manual Updates

New Flowchart To Be Replaced

Location To Insert New Flowchart

DTC P0442

Insert bulletin page 7 between 300 and 301.

DTC P0455

Insert bulletin page 6 between 322 and 323.

2001 L-Series (L81) Engine Service Manuals

New Flowchart To Be Replaced

Location To Insert New Flowchart

DTC P0442

Insert bulletin page 7 between 306 and 307.

DTC P0455

Insert bulletin page 6 between 326 and 327.

2002 L-Series (L81) Engine Service Manuals

Flowchart/Procedure To Be Replaced

SM Page

Replace With Bulletin Page

DTC P0442

323

7

DTC P0455

350

6

EVAP Pressure/Purge Diagnostic Cart Test Procedure

455

8

VUE Powertrain Electrical Diagnostic Service Manual Updates

2002 VUE Powertrain Electrical Diagnostic Service Manuals

Flowchart/Procedure To Be Replaced

SM Page

Replace With Bulletin Page

DTC P0440 (L61)

145

4

DTC P0442 (L61)

149

5

EVAP Pressure/Purge Diagnostic Cart Test Procedure

294

8

DTC P0440 (L81)

574

4

DTC P0442 (L81)

579

5

EVAP Pressure/Purge Diagnostic Cart Test Procedure

739

8

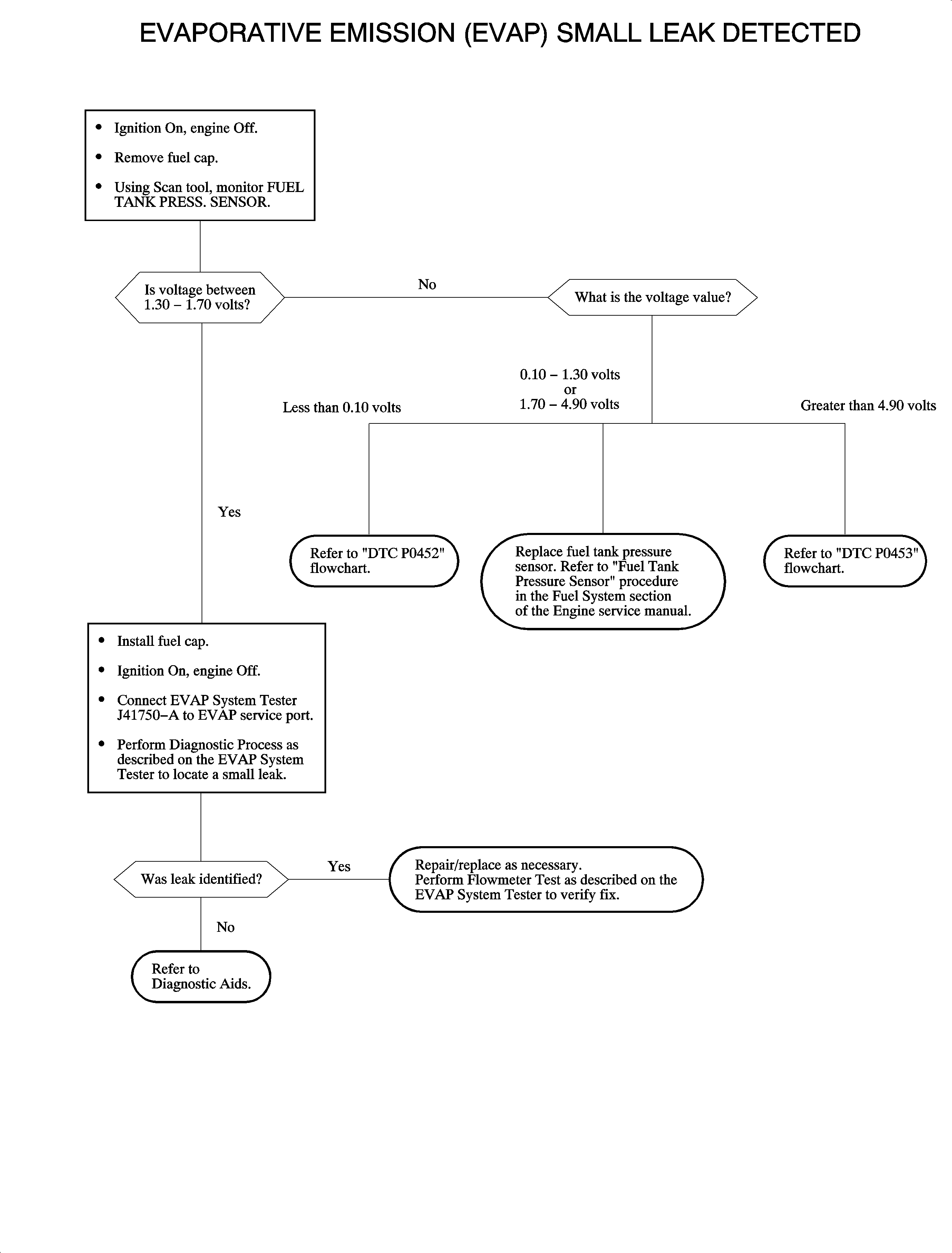
Service manual update page for DTC P0440 flowchart. Refer to Technical Information Bulletin 01-T-02, January 2002.


Object Number: 1219673  Size: FP

Service manual update page for DTC P0442 flowchart. Refer to Technical Information Bulletin 01-T-02, January 2002.


Object Number: 1219688  Size: FP

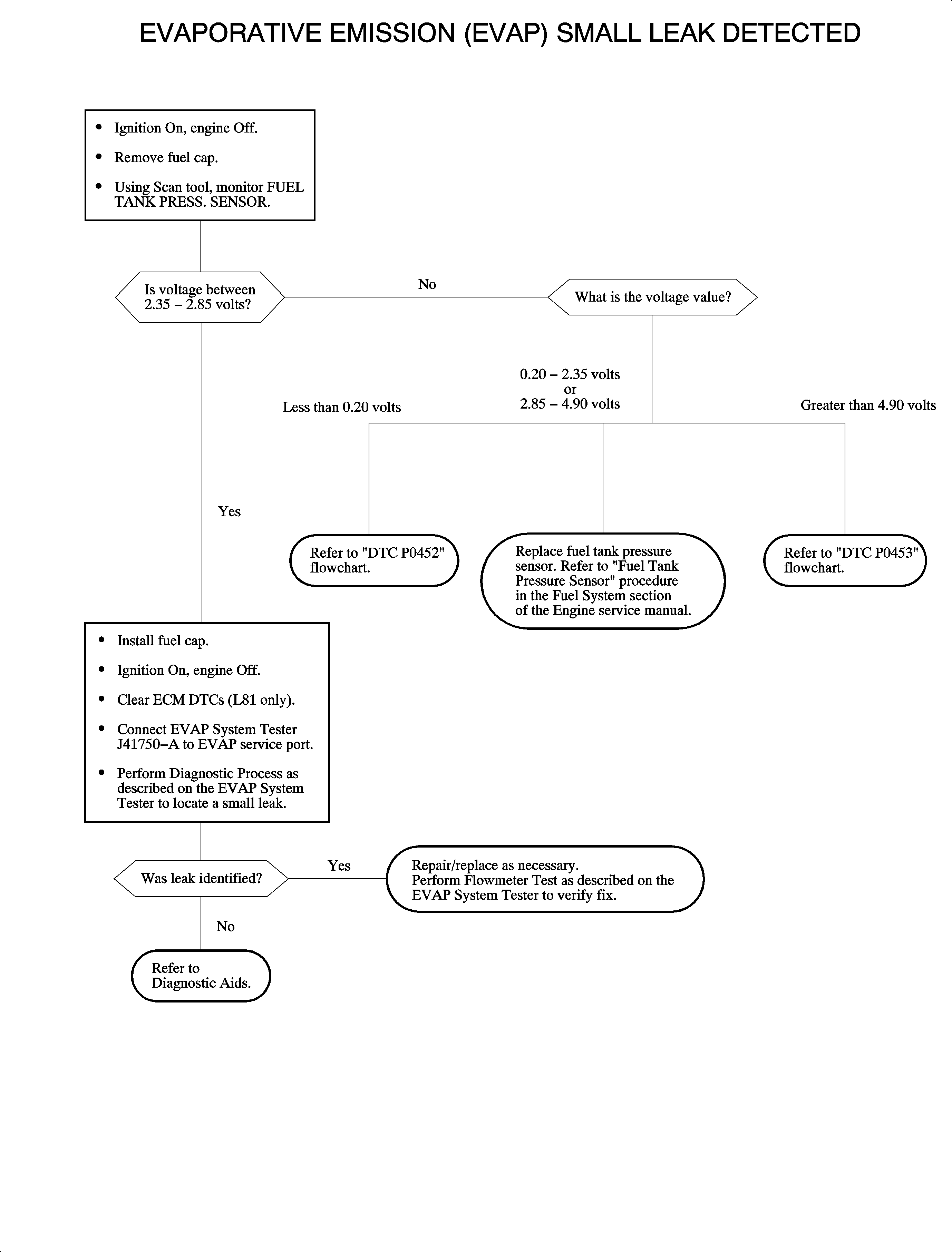
Service manual update page for DTC P0440 and P0455 flowchart. Refer to Technical Information Bulletin 01-T-02, January 2002.


Object Number: 1219689  Size: FP

Service manual update page for DTC P0442 flowchart. Refer to Technical Information Bulletin 01-T-02, January 2002.


Object Number: 898406  Size: FP

Service manual update for EVAP Pressure/Purge Diagnostic Cart Test Procedure. Refer to Technical Information Bulletin 01-T-02, December 2001.

EVAPORATIVE EMISSIONS SYSTEM LEAK TEST

Diagnostic Process

ENSURE THAT VEHICLE UNDERBODY TEMPERATURE IS SIMILAR TO AMBIENT TEMPERATURE, AND ALLOW SURROUNDING AIR TO STABILIZE BEFORE STARTING DIAGNOSTIC PROCEDURE.

  1. Ignition ON, engine OFF. Seal EVAP system using scan tool.
  2. Connect Evaporative Emission System Tester (EEST) red battery clip to positive (+) battery terminal. Connect black battery clip to chassis ground.
  3. Connect EEST's nitrogen/smoke hose onto EVAP service port. Refer to appropriate service manual for EVAP service port location.
  4. Turn NITROGEN/SMOKE valve to SMOKE.
  5. Inject smoke into EVAP system.
  6. Verify smoke has filled EVAP system by removing gas cap. Smoke is visible leaving fuel fill pipe when system is full. Reinstall gas cap. Introduce smoke for 60 additional seconds.
  7. Use a high intensity white light (J41413-SPT) to inspect entire EVAP system for exiting smoke. Induce smoke at 15 second intervals, as needed, until leak source is identified. If leak source is not identified, go to Verification Process.

Verification Process

FLOWMETER TEST

Models

1998-1999 MY

2000 MY

2001 MY

2002 MY

S-Series

.040 in

.040 in

.020 in

.020 in

L-Series

N/A

.040 in

.040 in

.020 in

VUE

N/A

N/A

N/A

.040 in

  1. Turn NITROGEN/SMOKE valve to NITROGEN.
  2. Disconnect nitrogen/smoke hose from EVAP service port.
  3. Connect hose to correct test orifice on bottom-front of EEST. Refer to the above chart:
  4. Use remote switch to activate EEST.
  5. Align red flag on flowmeter with floating indicator. Use remote switch to deactivate EEST.
  6. Remove hose from test orifice; reinstall onto EVAP service port.
  7. Ignition ON, engine OFF. Seal EVAP system using a scan tool.
  8. Activate nitrogen flow and fill the system. Watch floating indicator until it stabilizes and stops dropping.
  9. Important: Larger volume fuel tanks, and/or those with lower fuel levels, may require several minutes for floating indicator to stabilize.

  10. Compare flowmeter's stable floating indicator position to red flag. If indicator floats:
  11. • ABOVE red flag - UNACCEPTABLE (FAIL-return to service information).
    • BELOW red flag - ACCEPTABLE (PASS-test completed).

SERVICE BAY TEST

Disconnect nitrogen/smoke hose from vehicle. Install service port cap. Perform EVAP Service Bay Test using a scan tool.

    • If vehicle passes Service Bay Test, testing is complete.
    • If vehicle does not pass, return to service information.