GM Service Manual Online
For 1990-2009 cars only

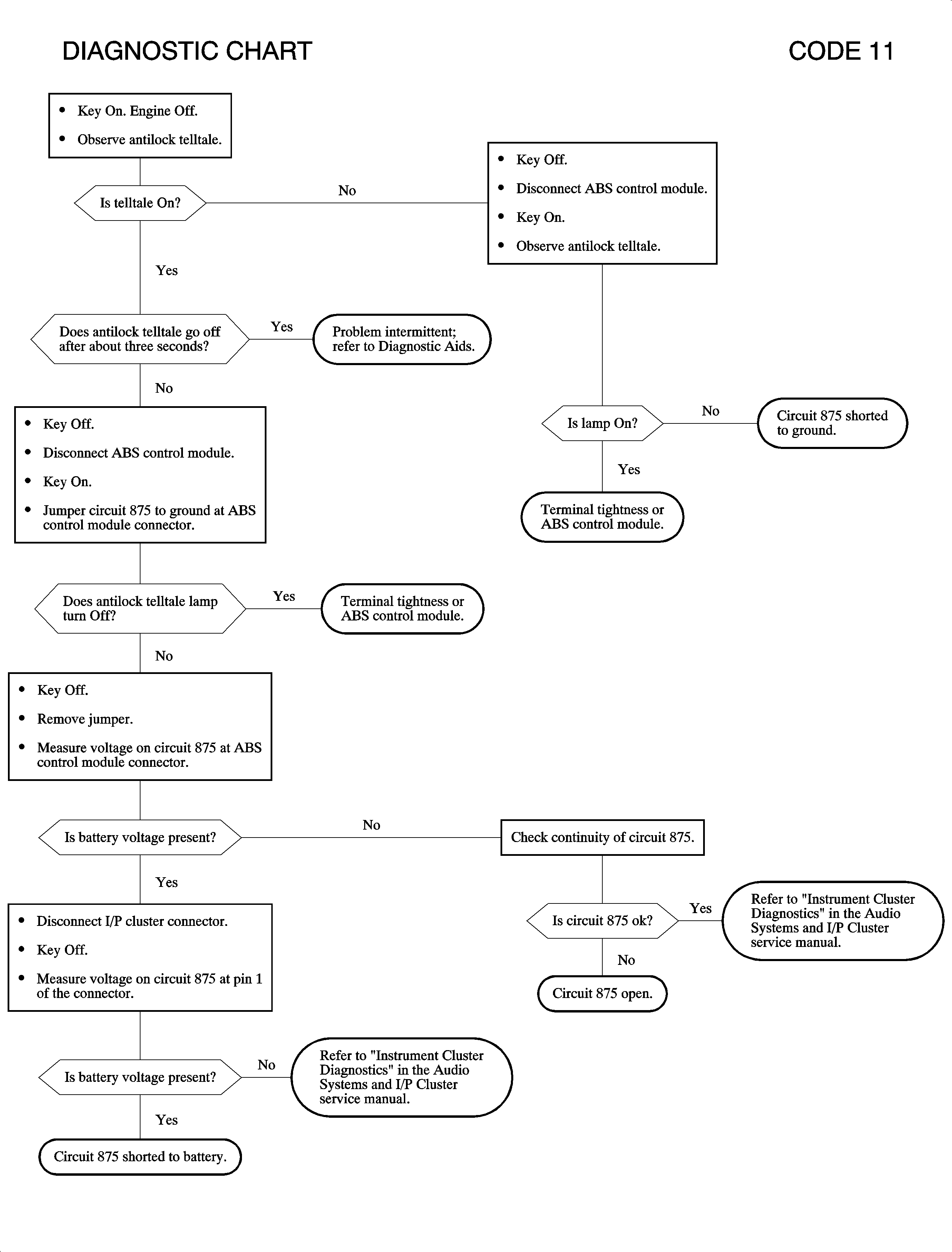
ABS Telltale Circuit Fault


Object Number: 909394  Size: MF

The antilock telltale lamp should turn ON for a bulb check when the ignition us turned to RUN. Three seconds later, if the ABS control module doesn't detect a fault, the telltale lamp should turn Off. The ABS control module turns the antilock telltale lamp Off by providing a ground path for the telltale circuit.

Code Parameters

Code 11 sets if:

The antilock telltale lamp circuit is open, grounded or shorted to battery.

The ABS telltale lamp may be On.

When code 11 sets:

The service telltale lamp will be On.

The ABS is enabled.

Diagnostic Aids

Important: since the antilock telltale works through a remote lamp driver in the I/P cluster, grounding the circuit from the cluster to the ABS control module would cause the telltale lamp to turn Off. Opening the circuit will turn the telltale lamp to On.

When attempting to diagnose an intermittent problem, use the Scan tool to review supplemental diagnostic information. The supplemental data can be used to duplicate a problem.

*Select Malf History from scan tool ABS menu.

Check the tightness of the female terminal grip with a spare male terminal.


Object Number: 907114  Size: FP