GM Service Manual Online
For 1990-2009 cars only

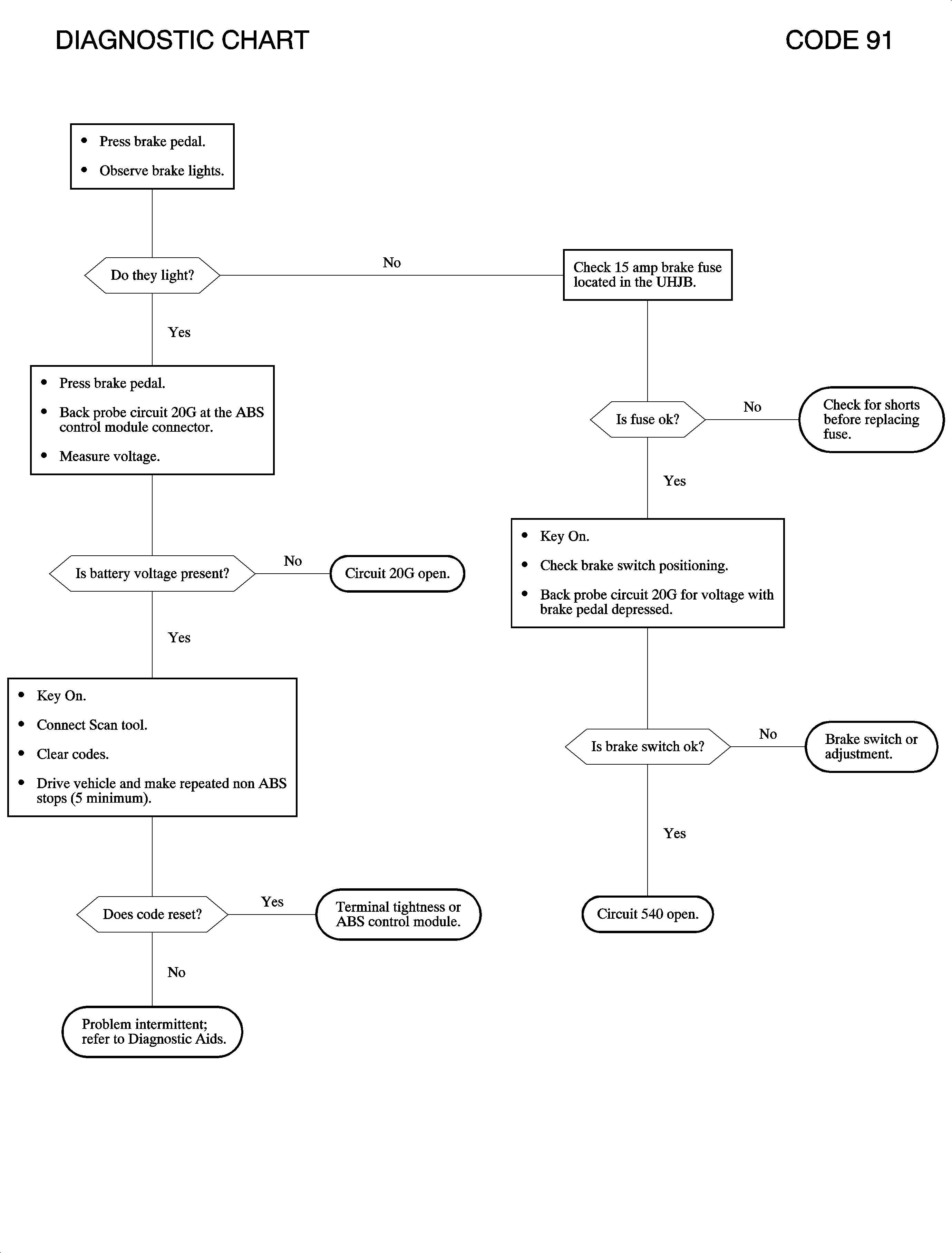
Brake Switch Circuit Open All The Time


Object Number: 910122  Size: MF

When the wheel speed sensors indicate to the ABS control module that the vehicle is under braking, the ABS control module should receive voltage from the brake switch. If no voltage is received, the ABS is disabled and the antilock telltale lamp will be turned On.

Code Parameters

Code 91 sets if:

Brake switch circuit is open during normal stop.

This code can set during multiple non-ABS stops.

Diagnostic Aids

When attempting to diagnose an intermittent problem, use the scan tool to review supplemental data can be used to duplicate a problem.

Select Malf History from scan tool ABS menu.

Intermittents or opens suspected to be at the connectors can be detected by using a diagnostic service probe. Voltage can be read on wires without disconnecting any connectors.

Check the tightness of the female terminal grip with a spare male terminal.

Brake switch is normally open. Depressing brake pedal completes (closes switch) the circuit.

check brake switch adjustment.


Object Number: 913099  Size: FP