GM Service Manual Online
For 1990-2009 cars only

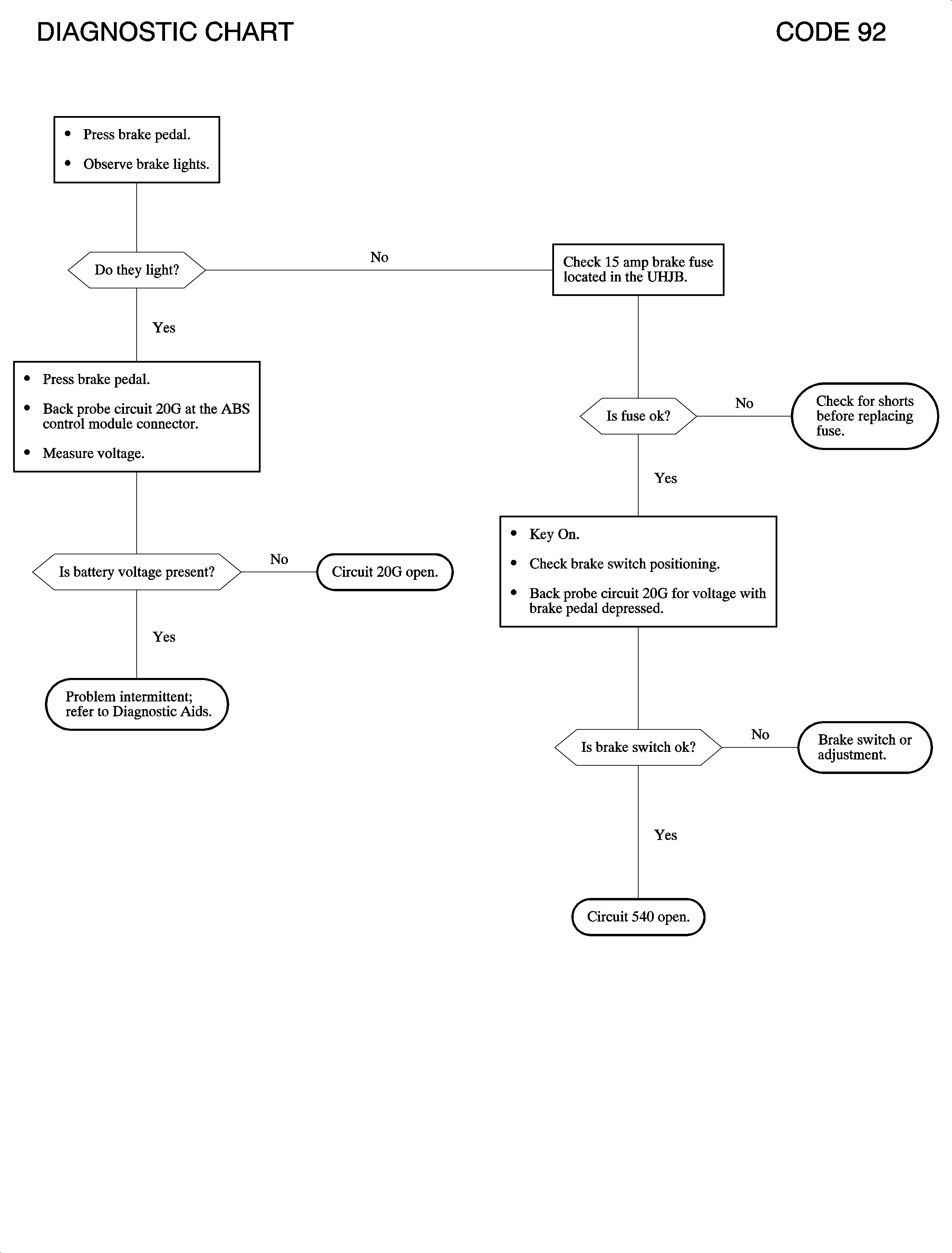
Brake Switch Circuit Open During ABS Stop


Object Number: 910122  Size: MF

When the wheel speed sensors indicate to the ABS control module that the vehicle is under braking, the ABS control module should receive voltage from the brake switch. If no voltage is received, ABS is disabled and the antilock telltale lamp will be turned On.

Code Parameters

Code 92 sets if:

Brake switch circuit is open during an ABS stop.

Diagnostic Aids

When attempting to diagnose an intermittent problem, use the scan tool to review supplemental diagnostic information. The supplemental data can be used to duplicate a problem.

Select Malf History from scan tool ABS menu.

Intermittents or opens suspected to be at the connectors cab be detected by using a diagnostic service probe. Voltage can be read on wires without disconnecting any connectors.

Check the tightness of the female terminal grip with a spare male terminal.

Brake switch is normally open. Depressing brake pedal completes (closes switch) the circuit.


Object Number: 913438  Size: FP