GM Service Manual Online
For 1990-2009 cars only

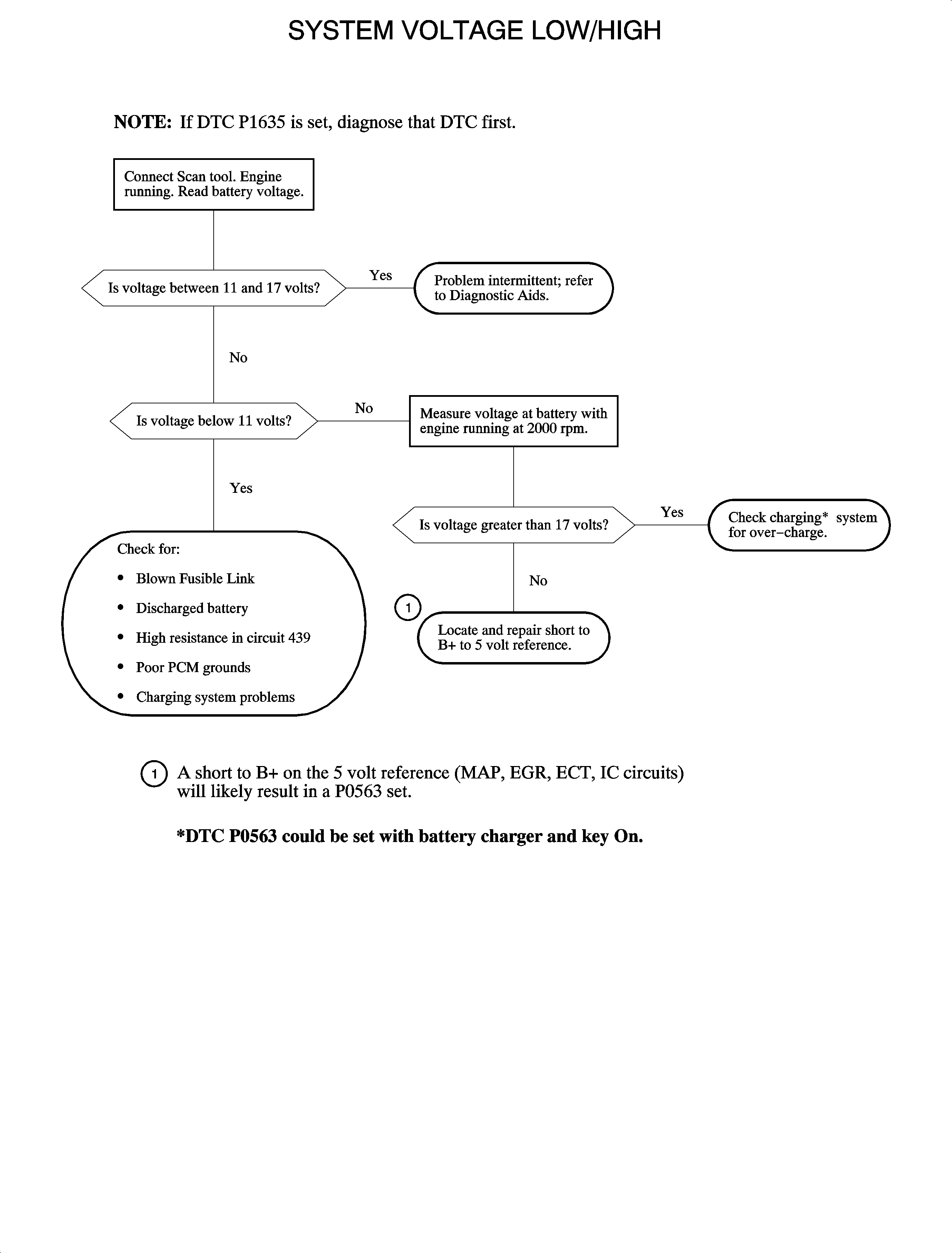
Circuit Description


Object Number: 1212964  Size: MF

The PCM internally monitors ignition voltage on circuit 439.

Conditions for Setting the DTC

The PCM monitors system voltage continuously when the engine is running. The system must fail twice per ignition cycle in order to set a DTC.

DTC P0562 will set when battery voltage at the PCM is less than 11 volts with the engine running.

DTC P0563 will set when battery voltage at the PCM is greater than 17 volts with the engine running.

Diagnostic Aids

This DTC may also set if the vehicle is used to jump start another vehicle that has a dead battery.

DTC P0562 can set if all accessories are on for extended idling periods. This does not indicate a problem.

Check the fusible link between the generator and starter for corrosion or a blown link. Refer to Starting and Charging if the fusible link is blown.

    • Check the charging system first.
    • Check the UHJB 30 amp IGN 4, and 5 amp PCM 1 fuse.

Object Number: 901617  Size: FP