GM Service Manual Online
For 1990-2009 cars only

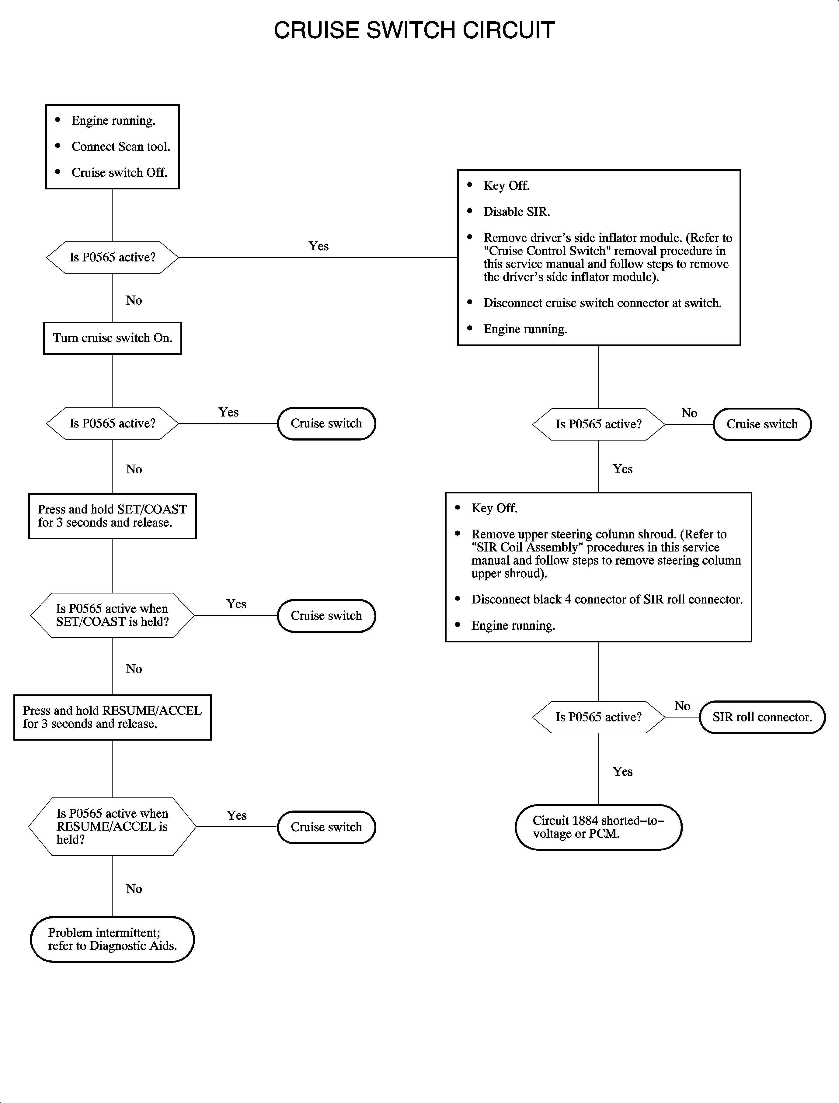
Circuit Description


Object Number: 901824  Size: MF

Command state voltage levels are divided through a resistor network from ignition voltage provided through the 5A cruise fuse. The network consists of resistors both in the cruise control switch and internal powertrain control module (PCM). If the voltage level is within an acceptable window for all 3 switches, the PCM decodes the command. If voltages are outside the windows, DTC P0565 will set.

Conditions for Setting the DTC

Important: Voltage windows vary dependent to B+ calculations.

DTC will set if:

    • Cruise switch ON less than 0.5 volts or greater than 1 volt at circuit 1884.
    • RESUME/ACCEL switch depressed, less than 1.2 volts or greater than 1.7 volts at circuit 1884.
    • SET/COAST switch depressed, less than 3 volts or greater than 3.5 volts at circuit 1884.

Diagnostic Aids

    • Inspect malfunction history data. Attempt to distinguish which portion of the switch input was lost. Attempt to reproduce it.
    • Shorts high or low in circuit 1884 will result in an inoperative system.
    • Intermittents: Inspect the harnesses, observe the parameters on the scan tool while moving the harnesses and connectors.

Object Number: 902533  Size: FP