GM Service Manual Online
For 1990-2009 cars only

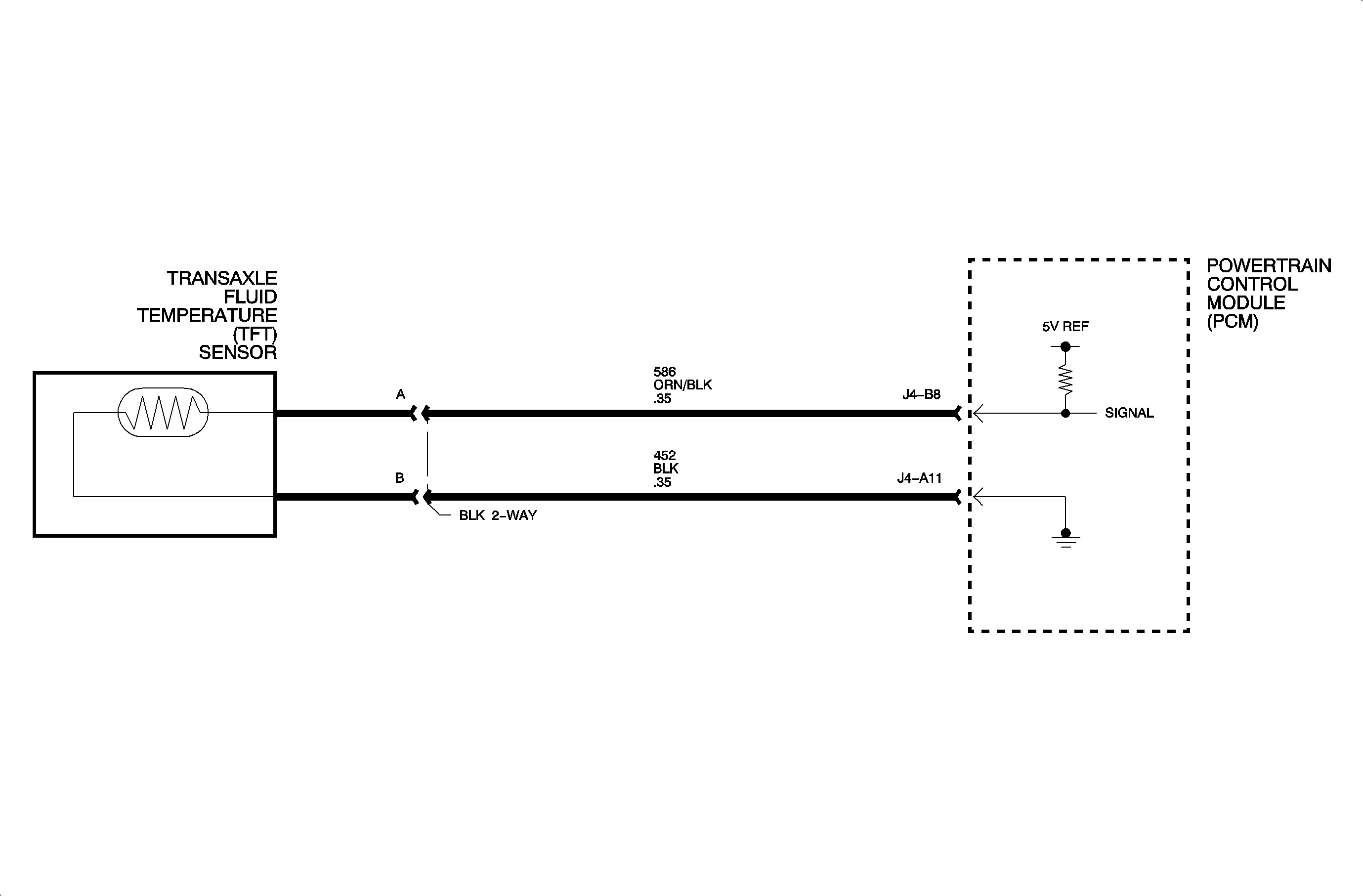
Circuit Description


Object Number: 902518  Size: MF

The transaxle fluid temperature (TFT) sensor is a thermistor circuit. When the sensor is cold, it has a high resistance and high sensor voltage. As the temperature increases, this resistance and voltage decreases. The PCM supplies a 5-volt signal to the sensor, which is also connected to ground. The PCM reads the voltage drop on the sensor signal lines to determine the corresponding temperature.

Conditions for Setting the DTC

Important: The TFT sensor is continuously checked when the ignition is ON.

Important: Visually inspect the transaxle fluid temperature wires for evidence of shorts to battery/ignition voltage. Shorts to battery/ignition voltage will skew the sensor resistance and eventually cause DTC P0711 to set.

DTC P0714 sets when the PCM/TC has detected 2 consecutive occurrences of the 0.2 volts or 10 degree change, within 1 second.

Diagnostic Aids

Visually inspect the transaxle fluid temperature wires for damage. Wiggle the wires while observing the scan tool and watch for a sudden shift in temperature.