GM Service Manual Online
For 1990-2009 cars only

Circuit Description


Object Number: 902577  Size: MF

During normal driving modules the PCM/TC adapts line pressure to prevent clutch slip and harsh shifts. If 3rd clutch is slipping after pressure is adapted to the high line, it is determined that there is no 3rd gear. Third gear clutch is applied by opening circuit 1223 at the PCM.

Conditions for Setting the DTC

DTC P0733 can be set while driving in 3rd, steady state, or during an up or down shift to 3rd, and when the PCM/TC has detected the following conditions twice per ignition cycle:

    • Vehicle speed is above 5 km/h (3 mph).
    • Input shaft speed is greater than 224 RPM.
    • No input shaft or vehicle speed, or noise DTCs.
    • High line pressure has been commanded.
    • The ratio counter is 255 at steady state or the shift failure counter is greater than 100 during a downshift or upshift.

Test Description

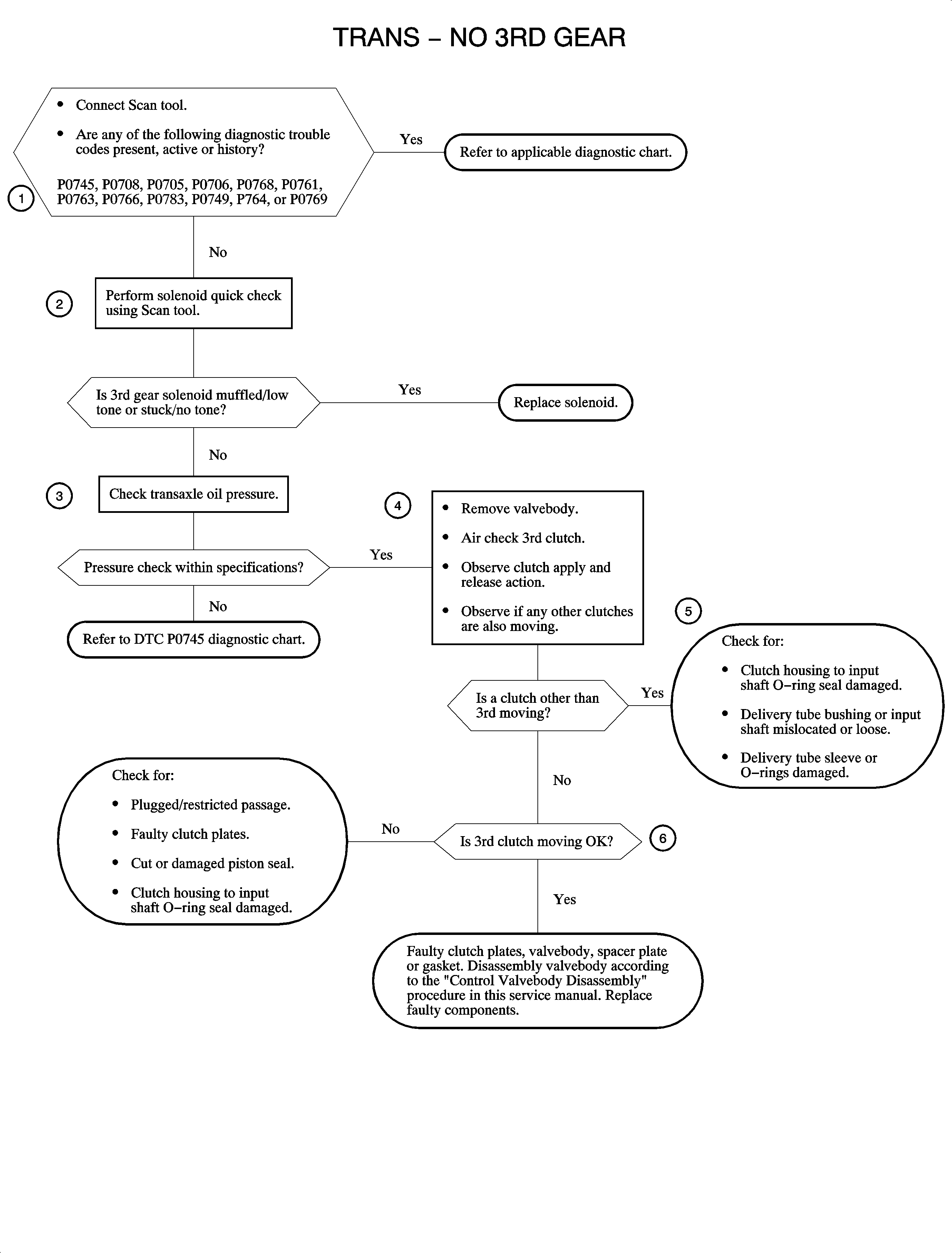
Numbered steps below refer to numbered steps on the chart.

  1. Check for DTCs P0705, P0706, P0708, P0745, P0749, P0761, P0763, P0764, P0766, P0768, P0769, or P0783. They must be eliminated first as a possible cause of DTC P0733.
  2. Check the solenoid operation. Use the solenoid quick check in the test section located at the end of the DTC charts. The actuator quick test will PWM the solenoids at a set rate. Listen and compare the noise of the 3rd gear actuator to that of the other solenoids. The noise of all should be similar.
  3. Important: To check solenoid operation, command the solenoid quick test using the scan tool.

  4. Check the pressure regulator valve operation. Use the pressure test in the test section at the end of the DTC charts. Make sure the pressure increases in correct increments during the pressure test. If the pressure is low, repair the pressure condition first.
  5. For pressure apply points, refer to Test Section Diagnosis. Apply compressed air with the rubber nozzle on the air gun. This step determines if there is an internal problem.
  6. If there is a cross leak to another clutch, there may also be another DTC set indicating a gear stuck ON. This may help diagnose and pinpoint the source of a leak.
  7. As pressure is applied and released, the clutch plates should also apply and release. Observe oil holes in the clutch housing. If oil has darkened and contains clutch plate material, the clutches have probably failed.

Repair Verification

Monitor the DTC menu Code Status for Pass Since Code Clear and Pass This Ignition Cycle. When both have passed, the repair is verified.

Criteria for pass:

    • Steady state in 3rd gear with no slip for 0.4 seconds.
    • No slip for 0.1 seconds with the engine torque greater than 30 counts.

Diagnostic Aids

    • When the PCM detects a fault in the circuit, open, ground, or short, the PCM will open the circuit internally to protect the circuit.
    • It could be a hot or cold only condition. If the condition is intermittent, try to reproduce the conditions in the MALF table to reset the DTC.
    • If a DTC indicating 4th gear is stuck on, DTC P0733 will also set. Repair the 4th gear stuck on DTC first.

Object Number: 902932  Size: FP