Circuit Description
The torque converter clutch (TCC) solenoid is applied when circuit 422
is grounded at the PCM. When the PCM opens the circuit, the voltage is monitored at
terminal J4A02 to check for proper circuit conditions.
Conditions for Setting the DTC
DTC P0740 is set when the PCM has detected voltage monitored at terminal J4A02,
circuit 422, is less than 2-2.5 volts when the solenoid is switched
OFF electrically by the PCM twice per ignition cycle.
Test Description
Numbered steps below refer to numbered steps on the chart.
- This step verifies the problem is still present.
- If the TCC fuse is OK, check for battery voltage on the fuel pump relay
side of the fuse with the engine running or the PCM in diagnostic mode.
- This step checks for a ground in circuit 1526A. A ground in circuit 1526A
will cause the TCC fuse to fail and set DTC P0740.
- A faulty solenoid or connector plate could have blown the TRS 2/TCC
fuse. This step checks for low resistance.
- An open in circuit 1526A will cause DTC P0740 to set. Check
circuit 1526A for opens.
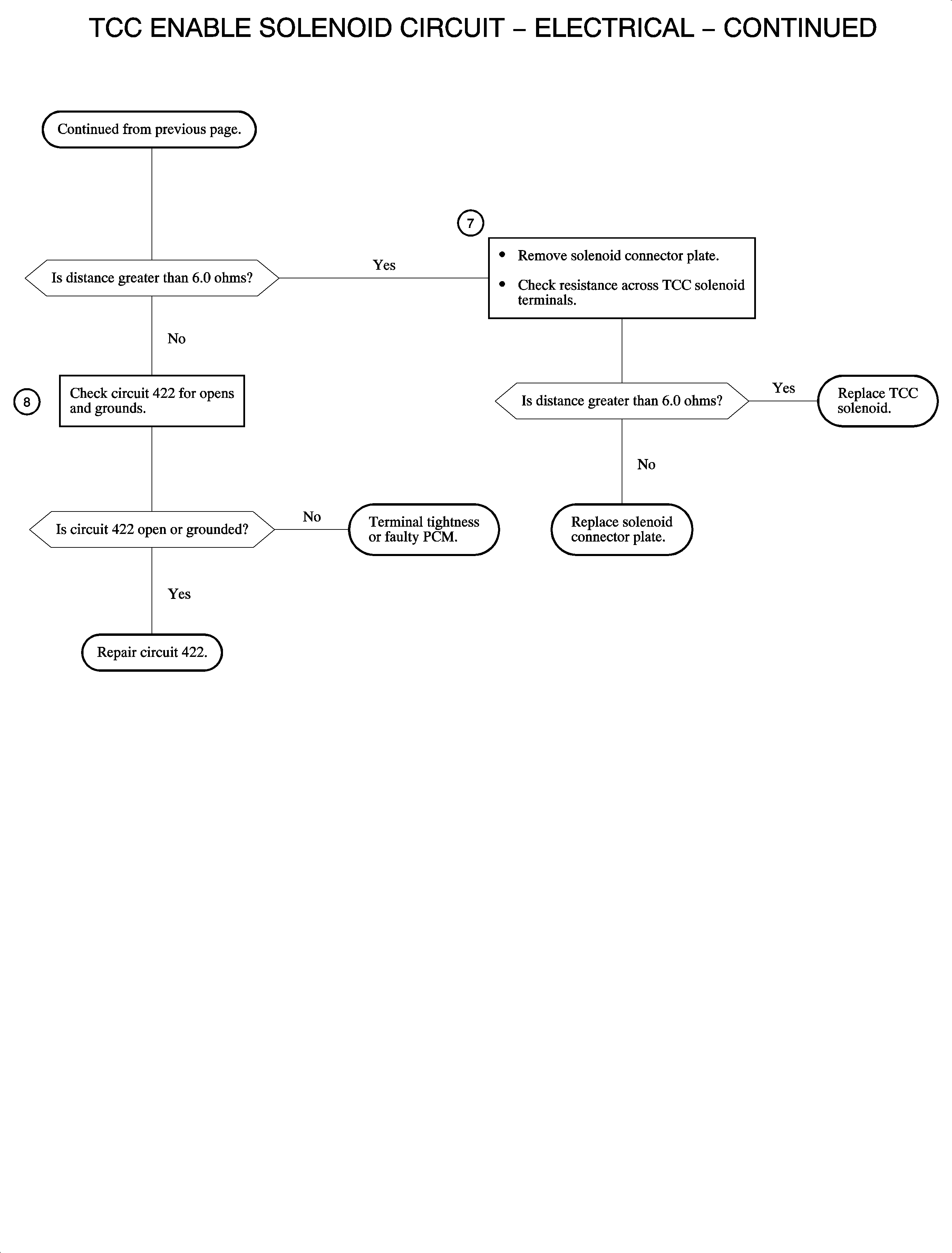
- This step will determine if a fault is in the circuit to PCM or in the
solenoid or connector plate.
- This step will determine if the fault is in the solenoid or in the connector
plate.
- An open or a ground in circuit 422 will set DTC P0740. This
step checks circuit 422 for opens or grounds.
Repair Verification
Monitor the DTC menu Code Status for Pass Since Code Clear and Pass This Ignition
Cycle. When both have passed, the repair is verified.
Criteria for pass:
| • | Power present at all actuators |
| • | Active faults are not present for this actuator. |
Diagnostic Aids
When attempting to diagnose an intermittent problem, use the scan tool* to review
supplemental diagnostic information. The supplemental data can be used to duplicate
a problem.
*Select MALF History and DTC status from the DTC menu of the scan tool.
| • | DTC P0741 may set because of a poor electrical connection at either the
PCM, actuator connector plate, or UHJB terminals. Wiggling the connectors while performing
a solenoid quick test may help isolate the problem area. |
| | Check the tightness
of the female terminal grip with a square male terminal. |
| | When the PCM detects a fault in the circuit, an open, ground, or short, the
PCM will open the circuit internally to protect the circuit. |
| • | An open circuit will probably also set a DTC P0741. |
| • | A grounded circuit 472 will probably also set a DTC P0742. |