GM Service Manual Online
For 1990-2009 cars only

Circuit Description


Object Number: 902637  Size: MF

Third clutch is applied when circuit 1223 is opened at the PCM. When the PCM grounds the circuit, the voltage is monitored at terminal J4A06 to check for proper circuit conditions.

Conditions for Setting the DTC

DTC P0763 is set when the PCM has detected voltage monitored at terminal J4A06, circuit 1223, is greater than 2-2.5 volts when the 3rd gear solenoid is switched ON electrically by the PCM, twice per ignition cycle.

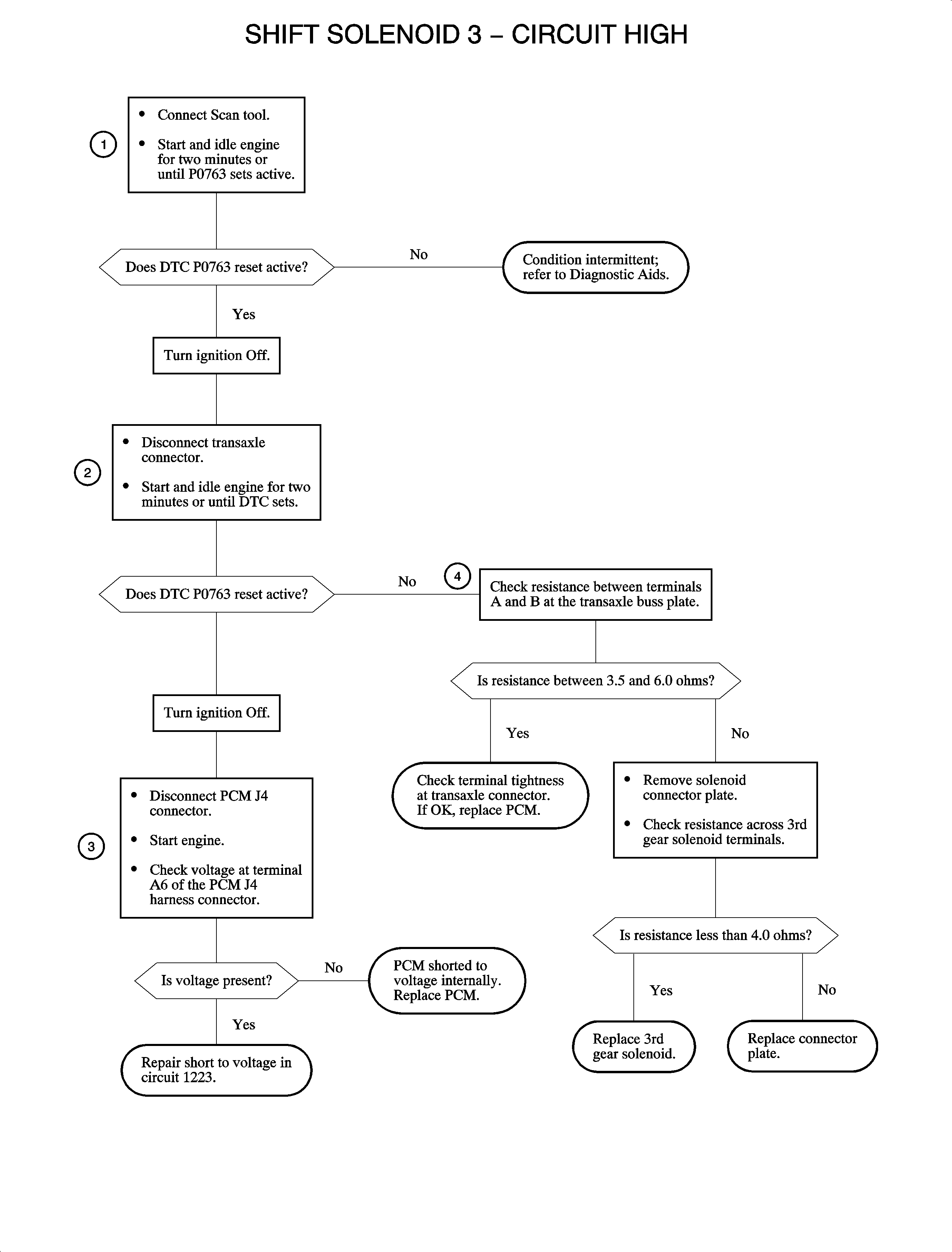
Test Description

Numbered steps below refer to numbered steps on the chart.

  1. This step verifies the problem is still present.
  2. If the solenoid, connector plate, or circuit 1223 is shorted, DTC P0763 will set. This step will break the circuit down to find the source of the short.
  3. If circuit 1223 is shorted to voltage, DTC P0763 will set. This step checks circuit 1223 for a short to voltage.
  4. This step determines if the solenoid or the solenoid connector plate is shorted. A solenoid is shorted internally when its resistance is 1 or more ohms lower than the average resistance of the other solenoids at the same temperature.

Repair Verification

Monitor the DTC menu Code Status for Pass Since Code Clear and Pass This Ignition Cycle. When both have passed, the repair is verified.

Criteria for pass:

    • The engine is running.
    • Power is present at the solenoids and no active faults exist for this solenoid.

Diagnostic Aids

When the PCM detects a fault in the circuit, an open, ground, or short, the PCM will open the circuit internally to protect the circuit.

Conditions that set this DTC will probably result in a DTC P0732, DTC P0741, and DTC P0782. These conditions will also cause 3rd gear starts.


Object Number: 902786  Size: FP