GM Service Manual Online
For 1990-2009 cars only

SYMPTOM

PROCEDURE

Important: Before proceeding with these diagnostics, check for DTCs. If DTCs are present, complete the associated diagnostics. If the condition still exists return to this chart.

I/P switch illumination does not dim.

  1. Check for DTCs B2624, B2625.
  2. If no codes are set, turn the park lamps ON.
  3. Check CKT 8 and CKT 350 for an open or short.
  4. If OK, replace the I/P switch.

Radio illumination will not dim.

  1. Check for DTCs B2624, B2625.
  2. If no codes are set, turn the park lamps ON.
  3. Check CKT 8 and ground strap for an open or short.
  4. If OK, replace the radio.

HVAC control head illumination does not dim.

  1. Check for DTCs B2624, B2625.
  2. If no codes are set, turn the park lamps ON.
  3. Check CKT 8 and CKT 550 for an open or short.
  4. If OK, check the 3 illumination bulbs.
  5. If the bulbs are OK, replace the HVAC control head.

I/P cluster illumination will not dim.

  1. Check for DTCs B2624, B2625.
  2. If no codes are set, turn the park lamps ON.
  3. Check CKT 8 and CKT 550 for an open or short.
  4. If OK, check the illumination bulbs (blue bulb sockets).
  5. If the bulbs are OK, replace the I/P cluster.

Transaxle range switch illumination will not dim.

  1. Check for DTCs B2624, B2625.
  2. If no codes are set, and the park lamps are ON, check CKT 8 for an open or short.
  3. Verify the ground is good.
  4. If OK, replace the transaxle range switch bulb.

Dome lamp or cargo lamp (wagon) is inoperative in ON position, OK in DOOR.

Check for an open CKT 550. If OK, faulty dome lamp switch.

Cargo lamp is inoperative.

  1. Disconnect the cargo lamp connector, and connect a test light between CKT 340 and ground. If the test light bulb lights, check for:
  2. • A faulty bulb
    • An open CKT 737
    • A faulty cargo lamp switch or open CKT 550
  3. If test light bulb does not light, open in CKT 340.

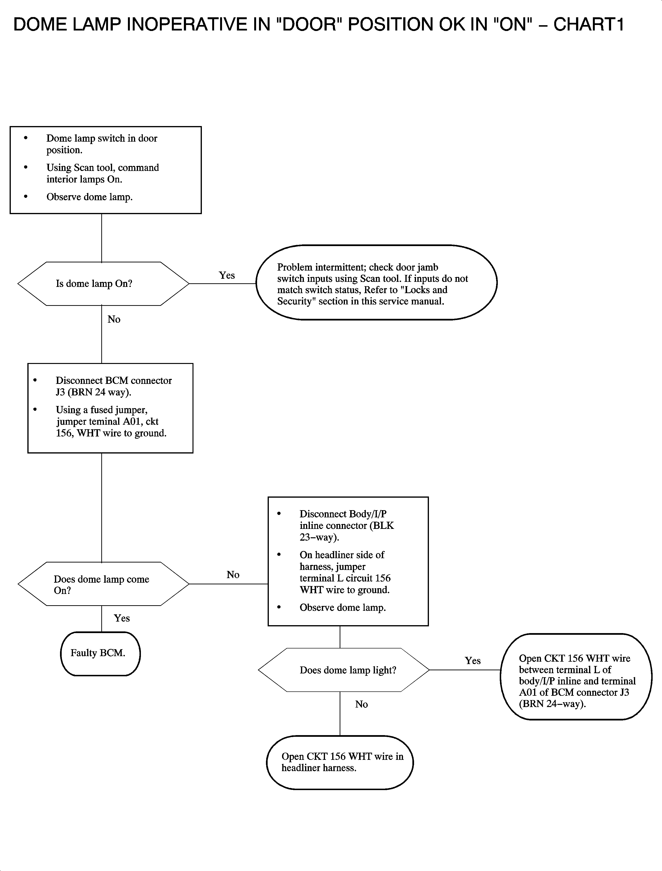
Dome lamp inoperative in DOOR position, OK in ON.

Chart 1


Object Number: 874521  Size: FP