GM Service Manual Online
For 1990-2009 cars only

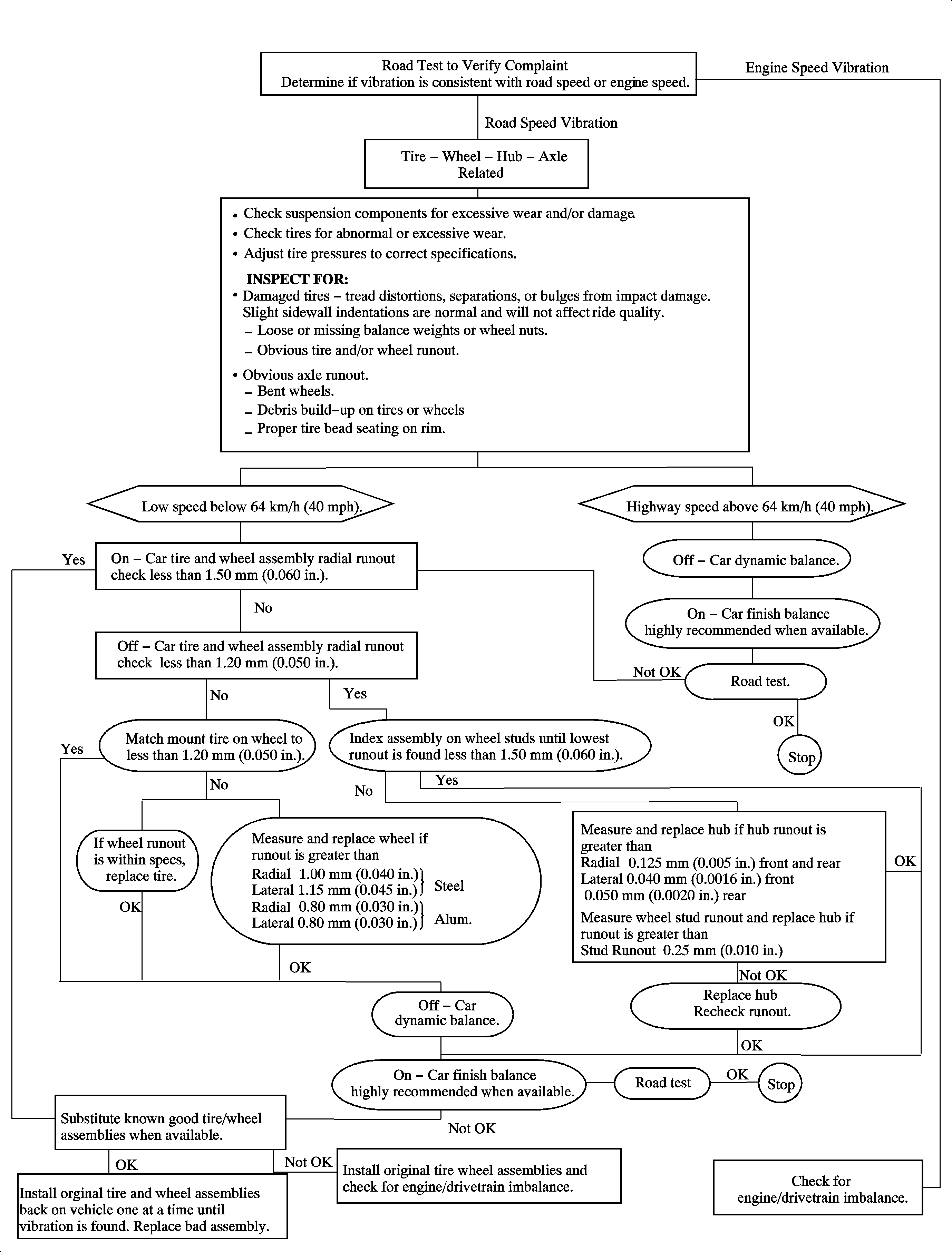
Steering Wheel Shake or Vibration at 100-109 km/h (62-68 mph) (Follow Vibration Complaint Flow Chart, Replace Hub Assembly, If Necessary)

Subject:Steering Wheel Shake or Vibration at 100 - 109 km/h (62 - 68 mph) (Follow Vibration Complaint Flow Chart/Replace Hub Assembly, If Necessary)

Models:2000-2002 Saturn S-Series Vehicles

Attention: Technician


Condition

Some customers may comment on steering wheel shake or a vibration felt in the steering wheel when driving at speeds of 100 - 109 km/h (62 - 68 mph).

Cause

This condition may be caused by excessive wheel stud run out.

Correction

Follow the Vibration Complaint Flow Chart in this bulletin and check the wheel stud run out by following the procedure in this bulletin. If necessary, replace the hub assembly with new hub assembly (P/N 21013465) by following the appropriate Service Manual procedure. Refer to "Wheel Bearing/Hub Replacement - Front" procedures (SI Document ID #873876) in the appropriate Saturn S-Series Service Manual.

Service Procedure


Object Number: 874734  Size: FP

Wheel Stud Run Out

    Important: Wheel stud run out should be measured with an accurate dial indicator. The machined surface of an alloy wheel provides more accurate and consistent results than a steel wheel. Measurements must be taken with the wheel installed on the vehicle (be sure wheel bearings do not have excessive free play). Disregard any indicator readings due to welds, scratches, paint runs, damaged wheels, etc.


    Object Number: 862440  Size: SH
  1. Place dial indicator in a rigid fixture and position against wheel to measure radial run out (1) of either the inboard (3) or outboard (4) bead flange.
  2. Slowly rotate the wheel one full revolution while observing dial indicator.
  3. Zero dial indicator where the lowest reading occurred.
  4. Slowly rotate wheel one full revolution while observing dial indicator.
  5. Record highest dial indicator reading and mark the wheel at this location.
  6. Note the orientation of the wheel valve stem to the lug nut studs, then remove the wheel.
  7. Rotate the wheel 180 degrees and reinstall the wheel.
  8. Repeat steps 1 through 4 above.
  9. Note the reading when the dial indicator is at the position marked in step 5 above, and compare the two values.
  10. If the two dial indicator readings vary by more than 0.08 mm (0.003") for alloy wheels or more than 0.15 mm (0.006") for steel wheels, replace the hub assembly with the new hub assembly, P/N 21013465. Refer to "Wheel Bearing/Hub Replacement - Front" procedures (SI Document ID #873876) in the appropriate Saturn S-Series Service Manual. The new hub assembly, P/N 21013465, has a slightly larger wheel-pilot diameter. This change will improve wheel to hub concentricity by allowing a snug fit of the wheel to the hub.

Parts Information

Part Number

Description

21013465

HUB ASM - FRT WHL

Claim Information

To receive credit for this repair during the warranty coverage period, submit a claim through the Saturn Dealer System as follows:

Labor Operation

Description

Labor Time

E2340

Hub Assembly, Front Wheel - Replace Right

1.6 hrs

E2341

Hub Assembly, Front Wheel - Replace Left

1.6 hrs

E2347

Hub Assembly, Front Wheel - Replace Both

2.9 hrs

Add:

With ABS (One or Both)

0.1 hr