GM Service Manual Online
For 1990-2009 cars only

Object Number: 864539  Size: MF

In order to correctly diagnose a no start condition, battery voltage must be above 11 volts and the engine must be cranking at normal cranking speed (above 200 RPM). Fuel level and fuel quality in the fuel tank should be checked (do not solely rely on the fuel gauge for level reading). When the engine is cranked, the body control module (BCM) will check the password from the Passlock sensor. If the password is not received within a certain amount of time or does not match the BCM password, the BCM will send a disable fuel command to the powertrain control module (PCM) over the Class II link. The SECURITY telltale will flash and the engine will not be allowed to start. If the passwords match, the BCM will send the password over the Class II link to the PCM. If the PCM password does not match the BCM password; or if the PCM does not receive a password from the BCM, it will allow the engine to start then stall within 4 seconds. The security telltale will flash for 10 minutes if the PCM receives no password, an incorrect password or a disable fuel command. If the password to the PCM is correct, the engine will operate normally. The password is sent continuously by the BCM to the PCM during run mode. If the password becomes lost or incorrect during the drive cycle, the vehicle will be allowed to start on succeeding ignition cycles without the aid of Passlock and the SECURITY telltale will be ON steady. This mode is called fail enable mode.

Diagnostic Aids

The following DTCs that may cause a no start and should be diagnosed first:

    • U-type communication DTCs
    • BCM or PCM Passlock/security system DTCs
    • P0231 or P0232 - Fuel pump relay coil circuit
    • P0351, P0352, P1351, or P1352 - Ignition control (IC) circuit faults will cause mating cylinders 1-4 or 2-3 not to fire.
    • P0601, P0602, P0603, P0606, P1621 PCM internal hardware
    • P1635 - 5-volt reference circuit

Ensure the exhaust gas recirculation (EGR) valve is not stuck open by reading the EGR SENSOR voltage on scan tool. Normal closed valve readings should be within 0.5-1 volts.

Ensure the engine coolant temperature (ECT), manifold absolute pressure (MAP) and throttle position (TP) SENSOR readings on scan tool with ignition ON, engine OFF look normal. MAP should be between 98-102 kPa with ignition ON, engine OFF. The ECT and intake air temperature (IAT) should be within 4°F of each other if the vehicle has been sitting overnight.

If no RPM from the crankshaft position sensor is detected, spark and fuel will not be turned ON. When engine is cranking, the Scan tool camshaft position (CMP) RESYNC counter should count up to 14 then reset to 0 when #4 cylinder is on top dead center (TDC) compression.

Check for a flooded engine.

These fuses in the UHFB will cause a no start if open:

    • PCM B 10 amp
    • PCM 1 10 amp
    • I/P BATT 30 amp
    • EIS 10 amp
    • INJ 10 amp

These fuses in the IPFB will cause a no start if open:

    • BODY COMP 10 amp
    • IGN 1 10 amp
    • FUEL PUMP 10 amp

Object Number: 875509  Size: FP

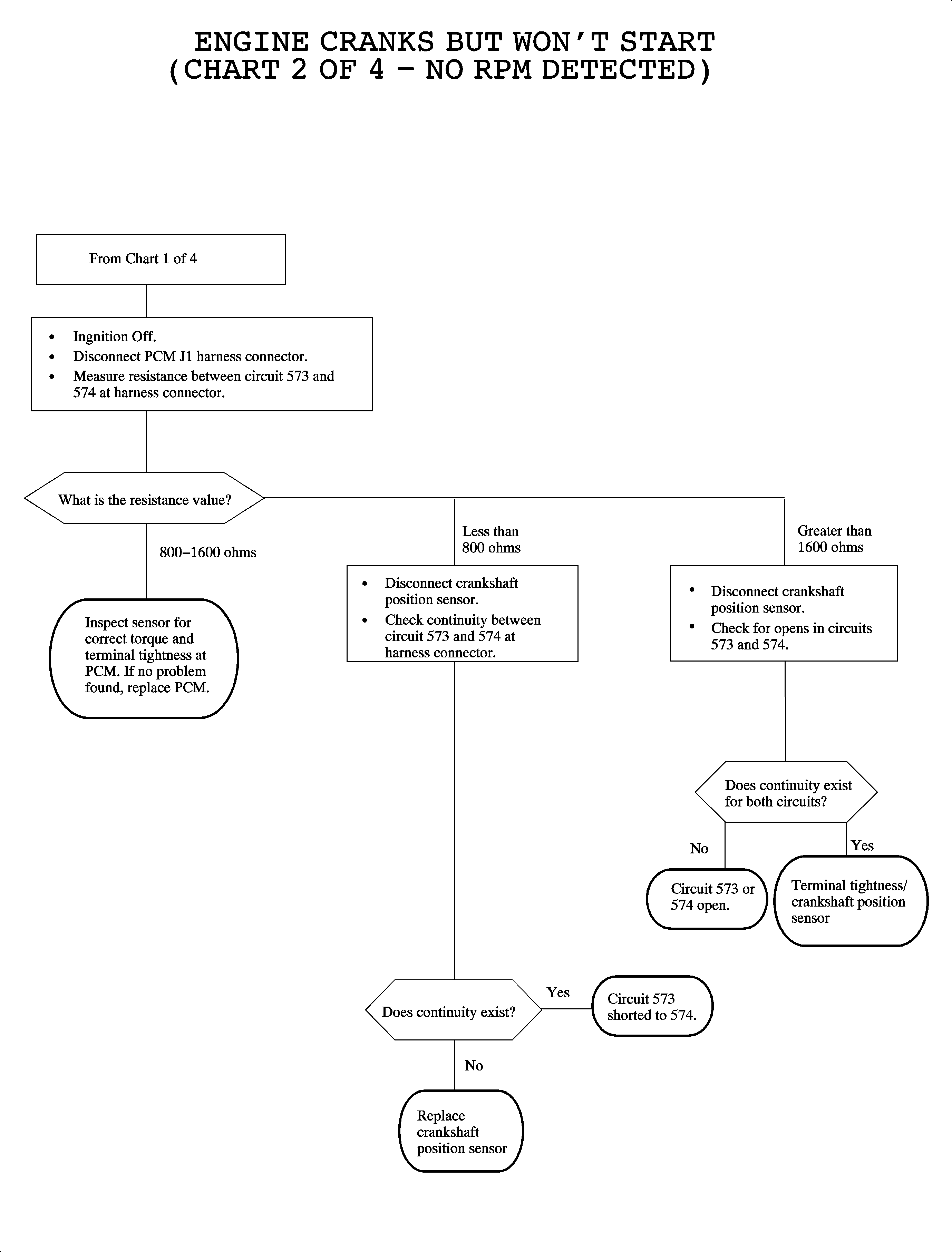
No RPM Detected


Object Number: 871000  Size: MF

The crankshaft position (CKP) sensor produces an AC voltage of different amplitude and frequency once the crankshaft velocity exceeds 60 RPM. The crankshaft has 7 total machined notches, 6 of which are spaced 60 degrees apart. The remaining tooth is 10 degrees before the #4 cylinder top dead center (TDC) notch. This extra notch is used by the powertrain control module (PCM) to determine the position of the top dead center #4 cylinder necessary to synchronize engine position. The CKP sensor is used for fuel delivery, spark timing and misfire diagnostics.

Diagnostic Aids

An intermittent CKP signal may cause the engine to stall and set DTC P1599.

RPM may drop out as a result of a loose CKP sensor or resistance value that sharply changes due to temperature differences.

If the CKP sensor is tight and resistance values under different temperatures are correct, the sensor is probably not at fault.

The voltage between circuit 573 and 574 measured at PCM J1 harness connector (disconnected) while the engine is cranking should be over 200 mV AC.

Voltage on each circuit (573 and 574) from the PCM should be 1.5 volts.


Object Number: 875510  Size: FP

Ignition


Object Number: 870998  Size: MF

The PCM controls spark timing and dwell (spark ON-time) under all engine running conditions. The electronic ignition (EI) module has the ability to charge and discharge the coil packs based on PCM control. The PCM uses a high control signal of near 5 volts to charge up the coil and a low control signal of near 0 volts to discharge the coil. If the coil is charged and the control signal is low, the coil will fire through its secondary towers. During engine crank, the PCM will pulse the ignition control (IC) circuit 1 and 4 high and low to test for faults in IC circuit 1 and 4.

Diagnostic Aids

If spark is present on any spark plug wire, the electronic ignition (EI) module power and ground circuits are OK.

A missing cam pulse to the PCM from the EI module via circuit 633 will NOT cause a no start.

If a coil is suspect, the scan tool can be used to locate the condition. Monitoring MISFIRE CURRENT CYL. #1 and 4 or #2 and 3 can locate a coil if misfire counts are incrementing on mating cylinders 1-4 or 2-3.

The engine may or may not start on 2 cylinders.


Object Number: 875512  Size: FP

Fuel Delivery


Object Number: 871056  Size: MF

The PCM controls the fuel pump motor by supplying the fuel pump relay coil ignition voltage. The fuel pump runs continuously whenever the engine is running or runs for 2 seconds if the ignition is turned ON and the engine is not cranked. The PCM controls an internal driver which supplies the fuel pump relay coil direct ignition voltage whenever the fuel pump is commanded ON. The relay coil circuit is monitored for low and high voltage faults. The fuel pump is fed battery voltage whenever the fuel pump relay is turned ON.

Diagnostic Aids

The fuel pump will run for 2 seconds when the ignition is first turned ON and no CKP pulses are being received at the PCM.

The scan tool can be used to command the FUEL PUMP RELAY ON and OFF instead of cycling the ignition key.

The ignition must be OFF for 10 seconds before the PCM will turn ON the fuel pump relay when no CKP pulses are being received.

To perform an accurate fuel pressure reading, the fuel pump should be cycled 3 times.

Fuel pressure is 262-306 kPa (38-44 psi).


Object Number: 875515  Size: FP