GM Service Manual Online
For 1990-2009 cars only

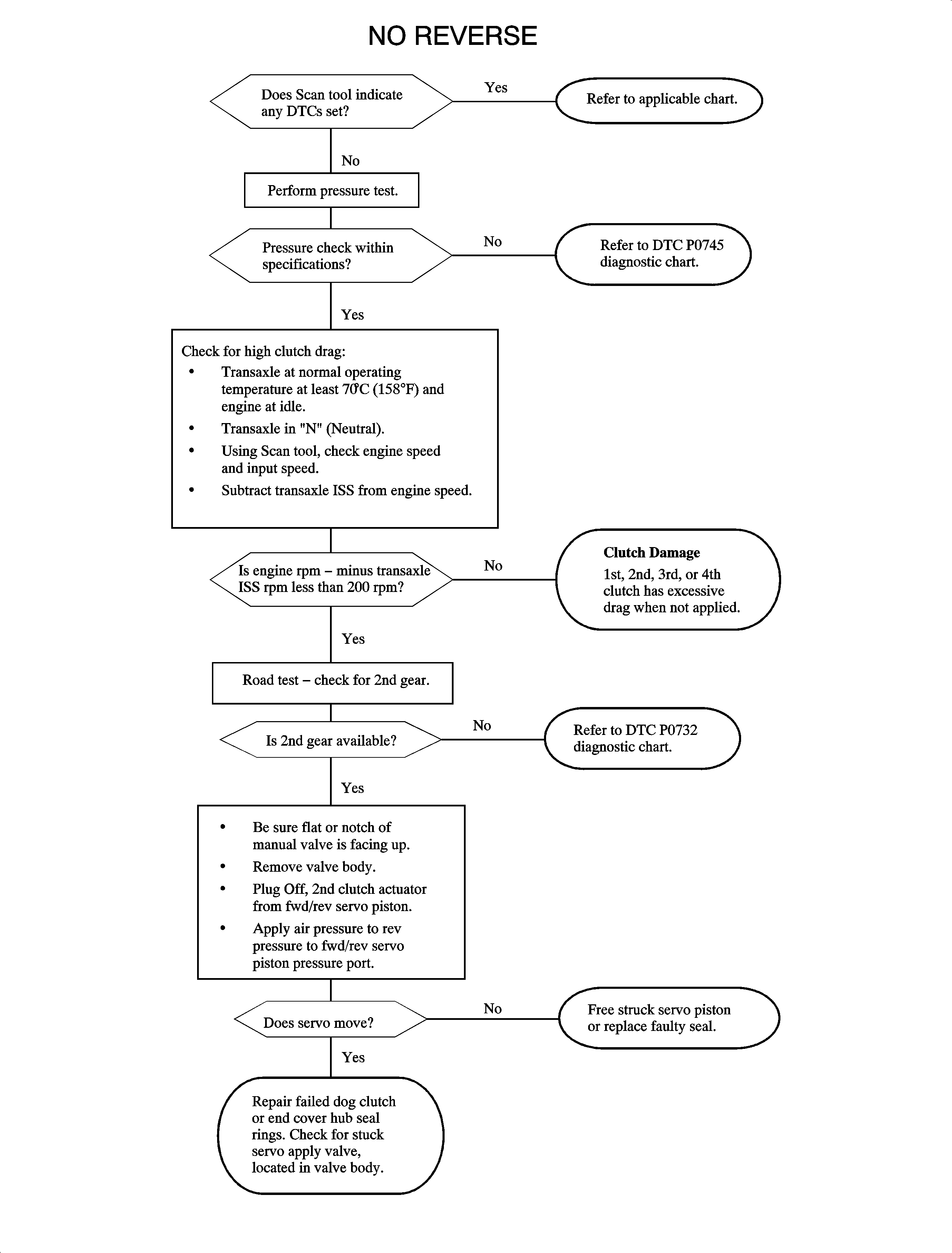
No Reverse


Object Number: 874742  Size: FP

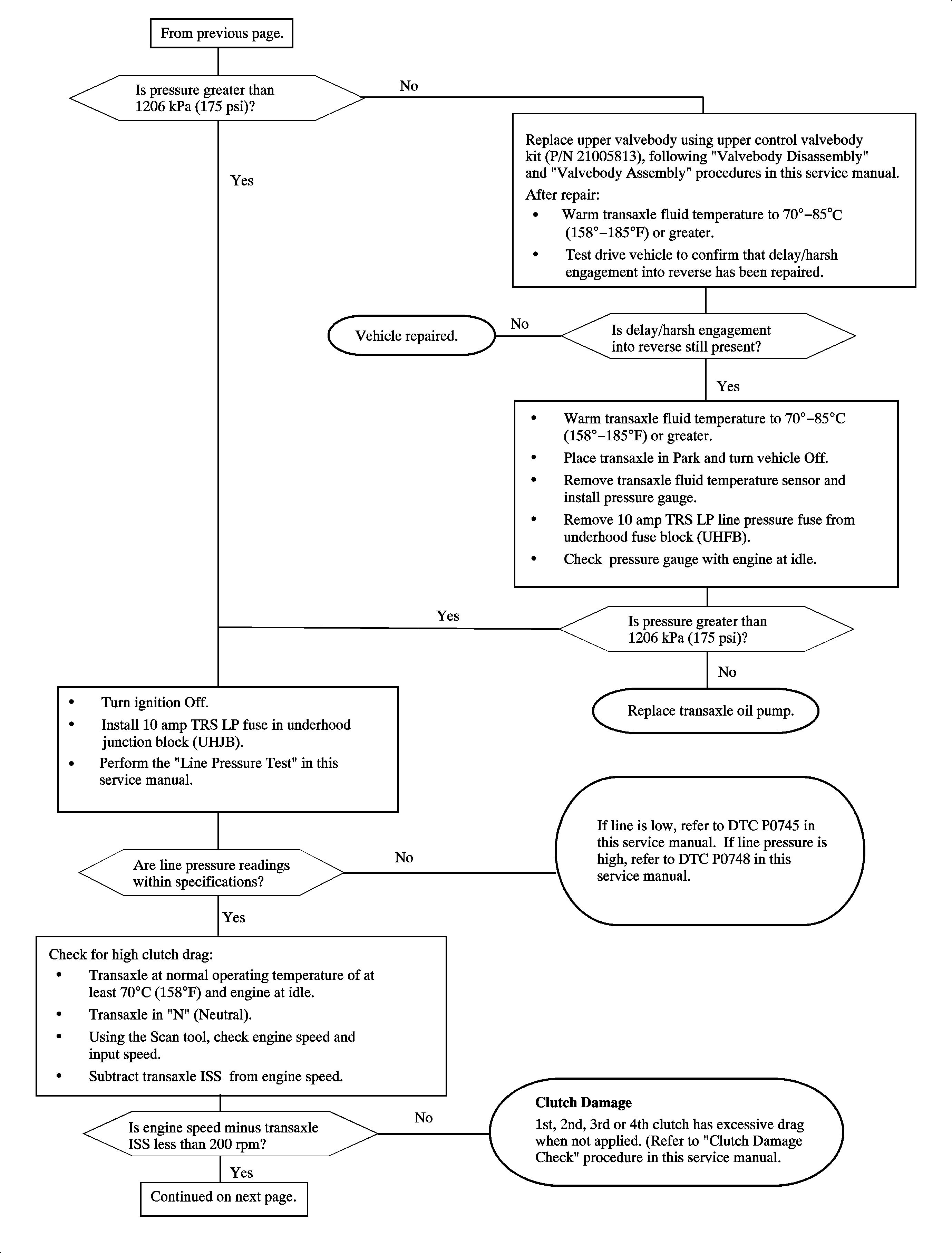
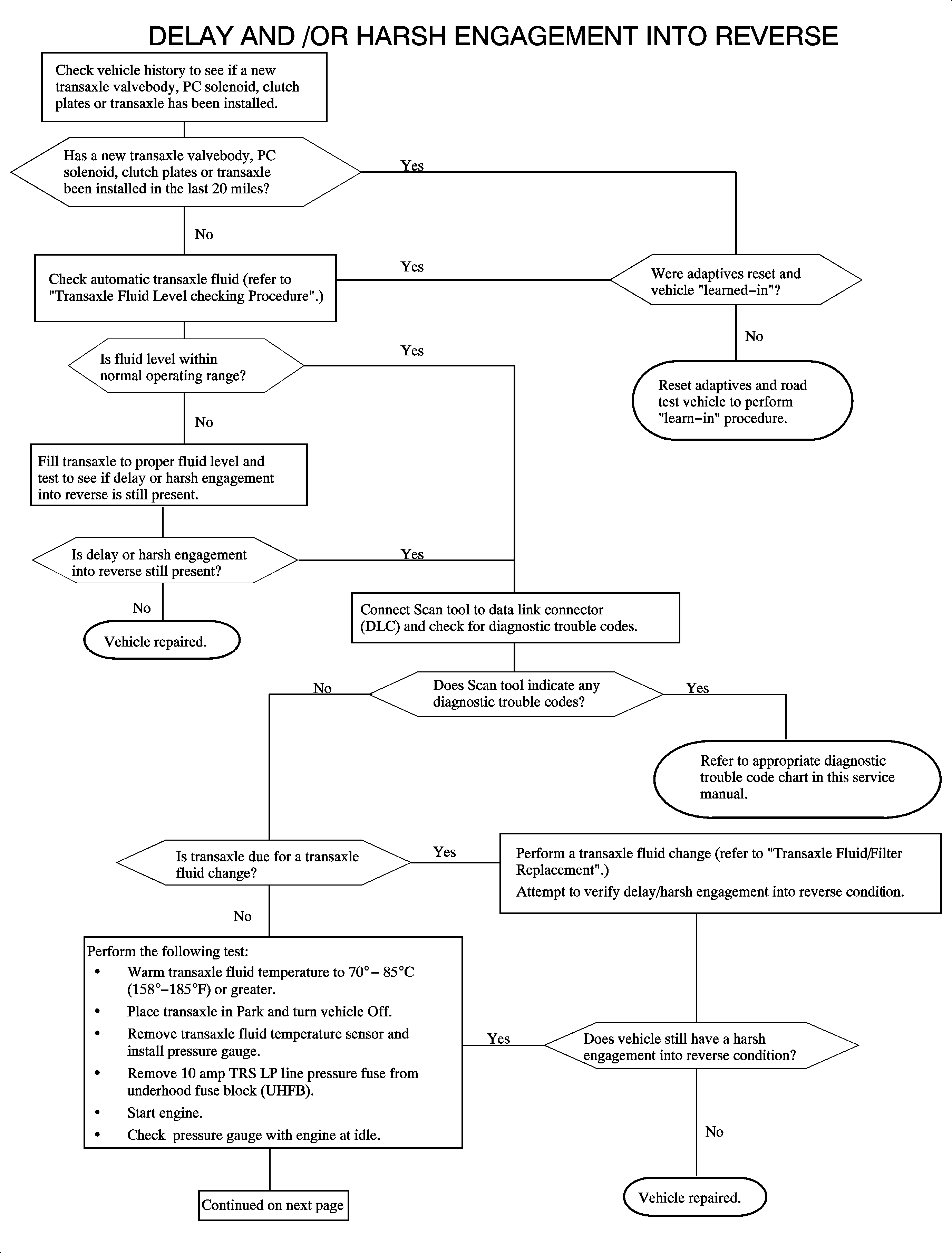
Delay and/or Harsh Engagement Into Reverse


Object Number: 874744  Size: FP

Object Number: 874745  Size: FP

Object Number: 874746  Size: FP

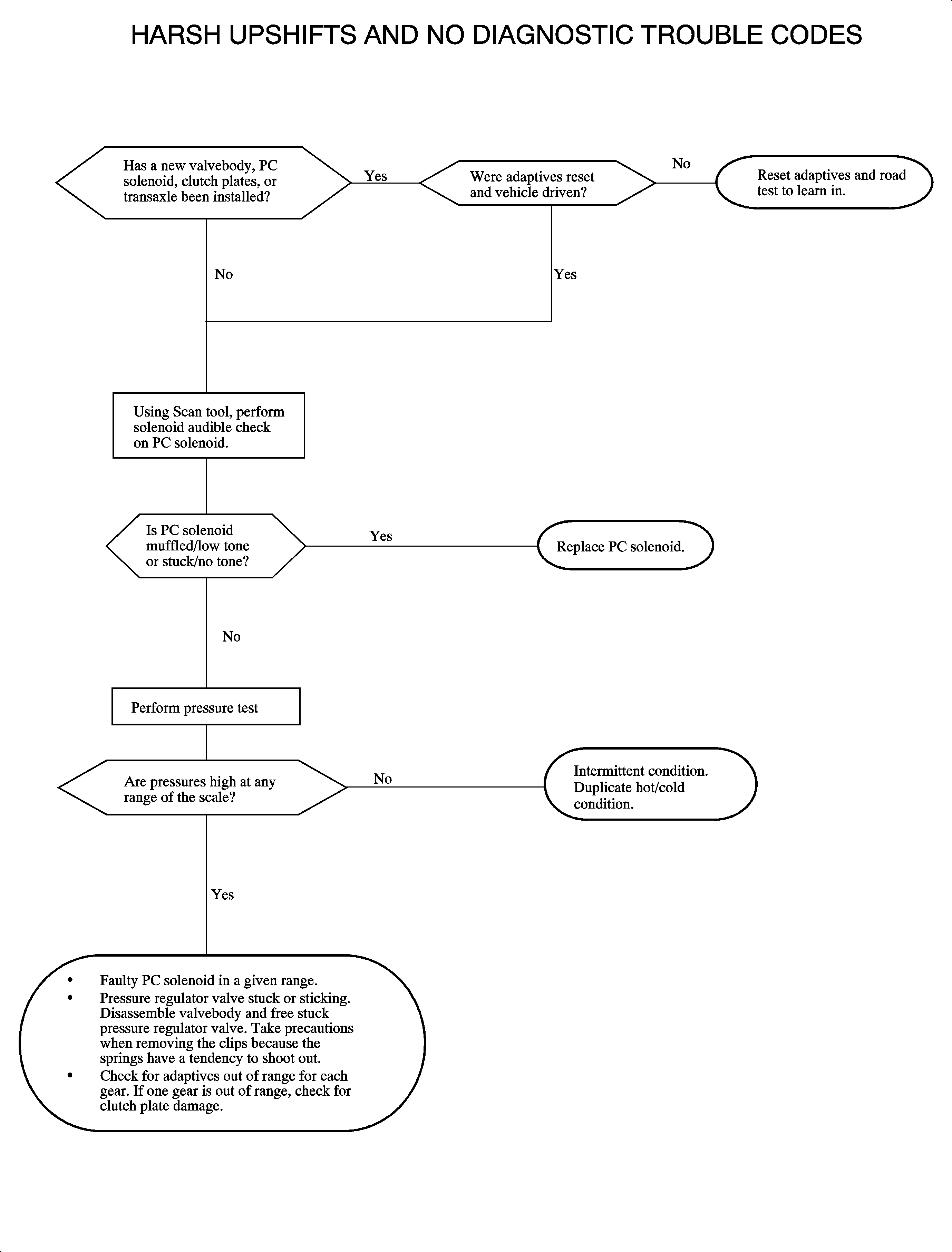
Harsh Upshifts and No Diagnostic Trouble Codes


Object Number: 874747  Size: FP

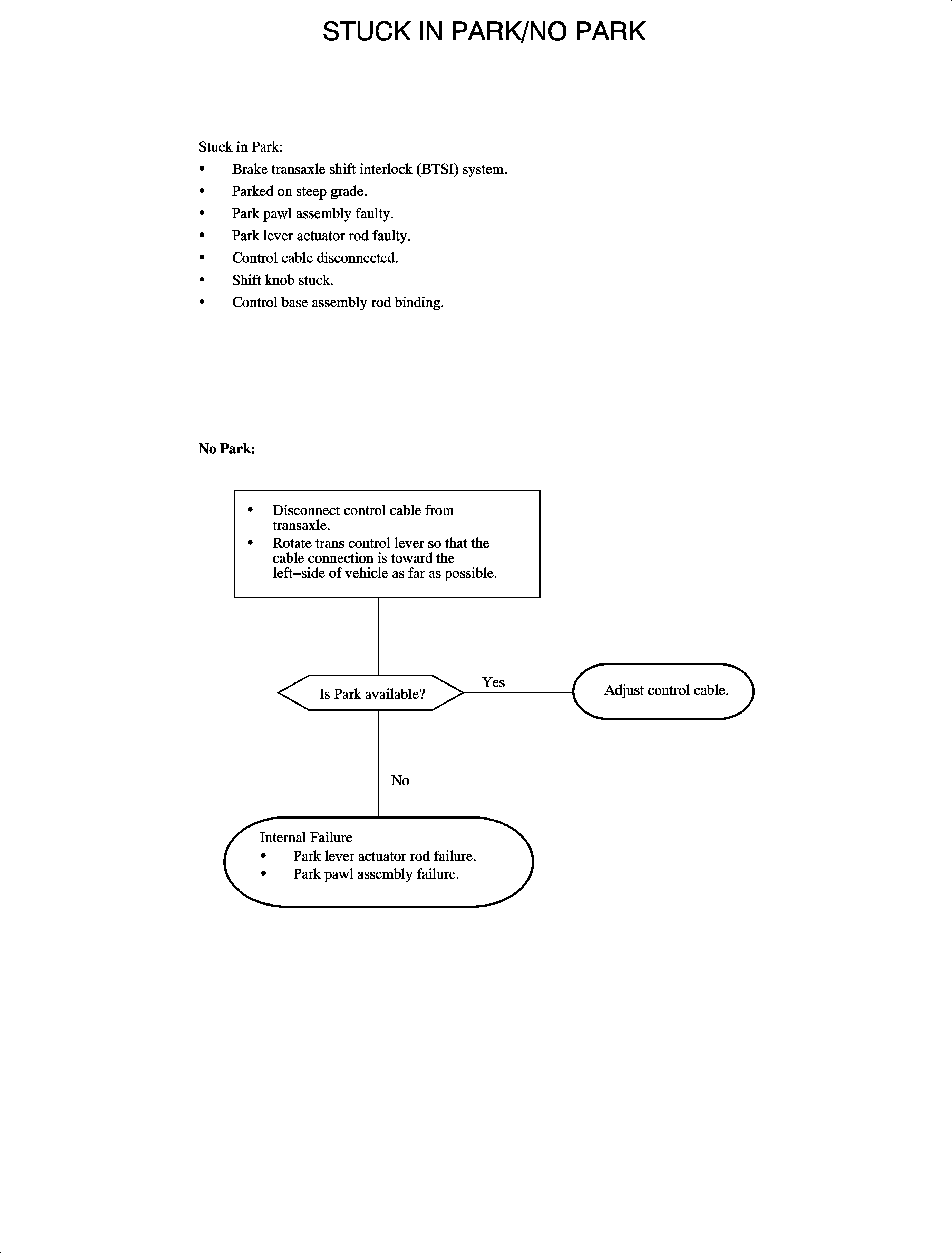
Stuck In Park/No Park


Object Number: 875292  Size: FP