GM Service Manual Online
For 1990-2009 cars only

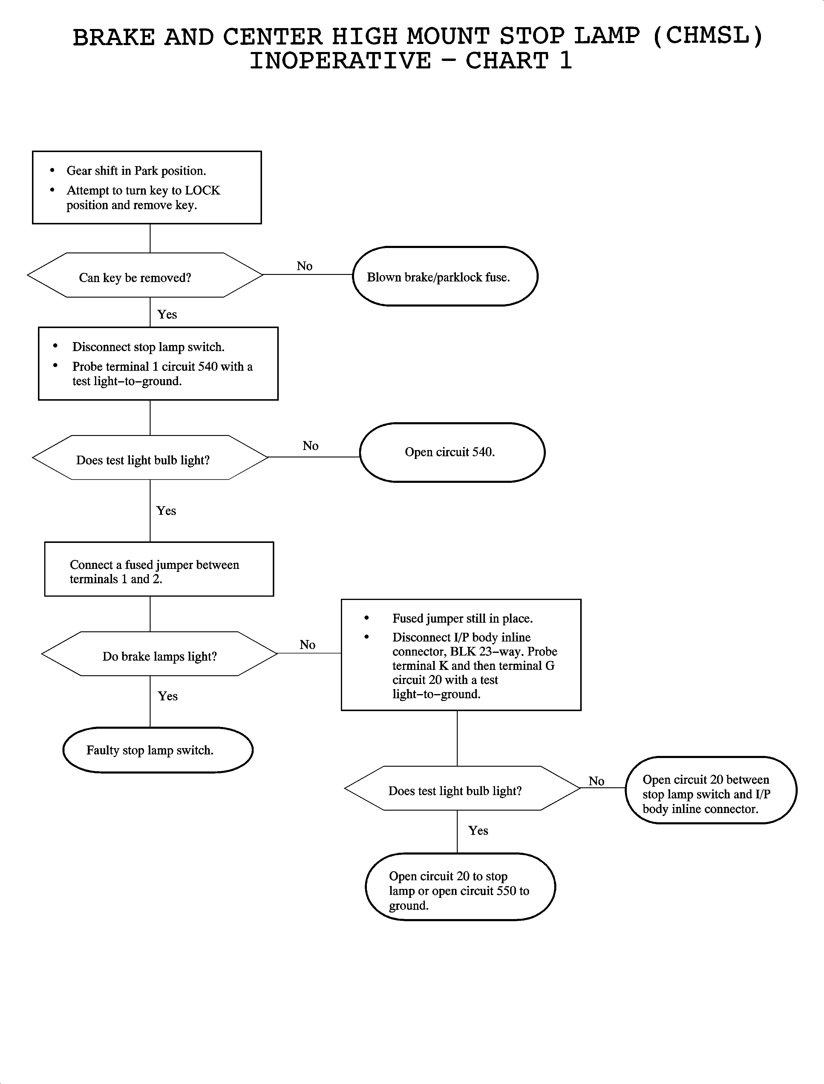
SYMPTOM

PROCEDURE

Important: Before proceeding with these diagnostics, check for DTCs. If DTCs are present, complete the associated diagnostics. If the condition still exists return to this chart.

Brake and center high mount stop lamp (CHMSL) inoperative.

Chart 1

Center high mount stop lamp (CHMSL) inoperative, stop lamps OK.

Remove CHMSL connector. Probe terminal A circuit 20 with a test light-to-ground. Apply the brakes. Does the bulb light? If no, open circuit 20. If yes, faulty bulb or open circuit 550.

Only one brake lamp does not operate.

Check the bulb and related wiring for affected stop lamp.

Turn lamps do not operate, hazard lamps OK.

Chart 2

Hazard lamps do not operate, turn lamps OK.

Check the 10A hazard fuse. Disconnect the turn/hazard switch connector BLU 8-way. Probe circuit 1040 with a test light-to-ground. If the test light bulb lights, faulty turn hazard switch. If the bulb does not light, open circuit 1040.

Left turn indicator inoperative.

Check the bulb. If OK, open circuit 1414 between the IPFB and I/P cluster.

Right turn indicator inoperative.

Check the bulb. If OK, open circuit 1415 between the IPFB and I/P cluster.

Park, marker and tail lamps inoperative.

The scan tool is connected. Turn the head lamp switch to the Park position, and observe the park lamp input on the scan tool. Is the input ON? If yes, faulty IPFB. If no, disconnect the headlamp connector. Connect a fused jumper between circuit 240 and circuit 9. Does the input on the scan tool change to ON? If yes, faulty connections or headlamp switch. If no, open circuit 9 between the headlamp switch and IPFB.

Both license lamps inoperative.

Open circuit 9 between IPFB and lamps

Both back-up lamps inoperative.

Chart 3

One back-up lamp inoperative.

Check related bulb and wiring.

Back-up lamps are always ON.

Check adjustment of transaxle range switch (automatic) or back-up lamp switch (manual).


Object Number: 874552  Size: FP

Object Number: 874553  Size: FP

Object Number: 874556  Size: FP