GM Service Manual Online
For 1990-2009 cars only
Makes
🢒
Saturn
🢒
2001
🢒
SL2/SC2/SW2
🢒
Body and Accessories
🢒
Wipers/Washer Systems
🢒 Wiper/Washer Schematics
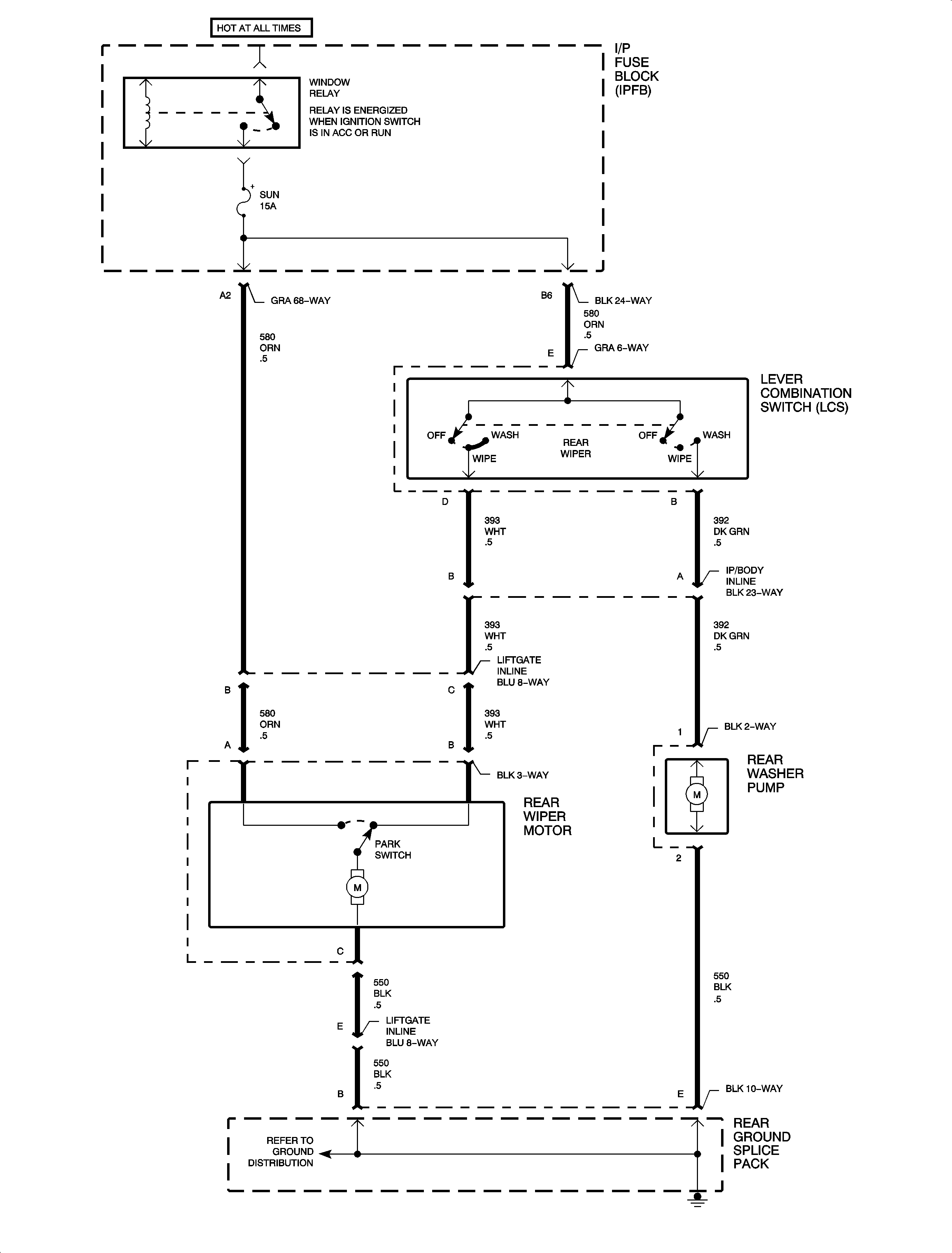
Figure
1:
2000 - 1st Design
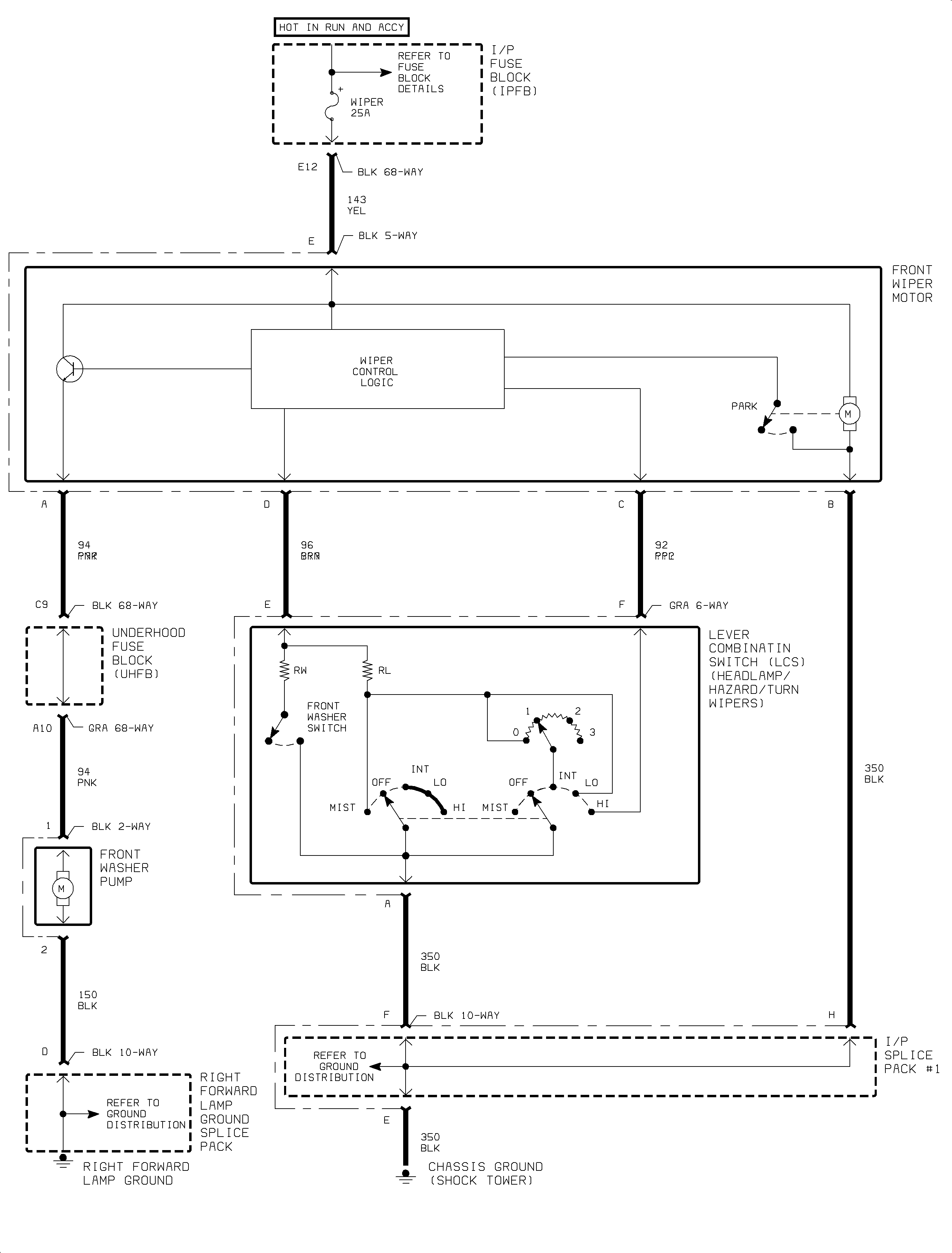
Figure
2:
2000 - 2nd Design/2001-2002 - All Models
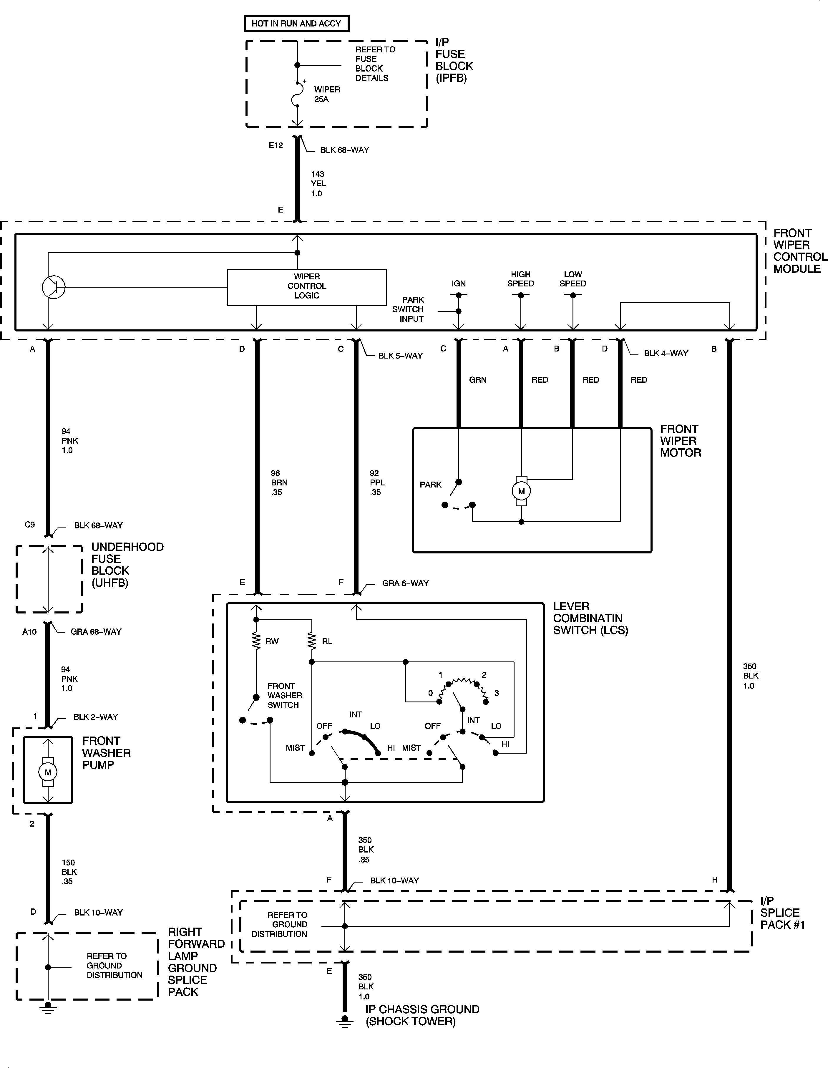
Figure
3:
2000-2002 - All Models