GM Service Manual Online
For 1990-2009 cars only
Makes
🢒
Saturn
🢒
2001
🢒
SL2/SC2/SW2
🢒
Body and Accessories
🢒
Entertainment
🢒 Radio/Audio System Schematics
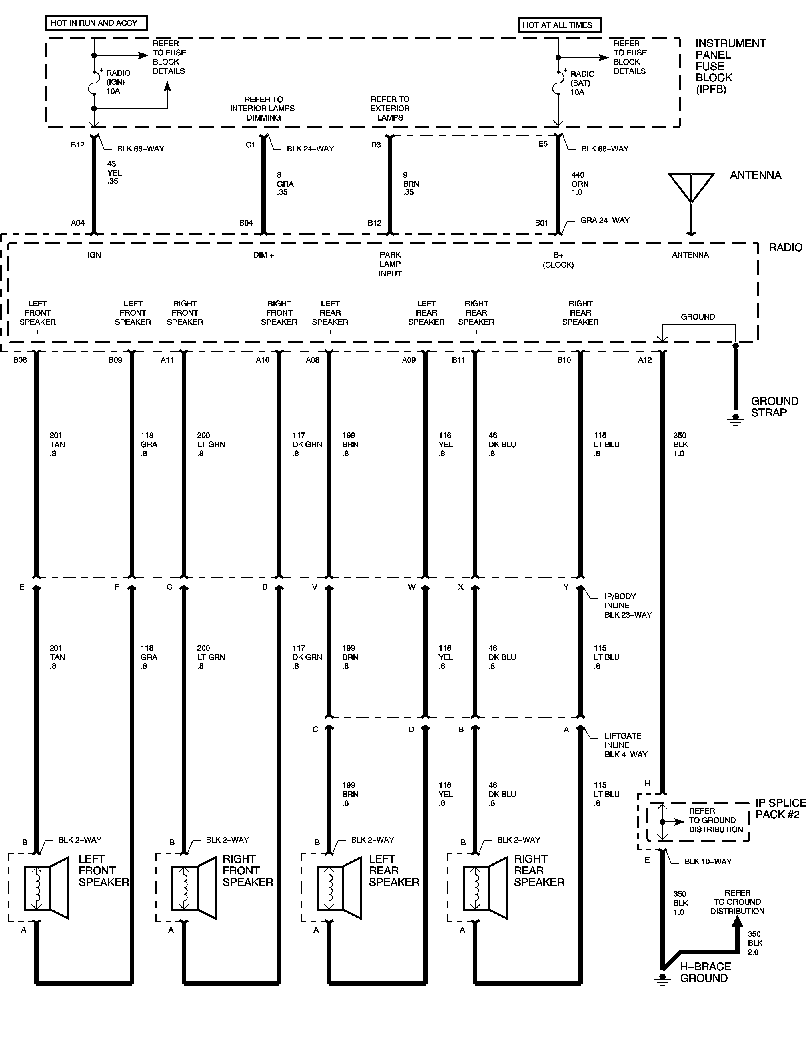
Figure
1:
Coupe/Sedan
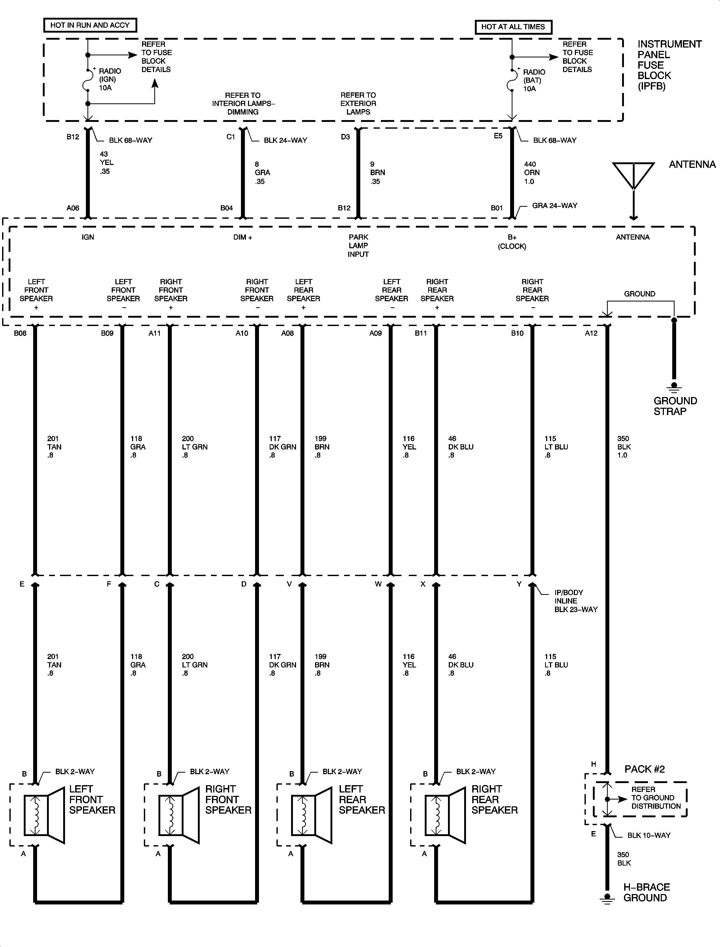
Figure
2:
Wagon
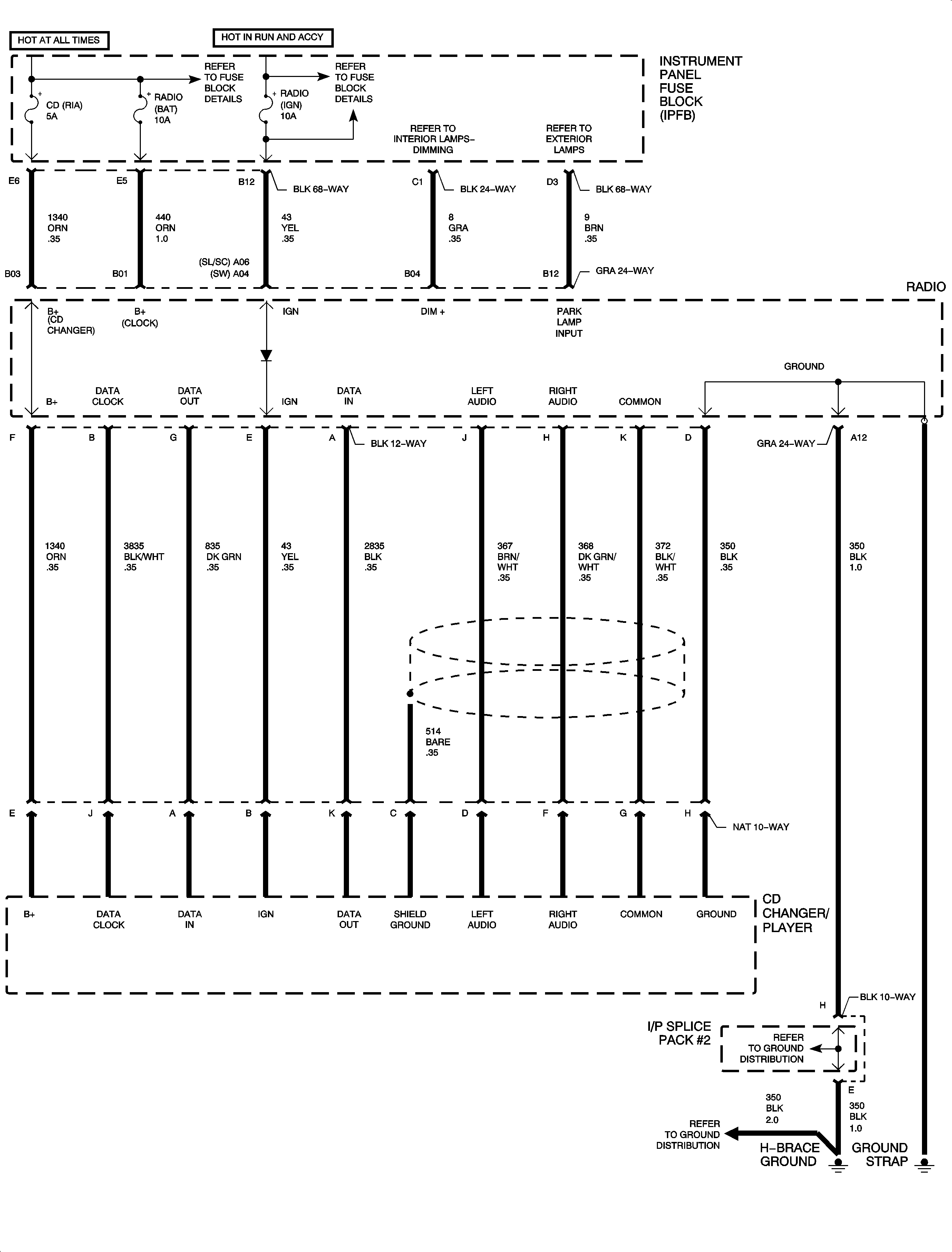
Figure
3:
CD Changer/Player Schematic - All Models