GM Service Manual Online
For 1990-2009 cars only
Table 1: Symptom Table - Hardware Related Failures (No Audio, Display Problems, Inoperative Functions)
Table 2: CD Player E04, E- -04 (CD EJECT Error)
Table 3: CD Player Errors E05, E- -05 (CD PLAY Error)
Table 4: CD Player Errors E06, E- -06 (CD INSERTION Error)
Table 5: Tape Errors E- -01 (Tape EJECT Error)
Table 6: Tape Errors E- -02 (Tape PLAY Error)
Table 7: Tape Errors E- -03 (Tape INSERTION Error)
Table 8: CD Changer/Player Errors E- -07 (CD Changer/Player COMMUNICATION Error)
Table 9: CD Changer/Player Errors E- -08 (CD Changer/Player MAGAZINE LOADING Error)
Table 10: CD Changer/Player Errors E- -09 (CD Changer/Player PLAY Error)

Symptom Table - Hardware Related Failures (No Audio, Display Problems, Inoperative Functions)

Symptom

Procedure

Radio display is inoperative, radio controls are inoperative, all speakers are inoperative.

Chart 1

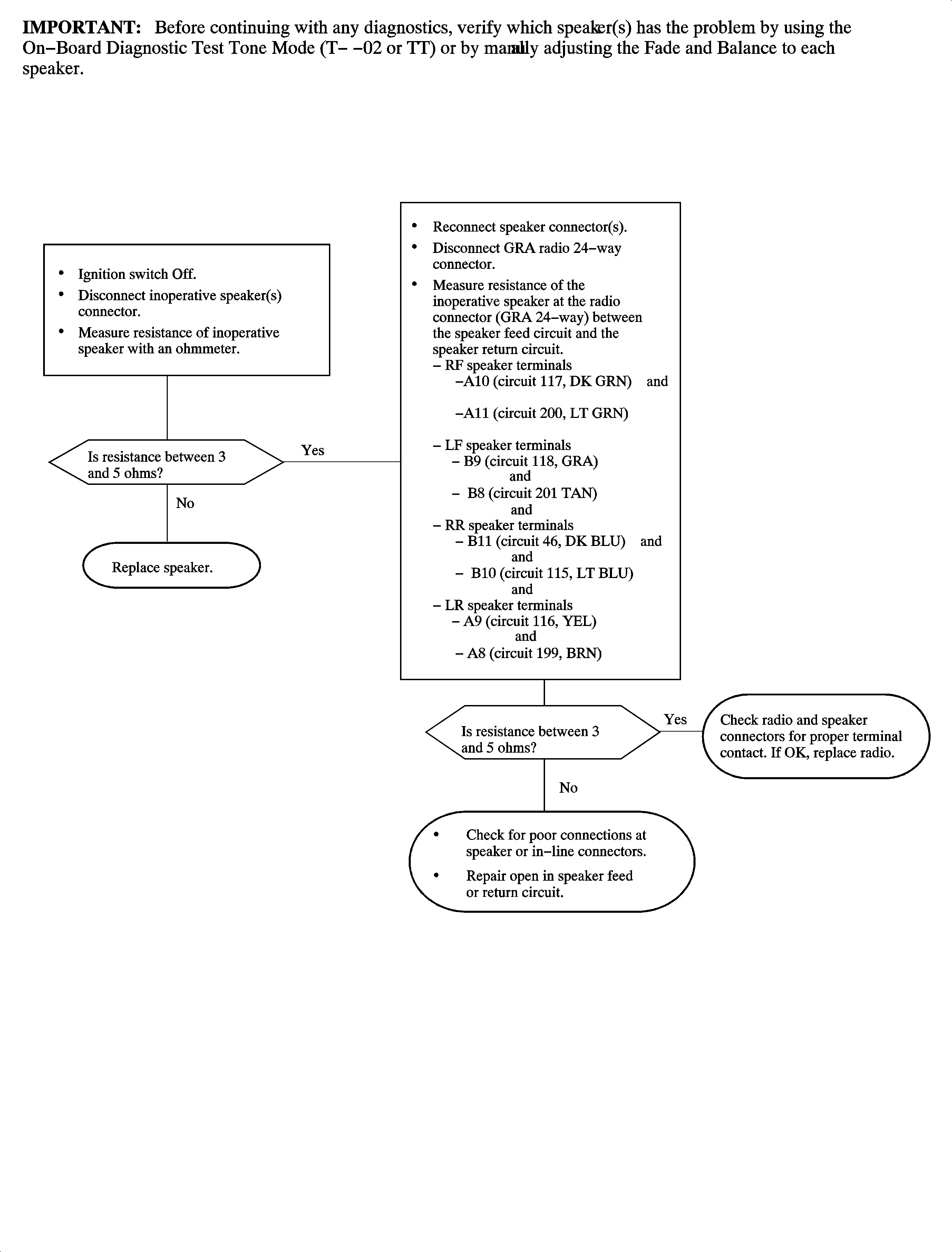
Radio display functions, but no sound from one to three speakers.

    • Check that balance and fade control knobs are centered.
    • Verify when problem exists by using OBD-test tone mode (T--02 or TT).
    • Chart 2.

Radio display functions, but either all left or all right speakers are inoperative.

    • Check that balance control knob is centered.
    • Verify when problem exists by using OBD-test tone mode (T--02 or TT).

Radio display functions, no sound from all four speakers.

    • Turn Ignition Switch Off.
    • Disconnect radio GRY 24-way connector and check for terminals shorted together.
    • Check for speaker wire harness damage with ohmmeter (short-to-ground). If OK, replace radio.

Speaker distortion, poor sound, or low output from one or more speakers.

    • Check for debris in speaker.
    • Check speaker mounting and fasteners.
    • Check for short across speaker wiring or shorted speaker.
    • Check radio.
    • If OK, replace speaker.

Weak reception.

Refer to Antenna charts.

RFI

Refer to RFI charts and/or ground strap connection.

Tape player does not operate properly.

    • Cassette tape will not play
    • Cassette tape plays weak, slow, or garbled
    • Cassette tape gets destroyed

Chart 3

Cassette-type portable CD adapter will not play

Some cassette-type portable CD adapters will not play. Saturn stereos are equipped with software that senses cut, broken, or binding tapes. Therefore, the radio will eject some CD adapters because it senses that the tape is cut, broken, or binding. The cassette-type portable CD adapters that will work must contain either a tape loop or a resistance wheel to simulate normal tape drag. An example of this is the Sony CPA-9 type (or equivalent).

In-dash CD player does not operate properly - skips/mutes, ejects, or "Err" is displayed.

Chart 4

In-dash CD player will load a known good CD, but will not play the CD. Radio Functions correctly in AM/FM mode.

Replace radio

In-dash CD player will not accept CD.

    • Push eject to see if a CD is already loaded.
    • Try to install a CD. If it still won't accept CD, then replace the radio.

In-dash CD player will not eject CD.

    • If the in-dash CD symbol is present on the display, try to eject the CD. If the CD will not eject from the radio replace the radio.
    • If the in-dash CD symbol is not present on the display, press eject to verify that a CD is not already in the radio, then try to install a CD. If it won't accept the CD, replace the radio.

CD changer/player skips or mutes

Chart 5

CD changer/player - Radio displays "Err" while trying to use CD changer/player

Chart 6

CD changer/player will not function. Radio functions properly in AM/FM mode. (No CD changer/player icon.)

Chart 7

CD changer/player - Left, right, or all speakers are inoperative only while using CD changer/player. (Speakers work correctly in AM/FM mode.)

Chart 8

CD changer/player initializes, loads, and ejects magazine, but will not play CDs. Radio functions properly in AM/FM mode. (No CD changer/player icon.)

Chart 9

CD changer/player initializes, loads, and ejects magazine, but will not play CDs. Radio functions properly in AM/FM mode. (CD changer/player icon illuminated.) Radio display will show CD number, but will not show track number.

Chart 10

CD changer/player magazine will not eject.

Refer to "Magazine Removal" procedure found in this service manual.

CD changer/player loads magazine, initializes (reads CDs), then shows "Err" on the display.

    • Check for upside down CDs.
    • If CDs are correct go to Chart 6.

CD changer/player operates, plays the CD and sound can be heard, but will not eject magazine.

Refer to Magazine Removal for a CD Changer/Player Without Power .

Radio plays, but one or more push buttons do not function in all modes including CD changer/player function.

    • Use OBD, key test mode (T--04 or KEY) to verify push button does not function. Also verify when the key should work and what should happen using "System Checks" section. Replace the radio if push button doesn't function correctly.
    • Refer to Chart 10 if buttons are only inoperative in CD changer/player mode.

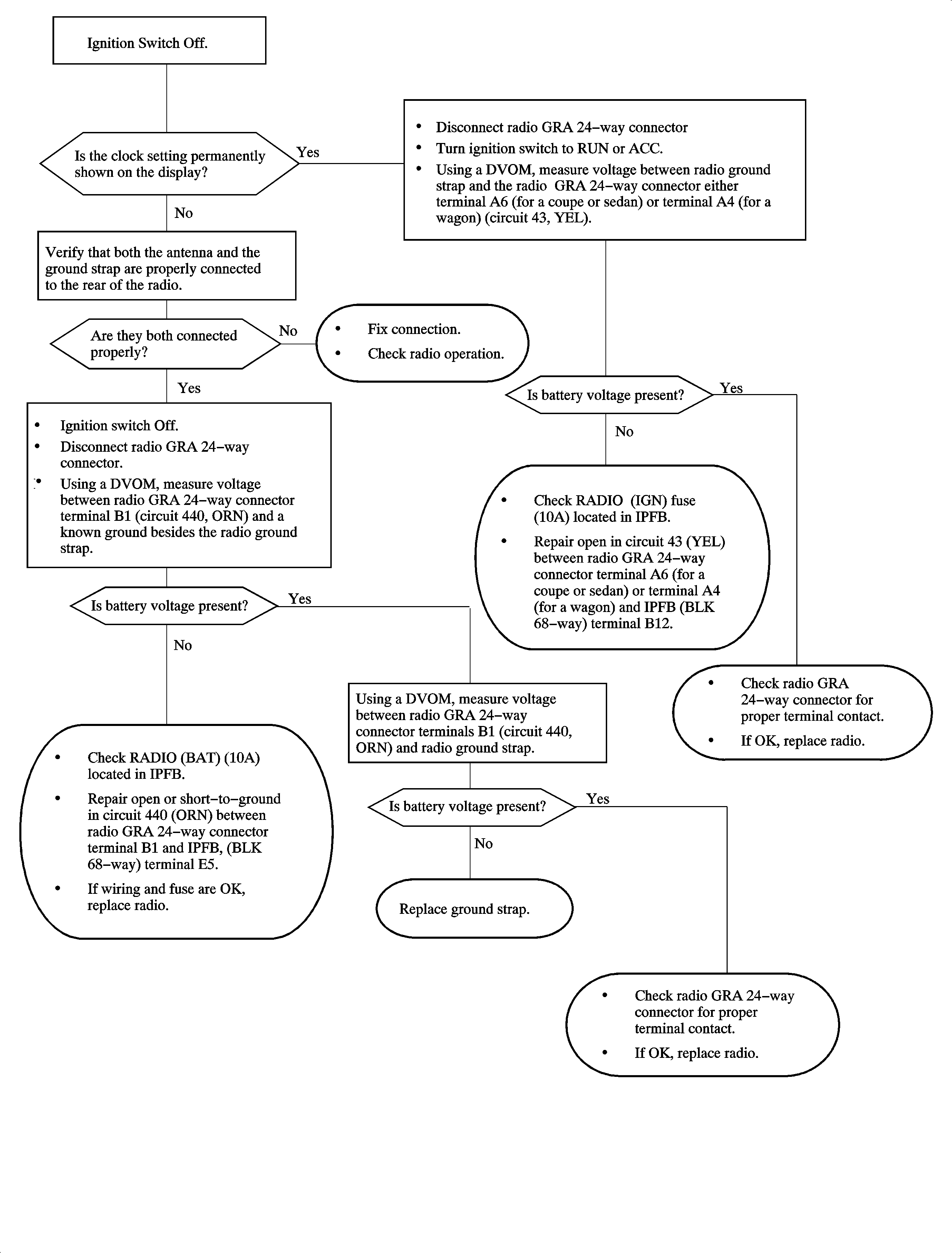
Radio controls are inoperative, time of day is still displayed.

    • Check to see if IPFB 10A RADIO (IGN) fuse is blown.
    • If blown, replace the fuse. If it blows again, check wiring to radio.
    • If OK, replace the radio.

Radio display does not dim with I/P dimmer switch.

Check for an open or high resistance:

    • In circuit 8 (GRY) between the radio connector terminal B4 and the dimmer switch connector.
    • In circuit 9 (BRN) between the radio connector terminal B12 and the headlight switch connector.

Radio display does not dim and/or radio face and buttons do not illuminate with park lights On.

    • Check circuit 9 (BRN) for an open or high resistance between radio connector terminal B12 and the headlight switch connector.
    • If OK, replace the radio.

Radio displays "Err".

Refer to "On-Board Diagnostics (OBD)" section in this service manual.

Radio displays "-- -- -- --," "Err1," "Err2," or "LOCK"

    • If any tampering is detected by the radio, the radio will display an error message and then this feature may lock.

Radio displays the CLEAN icon.

    • Clean the radio tape head using the Cassette Tape Head Cleaning instructions in Diagnostic Test Tape and Cassette Tape Head Cleaning Kit .
    • Reset the CLEAN indicator by pressing and holding the EJ (Tape Eject) button for 5 seconds while a tape is in the cassette player.

Radio knob falls off.

Replace the knob using the knob kit. See the parts catalog.

Some segments on the display do not light up.

    • Verify using OBD, LCD segment test mode (T--03 or LCD).
    • If problem does exist, replace the radio.

Tape player, in-dash CD player, or CD changer/player plays the same selection/track repeatedly.

    • Turn the repeat function Off.
    • Inform the customer of operating instructions listed in the owner's handbook.

Clock will not set.

    • Replace the radio, if the clock will not set.

Seek and/or scan will not stop on any station.

    • Check the antenna connections. Install the temporary antenna.
    • If OK, replace the radio.

Clock functions, but all other radio functions are inoperative.

    • Check 10A RADIO (IGN) fuse located in IPFB.
    • Check circuit 43 (YEL) between radio (GRY 24-way) at either terminal A6 (for coupe/sedan) or terminal A4 (for wagon) and IPFB (BLK 68-way) terminal B12.

Display, clock and radio inoperative.

    • Check 10A RADIO (BAT) fuse located in IPFB.
    • Check circuit 440 (ORN) between radio (GRY 24-way) terminal B1 and IPFB (BLK 68-way) terminal E5.

On-Board Diagnostics (OBD) For AM/FM CD Radio


Object Number: 874460  Size: FP

Diagnostic Trouble Code Mode (T--01) For AM/FM CD Radio

If an error is made while the customer is using the radio, an error message will momentarily appear on the display alerting the customer that an error has been made. The T- -01 mode in the OBD is available to check which error codes have been set and how many times each error code has been set.

  1. Press the RCL button one time to display "E04" and the number of times the error code has been stored in memory, then use the SEEK rocker button to tab through all the possible error codes (E04, E05, E06).
  2. When you are finished checking the error codes, press the RCL button to return to the T- -01 display.

Following is the list of all possible error messages along with the probable causes and procedure to correct the problem.

CD Player E04, E- -04 (CD EJECT Error)

Possible Causes

Procedure

CD is warped or cracked.

    • Check the CD.
    • Remove the burrs.
    • Avoid using cracked or deformed CDs.
    •  If using an 8 cm (3 in) disc, has the disc been installed on the adapter properly?
    • Avoid using 8 cm (3 in) adapters with broken hooks.

CD player opening is blocked by foreign material.

    • Remove the foreign material.
    •  If the material can't be removed, replace the radio.

CD player failure

    • Refer to Chart 4.
    • If unable to correct the problem, replace the radio.

CD Player Errors E05, E- -05 (CD PLAY Error)

Possible Causes

Procedure

CD is scratched.

    • If the CD skips around, ejects unexpectedly, ejects right after loading, or mute intermittently, check the CD for dirt, scratches, or pinholes.
    • Wipe the dirt off with a soft cloth in a straight line from the center hole outward toward the edge.
    • Avoid using a chemical cleaning cloth, benzine, thinner, spray, etc.
    •  Avoid touching the signal surface of the CD because thick fingerprints and scratches will interrupt the readout.
    •  Scratches on the label side will also affect the sound. Avoid using scratched or damaged CDs.

CD is dirty.

Clean the CD. Refer to Radio/Audio System Description and Operation .

CD optical focus assembly failure, if from condensation

    • Turn ON the car blower motor to evaporate the condensation.
    • Wait about 60 minutes to play a CD so the dew can dry up after blower motor is turned ON.

CD player failure

    • Refer to Chart 4.
    • If unable to correct the problem, replace the radio.

CD Player Errors E06, E- -06 (CD INSERTION Error)

Possible Causes

Procedure

CD is badly scratched.

    • If the CD skips around, ejects unexpectedly, ejects right after loading, or mutes intermittently, check the CD for dirt, scratches, or pinholes.
    • Wipe the dirt off with a soft cloth in a straight line from the center hole outward toward edge.
    • Avoid using a chemical cleaning cloth, benzine, thinner, spray, etc.
    • Avoid touching the signal surface of the CD because thick fingerprints and scratches will interrupt the readout.
    • Scratches on the label side will also affect the sound. Avoid using scratched or damaged CDs.

CD is warped.

    • Check the CD.
    • Remove the burrs.
    • Avoid using cracked or deformed CDs.
    • If using an 8 cm (3 in) disc, has the disc been installed on the adapter properly?
    • Avoid using 8 cm (3 in) adapters with broken hooks.

CD is upside down.

    • The CD will eject right after loading.
    • The CD should be installed label side up.

CD player failure.

    • Refer to Chart 4.
    •  If unable to correct the problem, replace radio.

Test Tone Mode (T--02) For AM/FM CD Radio

Press the RCL button and the display will show "1." Balance and fade will automatically adjust to the left front speaker. Two test tones will be checked, the first at 100 Hz for 2 seconds, there will be a half-second pause, and then the second tone at 3.0 kHz for 2 seconds. These 2 tones will continue to check the left front speaker until the SEEK rocker button is pressed, which automatically adjusts the balance and to the right front speaker. A "2" will appear on the display and the 2 test tones will check the right front speaker. Press it again to adjust to left rear speaker. A "3" will appear on the display and the 2 test tones will check the left rear speaker. Press it again to adjust to the right rear speaker. A "4" will appear on the display and the 2 test tones will check the right rear speaker. To exit the test tone mode, press the RCL button.

Important: If the vehicle is an SL model and does not have the optional rear speakers, no sound will be heard when the test tone mode is switched to "3" (left rear speaker) or "4" (right rear speaker).

If you do not hear the test tones, turn the volume up by using the volume knob. If either of the test tones is not heard for a particular speaker, refer to Chart 2 to correct the problem.

LCD Segment Test Mode (T--03) For AM/FM CD Radio


Object Number: 864113  Size: SH

Press the RCL button and the display will show every possible segment at one time that can be displayed. Refer to "System Checks" section in this service manual to see what should be on the display, if something isn't displayed replace the radio. To exit the LCD segment test mode, press the RCL button.

Key Test Mode (T--04) For AM/FM CD Radio


Object Number: 864109  Size: SH

Press the RCL button to activate the key test mode, then press each button to verify it works. If the button works, a beep will be heard after the button is pressed. If the button does not work, nothing will be heard when the button is pressed. Also, nothing will be heard when the RCL button or volume knob is pressed, but performance will be known once the desired functions are chosen. To exit the key test mode, press the RCL button.

Antenna Signal Meter Mode (T--05) For AM/FM CD Radio


Object Number: 864081  Size: SH

Press the RCL button to view the antenna signal strength of the last tuned station. The music of the last station will be heard while the signal is continuously sampled and displayed. The signal will continue to be sampled and displayed until the RCL button is pressed, returning T--05 to the display.

    • Compare the signal strength of two vehicles playing the same station when the vehicles are side by side and use these values to compare for problems with the audio system.
    • If familiar with the signal strength of a particular station, use this value to compare for problems with the audio system.

Clear Diagnostic Trouble Code Mode (T--06) For AM/FM CD Radio


Object Number: 864077  Size: SH

When T- -06 is on the display, press and hold the RCL button for 2 seconds to reset/clear the DTCs. After 2 seconds, an audible tone will be heard and the codes will be reset. To exit the clear codes mode, press the RCL button.

On-Board Diagnostics (OBD) For AM/FM Tape and AM/FM Tape/CD Radios


Object Number: 874450  Size: FP

Diagnostic Trouble Code Mode (DTC) For AM/FM Tape and AM/FM Tape/CD Radios

If an error is made while the customer is using the radio, an error message will momentarily appear on the display alerting the customer that an error has been made. The DTC mode in the OBD is available to check which error codes have been set and how may times each error code has been set.

  1. Press the RCL button one time to display "E- -01", then use the SEEK rocker button to tab through all of the possible error codes (E- -01, ..., E- -09). At each error code, use the RCL button to display the number of times the error has occurred. Press the AM/FM button to return back to display the error code. Once the error code is again displayed, press the SEEK rocker button to check another error code.
  2. When you are finished checking the error codes, press the AM/FM button until DTC is again on the display.

Following is the list of all possible error messages along with probable causes and procedures to correct the problem.

Tape Errors E- -01 (Tape EJECT Error)

Possible Causes

Procedure

Tape is tangled in radio.

    • This could be caused by a dirty tape or a dirty radio tape unit.
    • Clean the radio tape player and discard the damaged tapes. Refer to Diagnostic Test Tape and Cassette Tape Head Cleaning Kit .

Tape label is caught in radio.

    • The result would be the tape player won't eject tapes or it won't accept tapes.
    •  Remove the peeled label.

Tape player failure

    • Refer to Chart 3.
    • If unable to correct the problem, replace the radio.

Tape Errors E- -02 (Tape PLAY Error)

Possible Causes

Procedure

Tape is tangled in the radio.

    • This could be caused by a dirty tape or a dirty radio tape unit.
    • Clean the radio tape player and discard the damaged tapes. Refer to Diagnostic Test Tape and Cassette Tape Head Cleaning Kit .

Tape is too long for the radio.

Ensure that the tape is not longer than 90 minutes.

Tape is damaged or dirty.

    • This could cause poor sound, channel low or no sound, or weak treble.
    • Clean the radio tape player and discard the damaged tapes. Refer to Diagnostic Test Tape and Cassette Tape Head Cleaning Kit .

Tape player failure

    • Refer to Chart 3.
    • If unable to correct the problem, replace the radio.

Tape Errors E- -03 (Tape INSERTION Error)

Possible Causes

Procedure

Tape is badly damaged or dirty.

    • This could cause poor sound, channel low or no sound, or weak treble.
    • Clean the radio tape player and discard the damaged tapes. Refer to Diagnostic Test Tape and Cassette Tape Head Cleaning Kit .

Tape is too long for the radio.

Ensure that the tape is not longer than 90 minutes.

Tape is tangled in the radio.

    • This could be caused by a dirty tape or a dirty radio tape unit.
    • Clean the radio tape player and discard the damaged tapes. Refer to Diagnostic Test Tape and Cassette Tape Head Cleaning Kit .

Tape player failure

    • Refer to Chart 3.
    • If unable to correct the problem, replace the radio.

CD Changer/Player Errors E- -07 (CD Changer/Player COMMUNICATION Error)

Possible Causes

Procedure

CD changer/player connection is disconnected.

Check the connection.

CD changer/player jumper is shorted, open, or damaged.

Check for shorts/open/damage in CD changer/player jumper.

CD changer/player is not getting power.

    • Check the fuse.
    • Check the terminal contact and for shorts/open/damage in CD changer/player jumper.

CD changer/player failure

Replace CD changer/player.

Radio failure

    • Refer to the appropriate chart: 5, 6, 7, 8, 9, or 10.
    • If unable to correct the problem, replace the radio.

CD Changer/Player Errors E- -08 (CD Changer/Player MAGAZINE LOADING Error)

Possible Causes

Procedure

CD is warped or cracked.

    • Check the CD.
    • Remove the burrs.
    • Avoid using cracked or deformed CDs.
    • If using an 8 cm (3 in) disc, has the disc been installed on the adapter properly?
    • Avoid using 8 cm (3 in) adapters with broken hooks.

CD changer/player failure

    • Refer to the appropriate chart: 5, 6, 7, 8, 9, or 10.
    • If unable to correct the problem, replace the CD changer/player.

CD Changer/Player Errors E- -09 (CD Changer/Player PLAY Error)

Possible Causes

Procedure

CD is scratched or dirty.

    • If the CD skips around, ejects unexpectedly, ejects right after loading, or mutes intermittently, check the CD for dirt, scratches, or pinholes.
    • Wipe the dirt off with a soft cloth in a straight line from the center hole outward toward the edge.
    • Avoid using a chemical cleaning cloth, benzine, thinner, spray, etc.
    • Avoid touching the signal surface of the CD because thick fingerprints and scratches will interrupt the readout.
    • Scratches on the label side will also affect the sound.
    • Avoid using scratched or damaged CDs.

All CDs are inserted upside down.

All CDs should be inserted label side up.

CD changer/player failure

    • Refer to the appropriate chart: 5, 6, 7, 8, 9, or 10.
    • If unable to correct the problem, replace the CD changer/player.

Test Tone Mode (TT) For AM/FM Tape and AM/FM Tape/CD Radios

Press the RCL button and the display will show "LF." Balance and fade will automatically adjust to the left front speaker. Two test tones will be checked, the first at 100 Hz for two seconds, there will be a half-second pause, and then the second tone at 3.0 kHz for two seconds. These two tones will continue to check the left front speaker until the TUNE rocker button is pressed, which automatically adjusts the balance and fade to the right front speaker. "RF" will appear on the display and the two test tones will check the right front speaker. Press it again to adjust to left rear speaker. "LR" will appear on the display and the two test tones will check the left rear speaker. Press it again to adjust to the right rear speaker. "RR" will appear on the display and the two test tones will check the right rear speaker. To exit the test tone mode, press the AM/FM button.

If you cannot hear the test tones, turn the volume up by using the volume knob.

If either of the test tones is not heard for a particular speaker, refer to Chart 2 to correct the problem.

Important: If the vehicle is an SL model and does not have the optional rear speakers, no sound will be heard when the test tone mode is switched to "3" (left rear speaker) or "4" (right rear speaker).

LCD Segment Test Mode (LCD) For AM/FM Tape and AM/FM Tape/CD Radios


Object Number: 864063  Size: SH

Press the RCL button and the display will show every possible segment at one time that can be displayed. Refer to "System Checks" section in this service manual to see what should be on the display. If something isn't displayed, replace the radio. To exit the LCD test mode, press the AM/FM button.

Key Test Mode (Key) For AM/FM Tape and AM/FM Tape/CD Radios


Object Number: 864083  Size: SH

Press the RCL button to activate the key test mode, then press each button/knob to verify it works. If the button/knob works, a beep will be heard after each button or knob is pressed. If the button/knob does not work, nothing will be heard when the button/knob is pressed. Also, nothing will be heard when the AM/FM button or volume knob is pressed, but performance will be known once the desired functions are chosen. The AM/FM button will take the radio out of the key test mode and the volume knob will take the radio out of the on board diagnostic mode. To exit the key test mode, press the AM/FM button.

Antenna Signal Meter Mode (ANT) For AM/FM Tape and AM/FM Tape/CD Radios


Object Number: 864066  Size: SH

Press the RCL button to view the antenna signal strength of the last tuned station. The music of the last station will be heard while the signal is continuously sampled and displayed. The signal will continue to be sampled and displayed until the AM/FM button is pressed, returning ANT to the display.

    • Compare the signal strength of two vehicles playing the same station when the vehicles are side by side and use these values to compare for problems with the audio system.
    • If familiar with the signal strength of a particular station, use this value to compare for problems with the audio system.

Clear Diagnostic Trouble Code Mode (CC) For AM/FM Tape and AM/FM Tape/CD Radios


Object Number: 863814  Size: SH

When "CC" is on the display press the RCL button and the display will show "OK?" Then hold down the RCL button for 2 seconds to reset/clear the DTCs. After two seconds, an audible tone will be heard and the codes will be reset.

EQ Setting (EQ: 02, EQ: 03) For AM/FM Tape and AM/FM Tape/CD Radios

Displays which audio system the radio is connected to.

EQ Setting

Vehicle Model

Ignition (YEL, Circuit 43) is Located In Terminal

EQ:02

Coupe and Sedan

A6

EQ:03

Wagon

A4

If the EQ setting does not reflect which audio system is in the vehicle, check for proper connection of the ignition circuit in the GRY 24-way radio connector, fix any problems, and then check the EQ setting.

CD Changer/Player Communication Test Mode (CDCH) For AM/FM Tape and AM/FM Tape/CD Radios


Object Number: 864084  Size: SH

Important: If the vehicle is not equipped with a CD changer/player, "Err" will appear on the display, but there is no problem with the system.

When CDCH is on the display, press the RCL button to see if the CD changer/player is receiving messages from the radio. If the CD changer/player does not receive the message, "Err" will appear on the display for two seconds, then CDCH will again be displayed. If the CD changer/player does receive the message, "OK" will appear on the display for two seconds, then CDCH will again be displayed.

Chart 1 - Radio Display, Radio Controls, and All Speakers Are Inoperative


Object Number: 874979  Size: FP

Chart 2 - Radio Display Functions, But No Sound From One To Three Speakers


Object Number: 874987  Size: FP

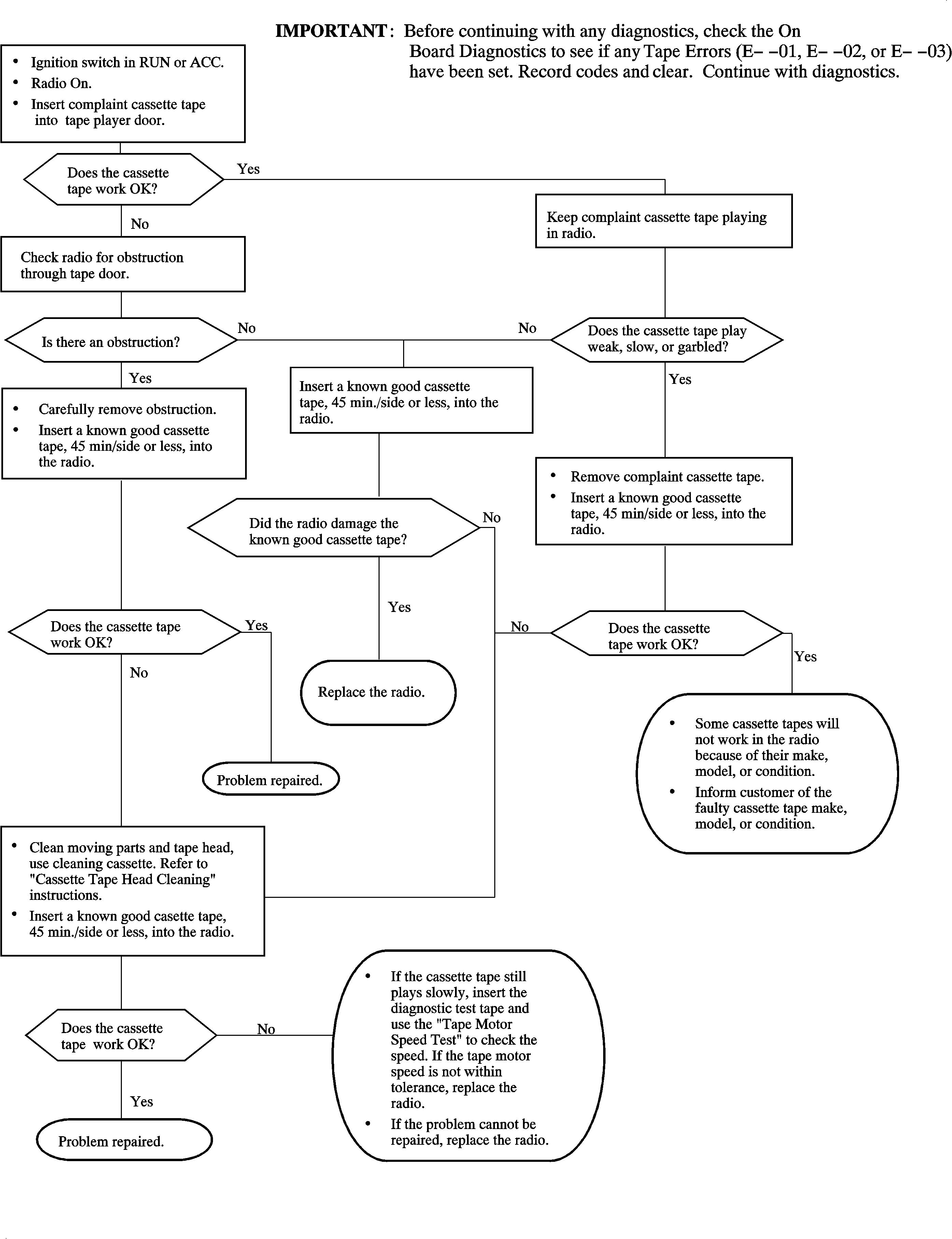
Chart 3 - Tape Player Does Not Operate Properly


Object Number: 874993  Size: FP

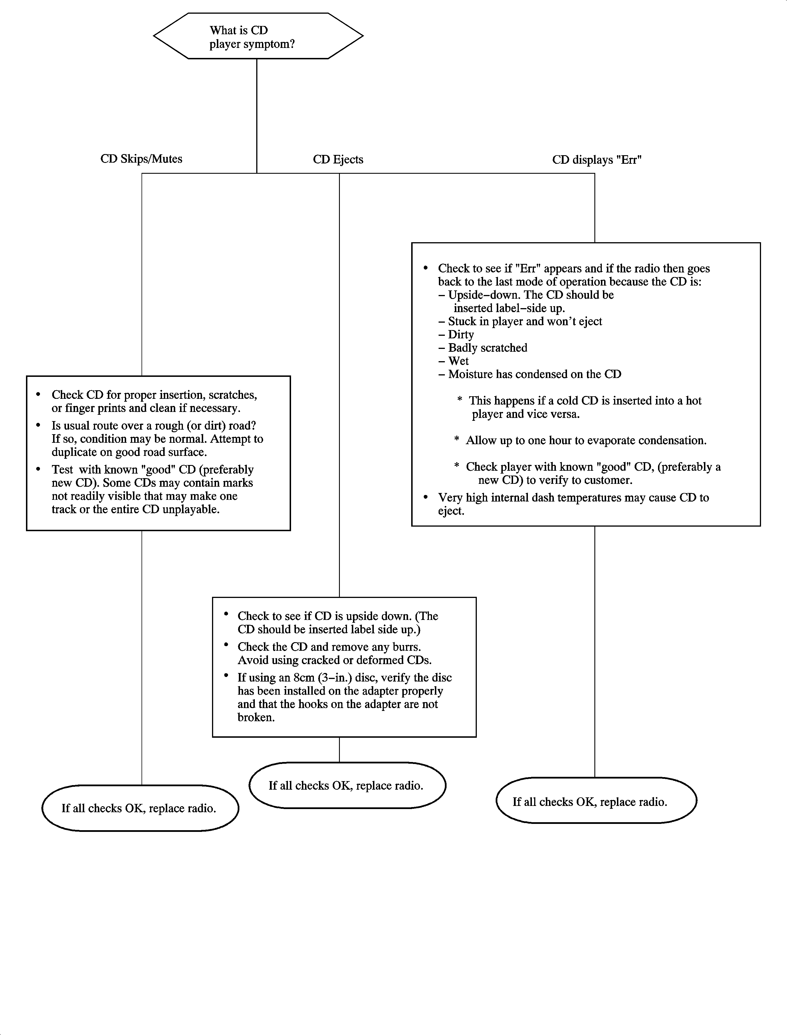
Chart 4 - Indash CD Player Does Not Operate Properly


Object Number: 874996  Size: FP

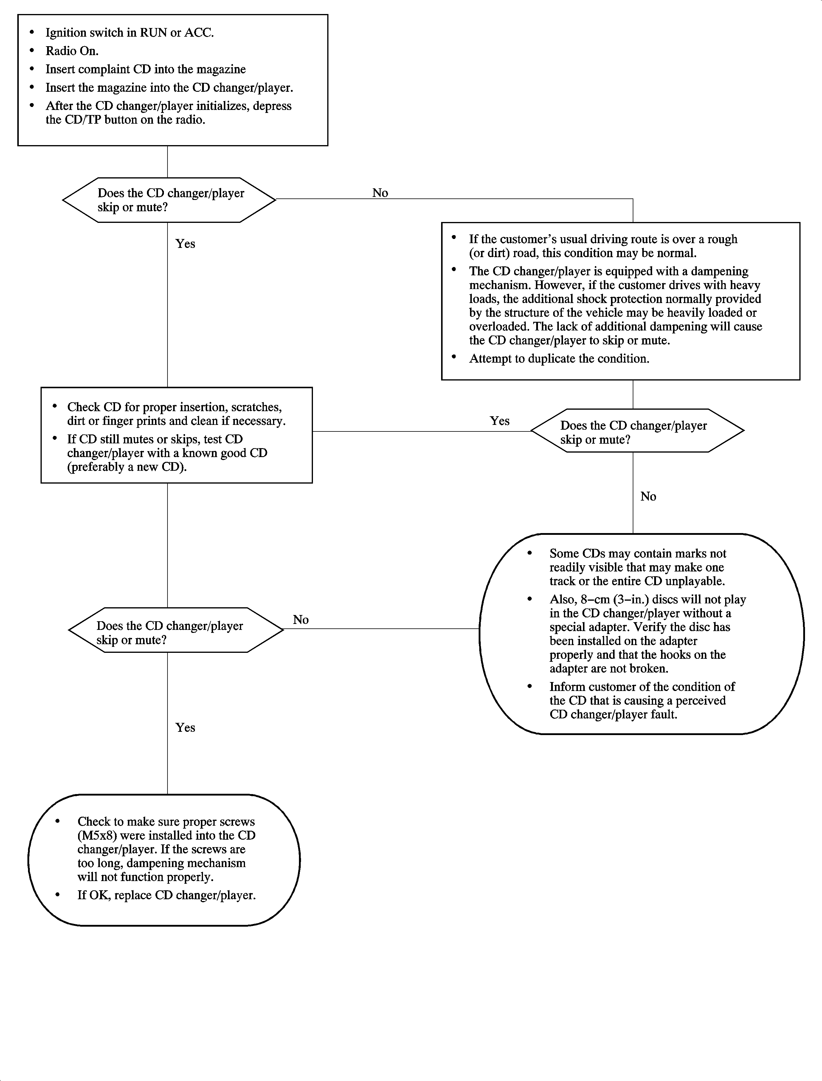
Chart 5 - CD Changer/Player Skips Or Mutes


Object Number: 875014  Size: FP

Chart 6 - CD Changer/Player Will Not Function (Radio Displays "Err")


Object Number: 875041  Size: FP

Chart 7 - CD Changer/Player Inoperative, But Radio Functions Properly (No CD Changer/Player Icon)


Object Number: 875043  Size: FP

Object Number: 875044  Size: FP

Chart 8 - One or More Speakers Are Inoperative in CD Changer/Player Mode (OK in Radio Mode)


Object Number: 875060  Size: FP

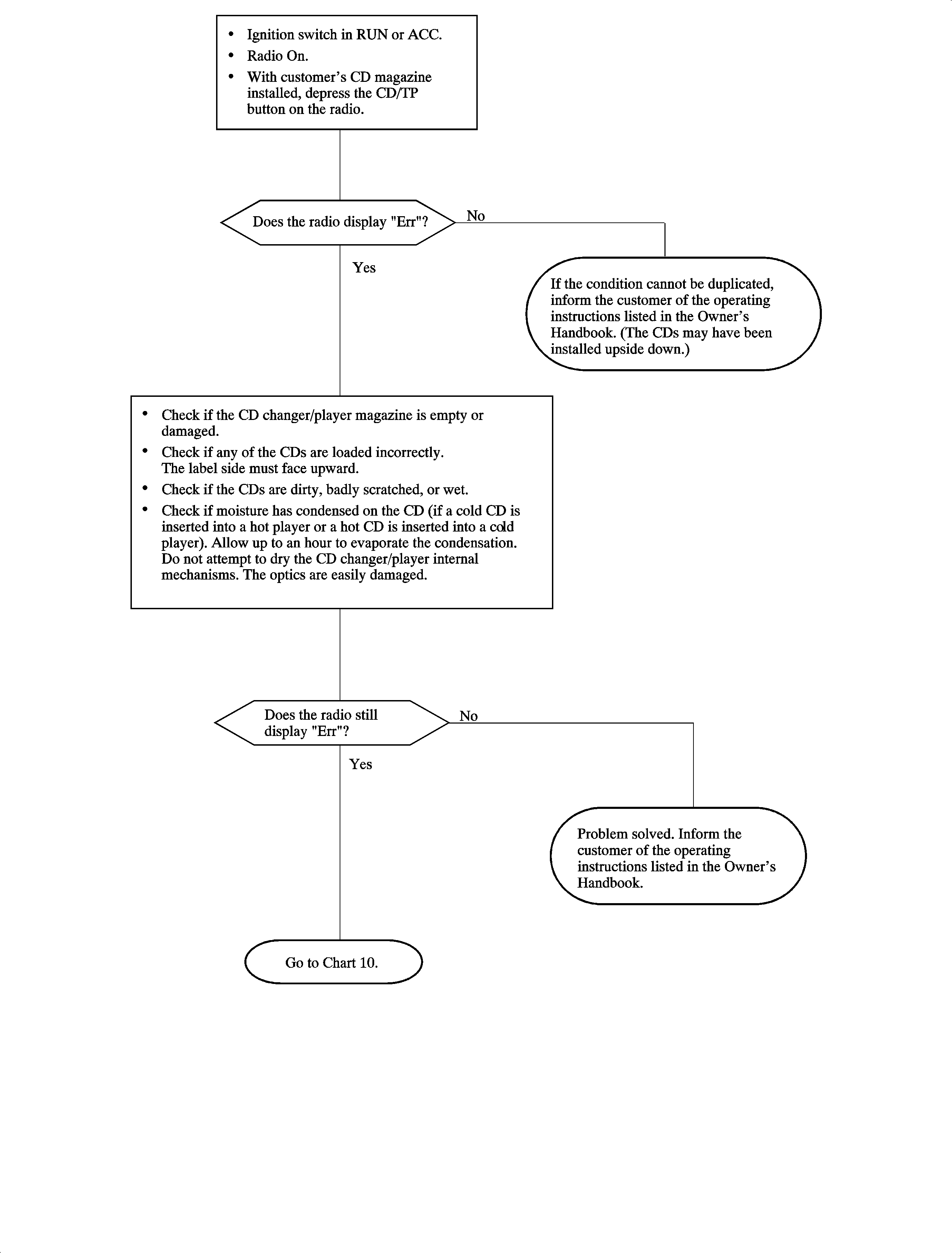
Chart 9 - CD Changer/Player Initializes, Loads, and Ejects Magazine, But Will Not Play CDs. Radio Functions Properly (No CD Changer/Player Icon Illuminated)


Object Number: 875063  Size: FP

Chart 10 - CD Changer/Player Initializes, Loads, and Ejects Magazine, But Will Not Play CDs. Radio Functions Properly (CD Changer/Player Icon Illuminated)


Object Number: 875064  Size: FP