GM Service Manual Online
For 1990-2009 cars only
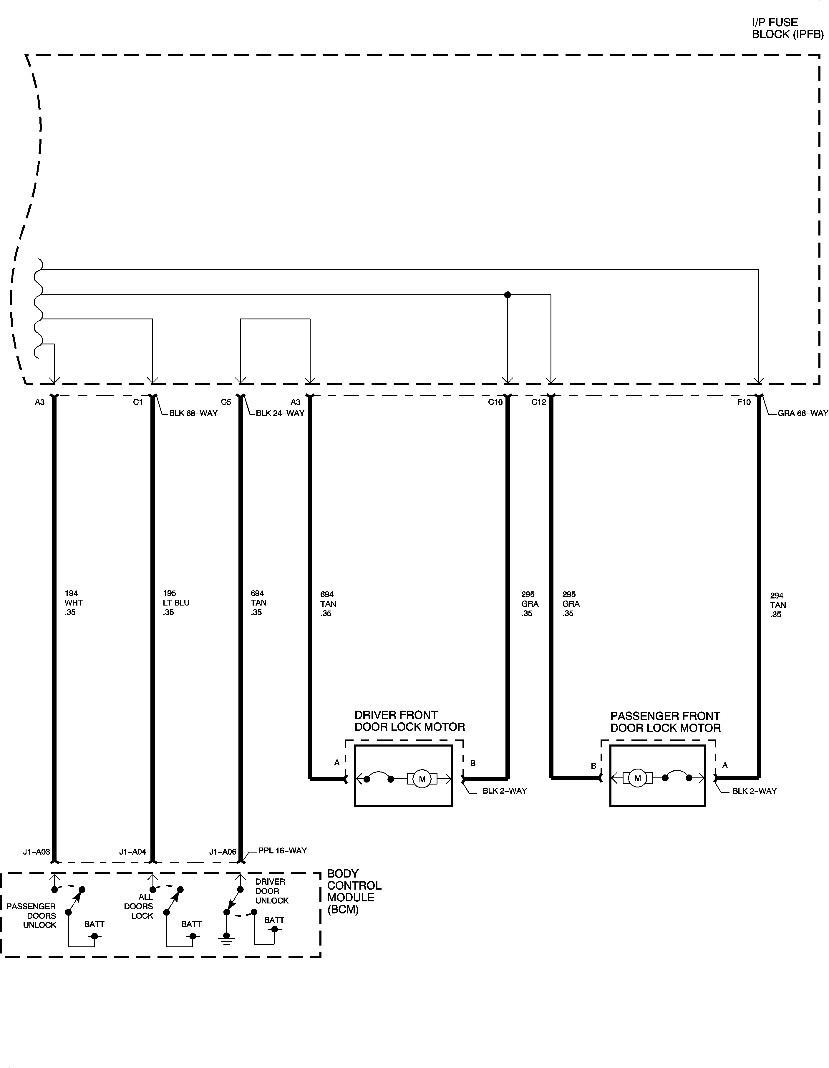
Figure 1:

Security System Schematic 1 of 4


Object Number: 875820  Size: FP
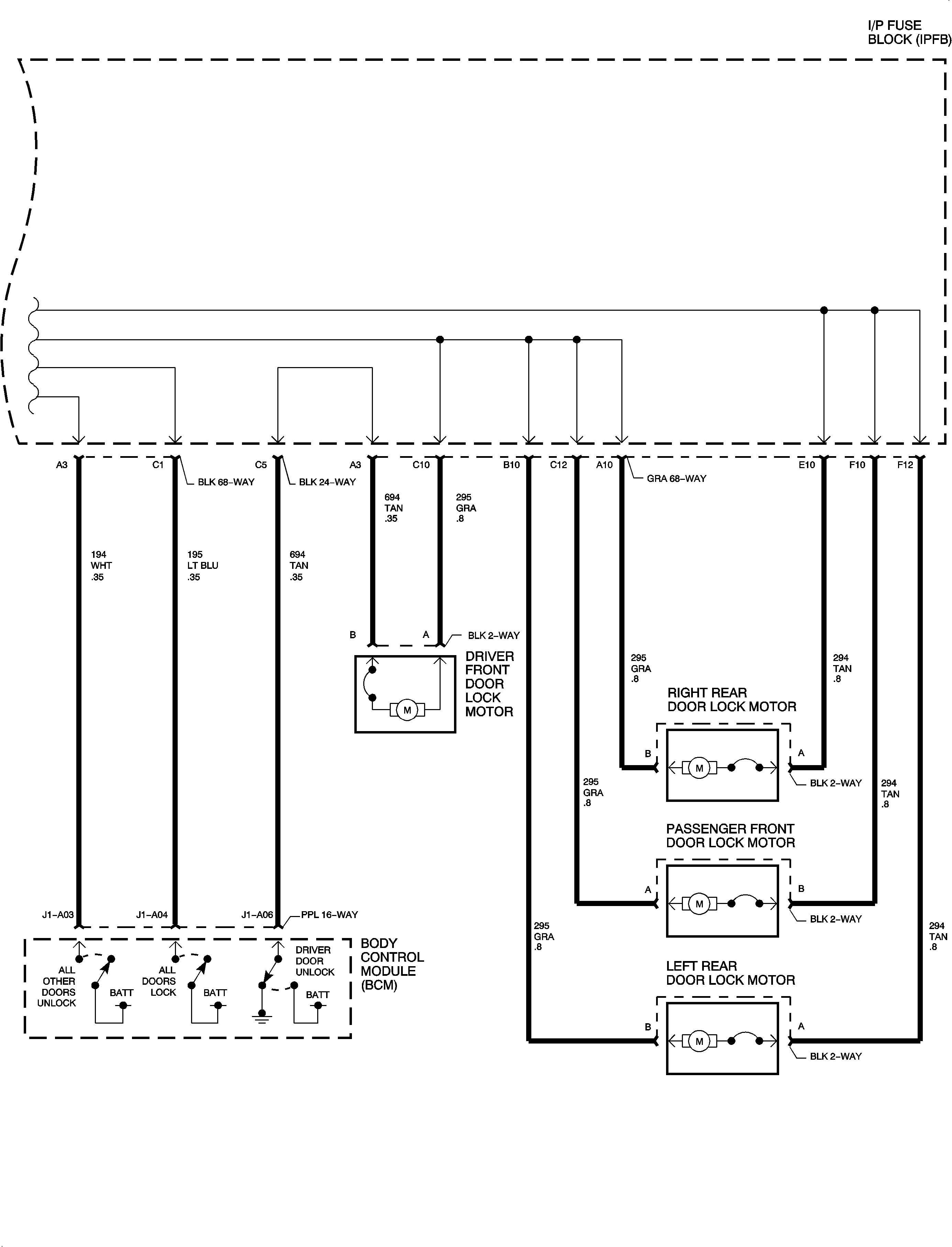
Figure 2:

Security System Schematic 2 of 4


Object Number: 875838  Size: FP
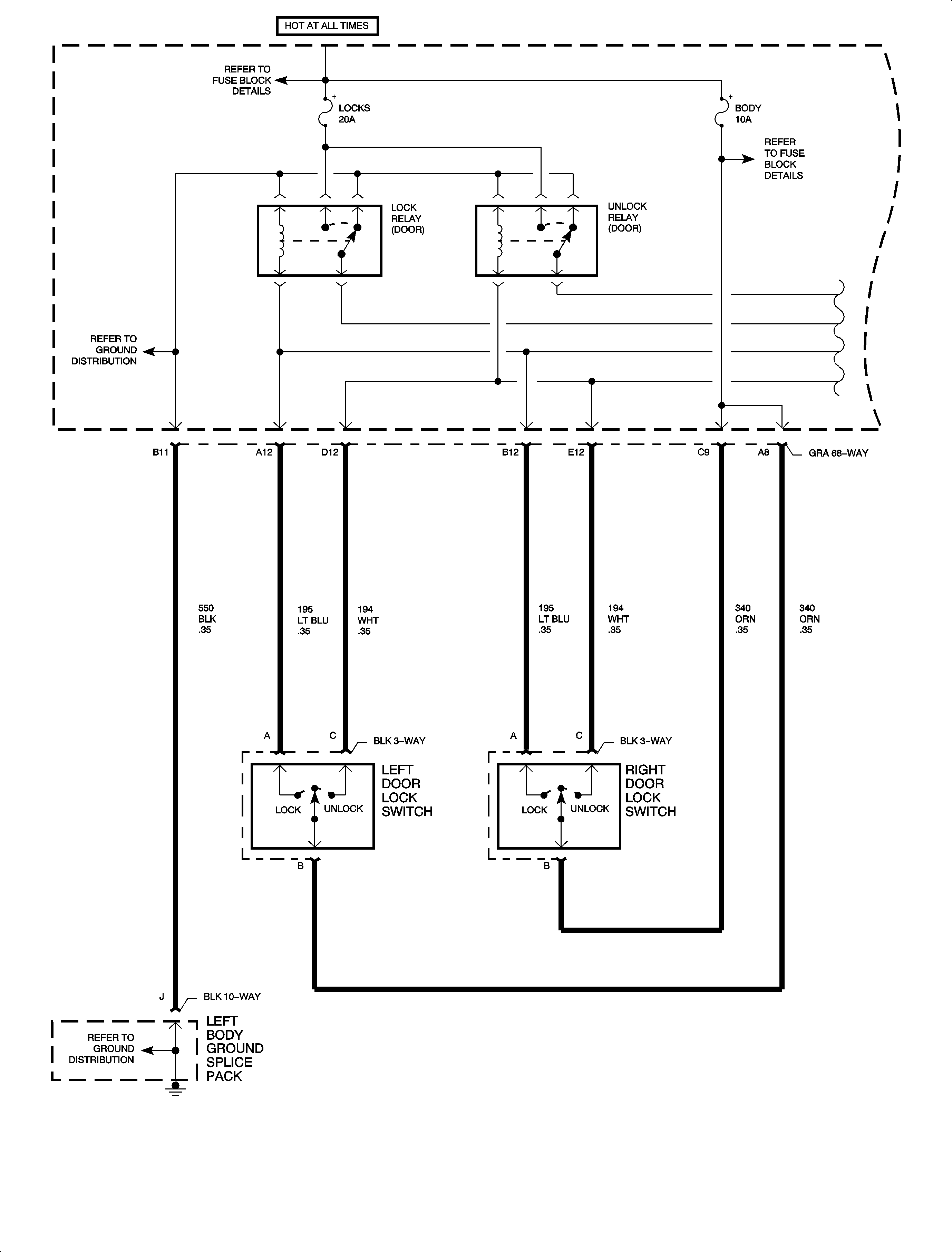
Figure 3:

Security System Schematic 3 of 4


Object Number: 875833  Size: FP
Figure 4:

Decklid Release - Sedan/Wagon 4 of 4


Object Number: 875344  Size: FP