GM Service Manual Online
For 1990-2009 cars only

Circuit Charts

SYMPTOM

PROCEDURE

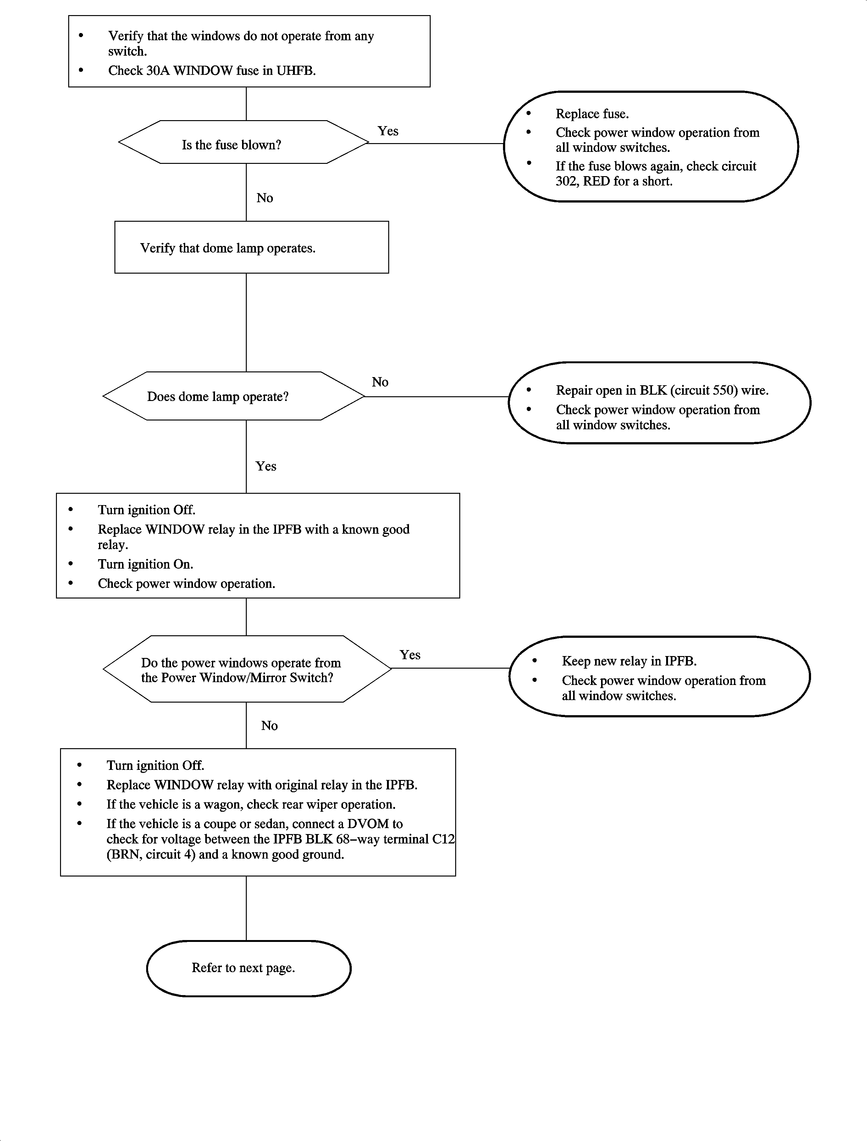
All of the windows are inoperative from all of the switches.

Chart 1

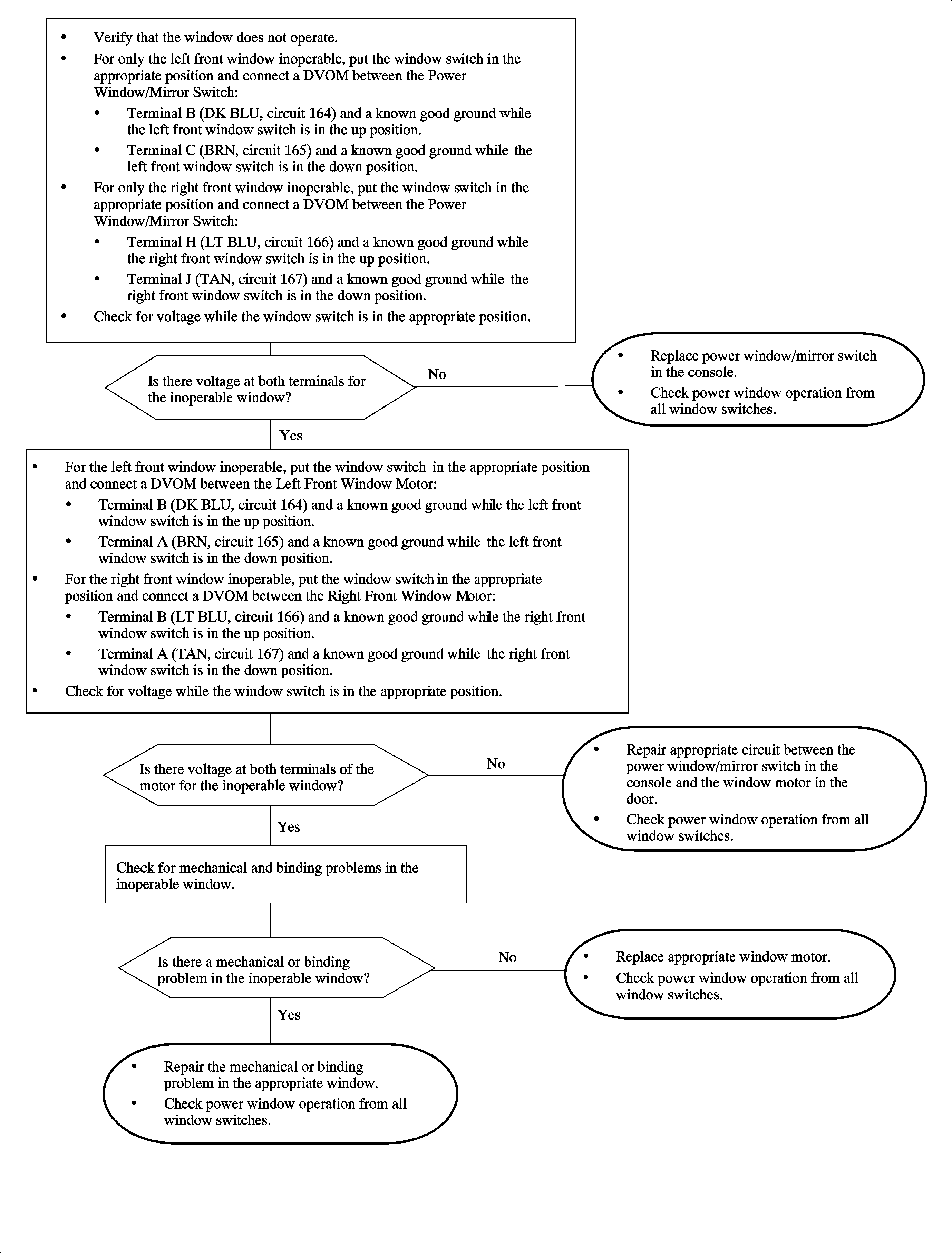
Only the left front or only the right front window is inoperable.

Chart 2

The left rear or right rear window is inoperable from both the power window/mirror switch in the console and from the rear door window switch (Sedan and Wagon only).

Chart 3

The left rear or right rear window is inoperable from its rear door window switch only (Sedan and Wagon only).

Chart 4

The left rear or right rear window is inoperable from only the power window/mirror switch in the console.

Chart 5

Both the left rear and right rear windows are inoperable from the rear door window switches.

    • Verify that the rear window lockout switch is in the ON position.
    • If the rear doors will not function when the rear window lockout switch is in the ON position, replace the power window/mirror switch in the console.
    • Check the power window operation from all window switches.

Rear window lockout switch does not lockout the rear door window switches.

    • Verify that the rear window lockout switch is in the OFF position.
    • If the rear doors still function in the OFF position, replace the Power Window/Mirror Switch in the console.
    • Check power window operation from all window switches.

The front window auto down is inoperable.

    • Verify that the auto down feature is inoperable.
    • Replace the power window/mirror switch in the console.
    • Check the motor and replace if necessary.
    • Check for mechanical/binding problems and fix if necessary.
    • Check the power window operation from all window switches.

A window will not go down all the way.

    • Check for mechanical/binding problem and fix if necessary.
    • Check the ground (BLK circuit 550) between the power window/mirror switch terminal A and a known good ground.
    • Checkthe motor and replace if necessary.
    • Check the power window operation from all window switches.

Chart 1


Object Number: 874464  Size: FP

Object Number: 874474  Size: FP

Chart 2


Object Number: 874477  Size: FP

Chart 3


Object Number: 874480  Size: FP

Chart 4


Object Number: 874501  Size: FP

Chart 5


Object Number: 874503  Size: FP