GM Service Manual Online
For 1990-2009 cars only
Figure 1:

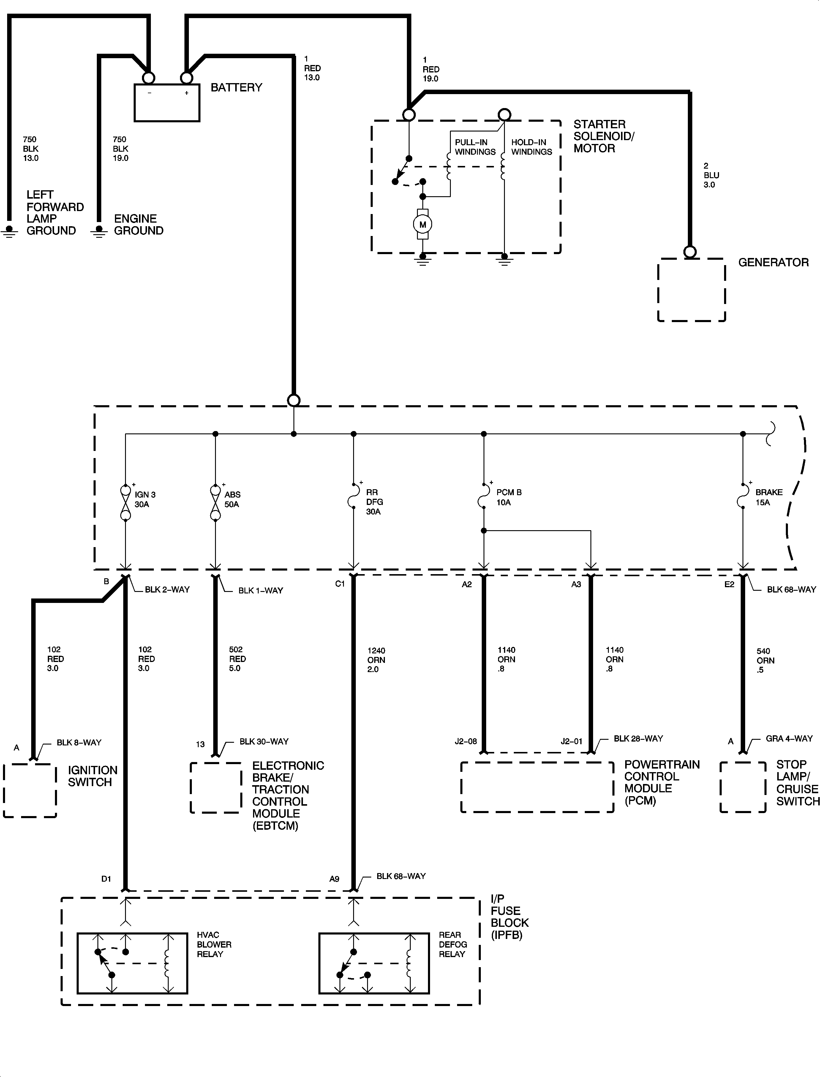
Battery and B+ Circuits From the Battery


Object Number: 875390  Size: FP
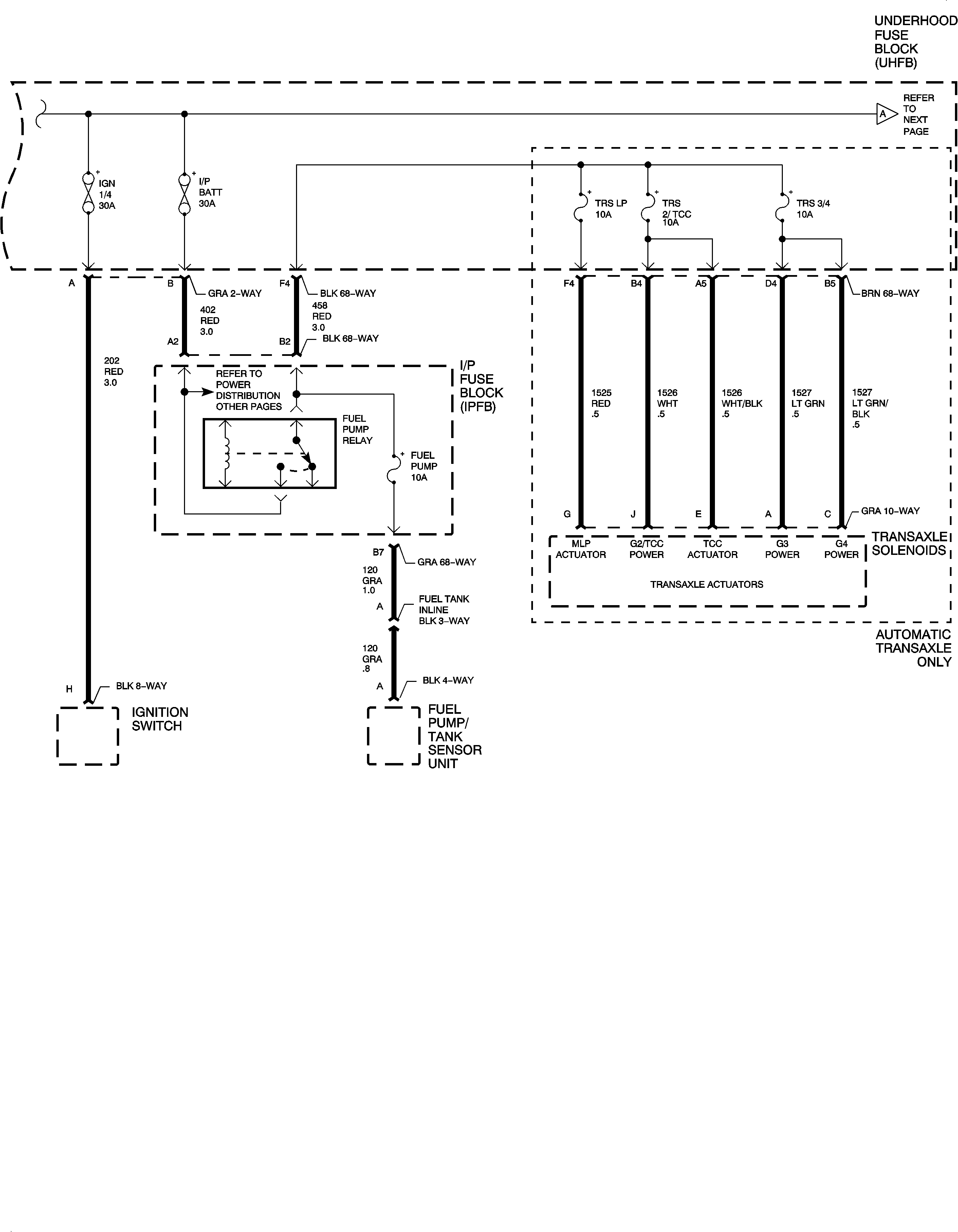
Figure 2:

IGN 1/4, I/P BATT, TRS LP, TRS, and TRS 3/4 Fuses


Object Number: 875401  Size: FP
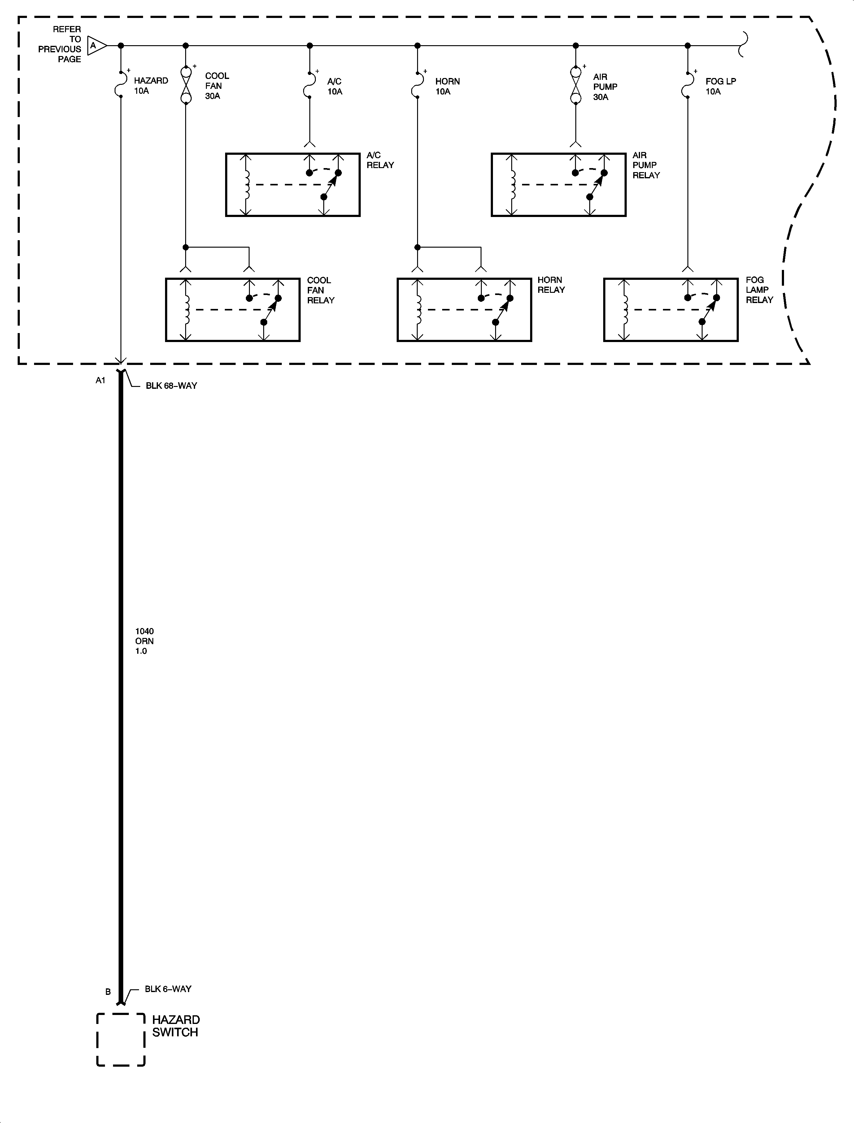
Figure 3:

HAZARD, COOL FAN, A/C, HORN, AIR PUMP, and FOG LP Fuses


Object Number: 875409  Size: FP
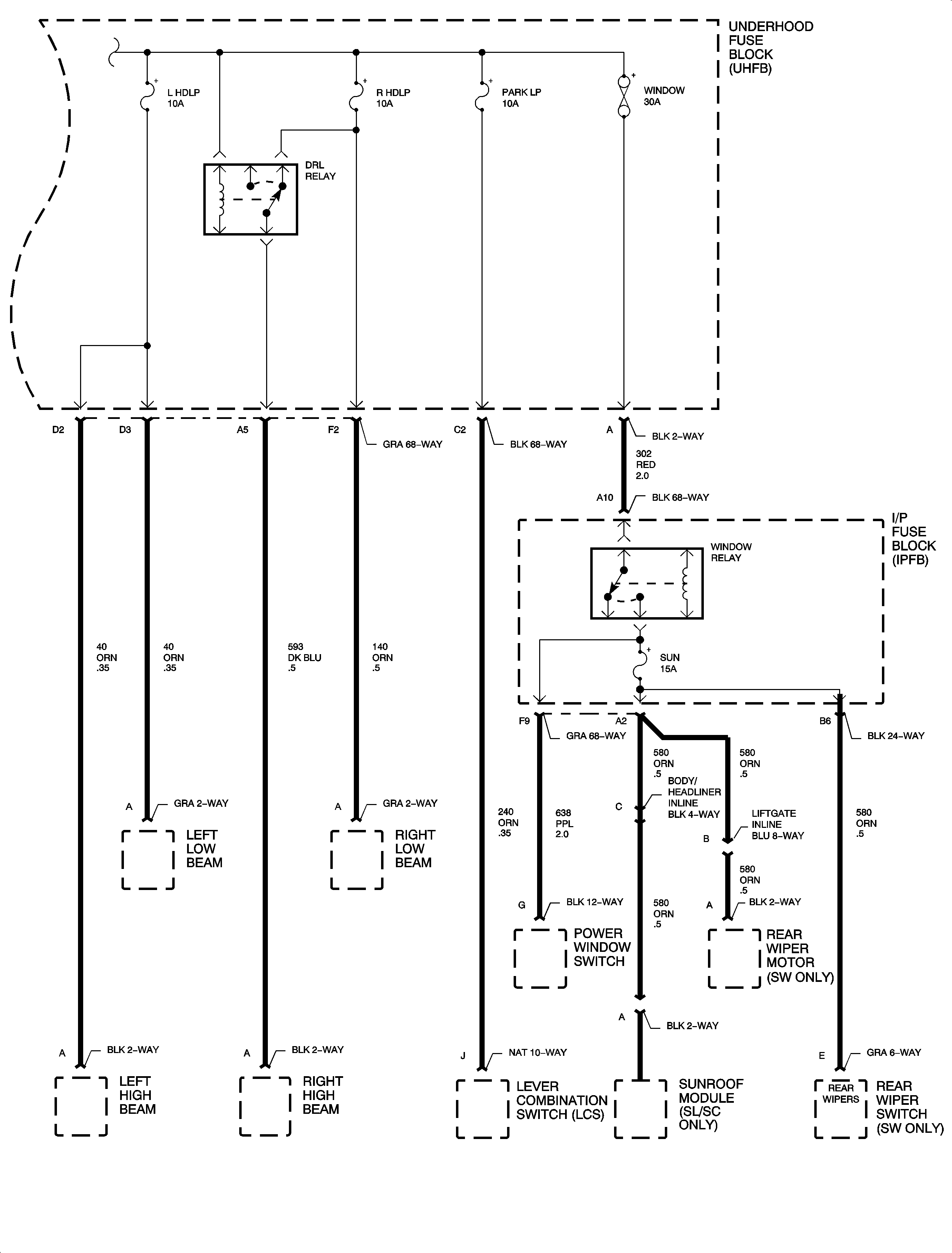
Figure 4:

L HDLP, R HDLP, PARK LP, WINDOW and SUN Fuses


Object Number: 875418  Size: FP
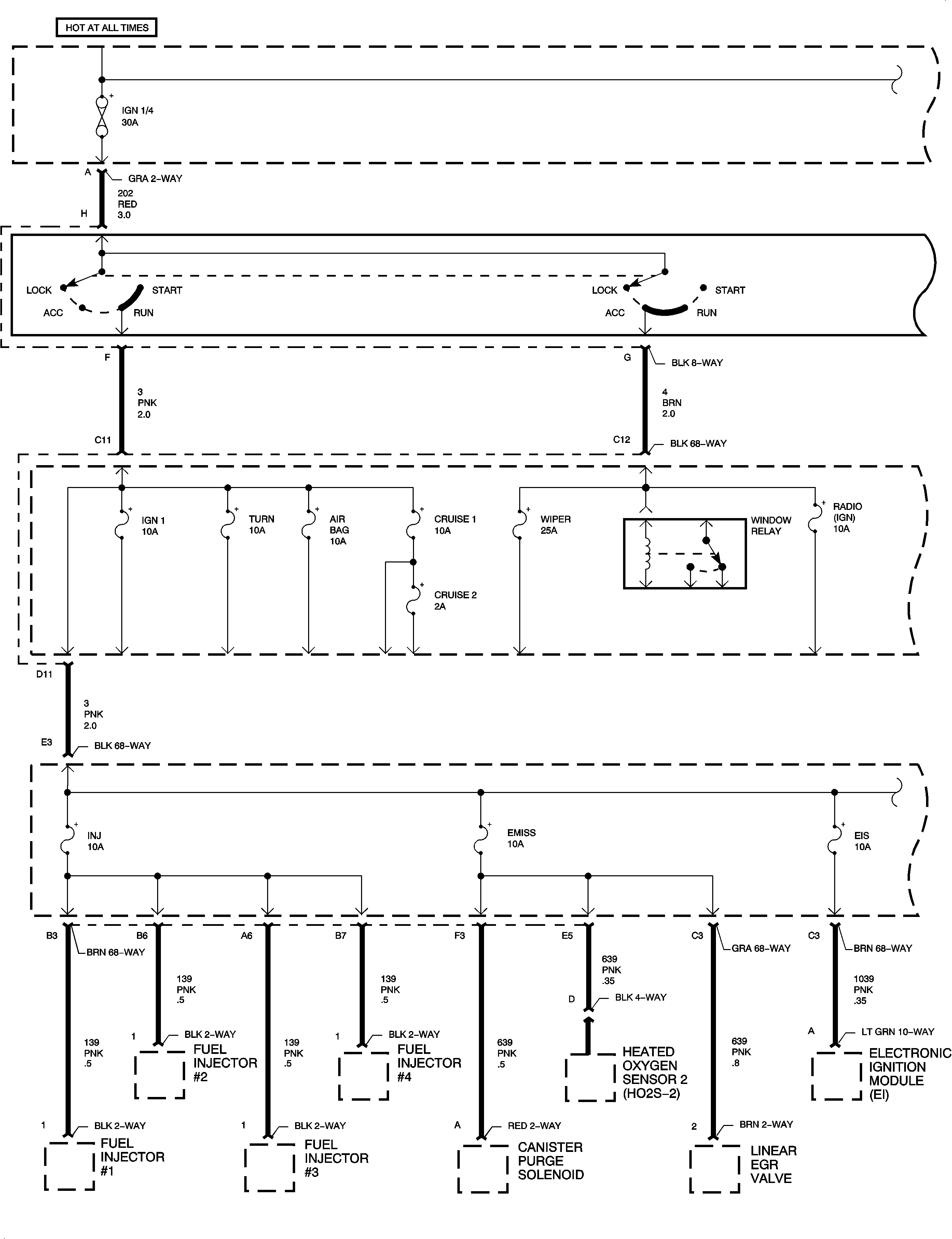
Figure 5:

Ignition Switch (1 of 2) and IGN 1, TURN, AIR BAG, CRUISE 1, WIPER, RADIO (IGN), INJ, EMISS and EIS Fuses


Object Number: 875419  Size: FP
Figure 6:

Ignition Switch (2 of 2) and IGN 3, HVAC, PCM 1 and B/U LP Fuses


Object Number: 875420  Size: FP
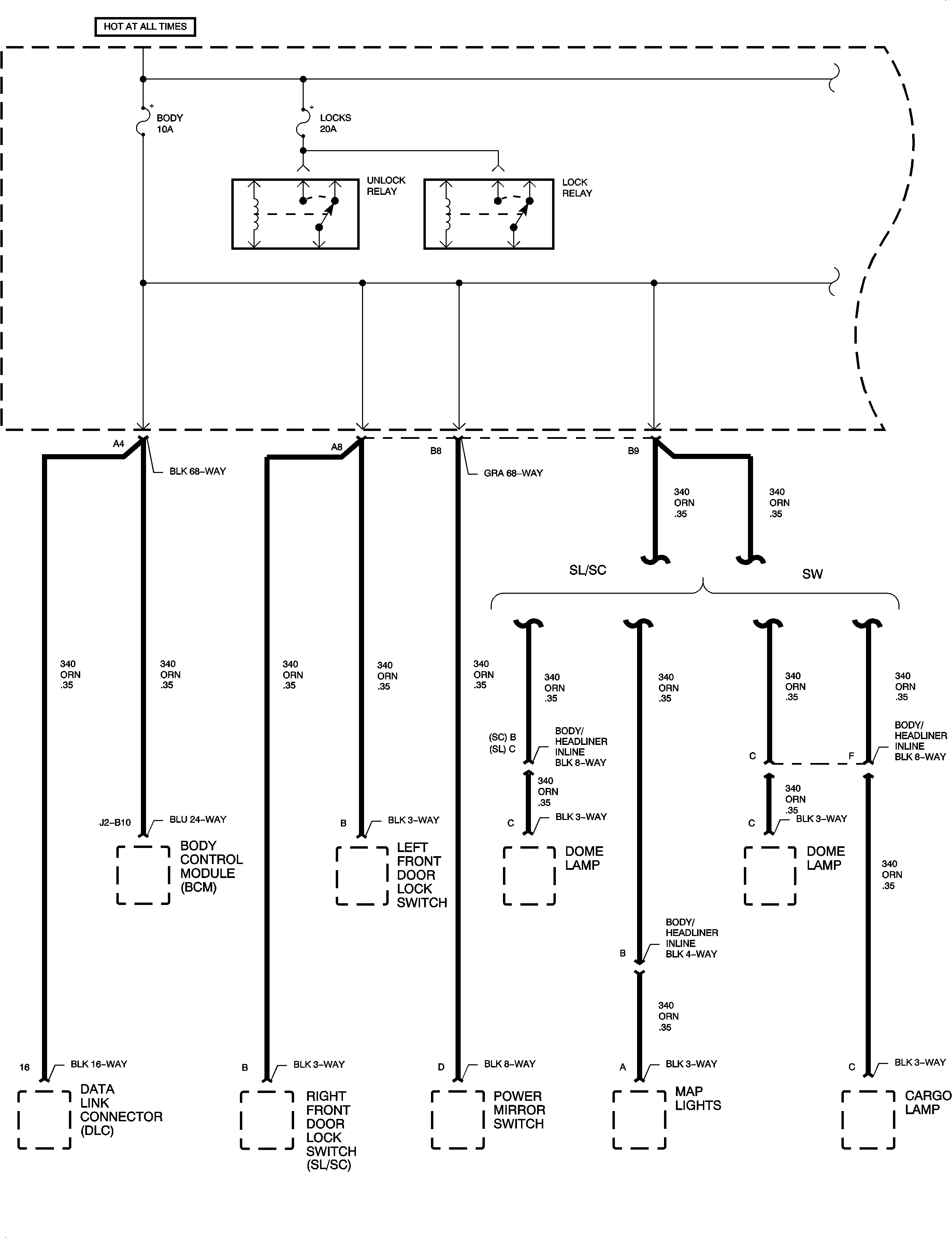
Figure 7:

BODY and LOCKS Fuses


Object Number: 875516  Size: FP
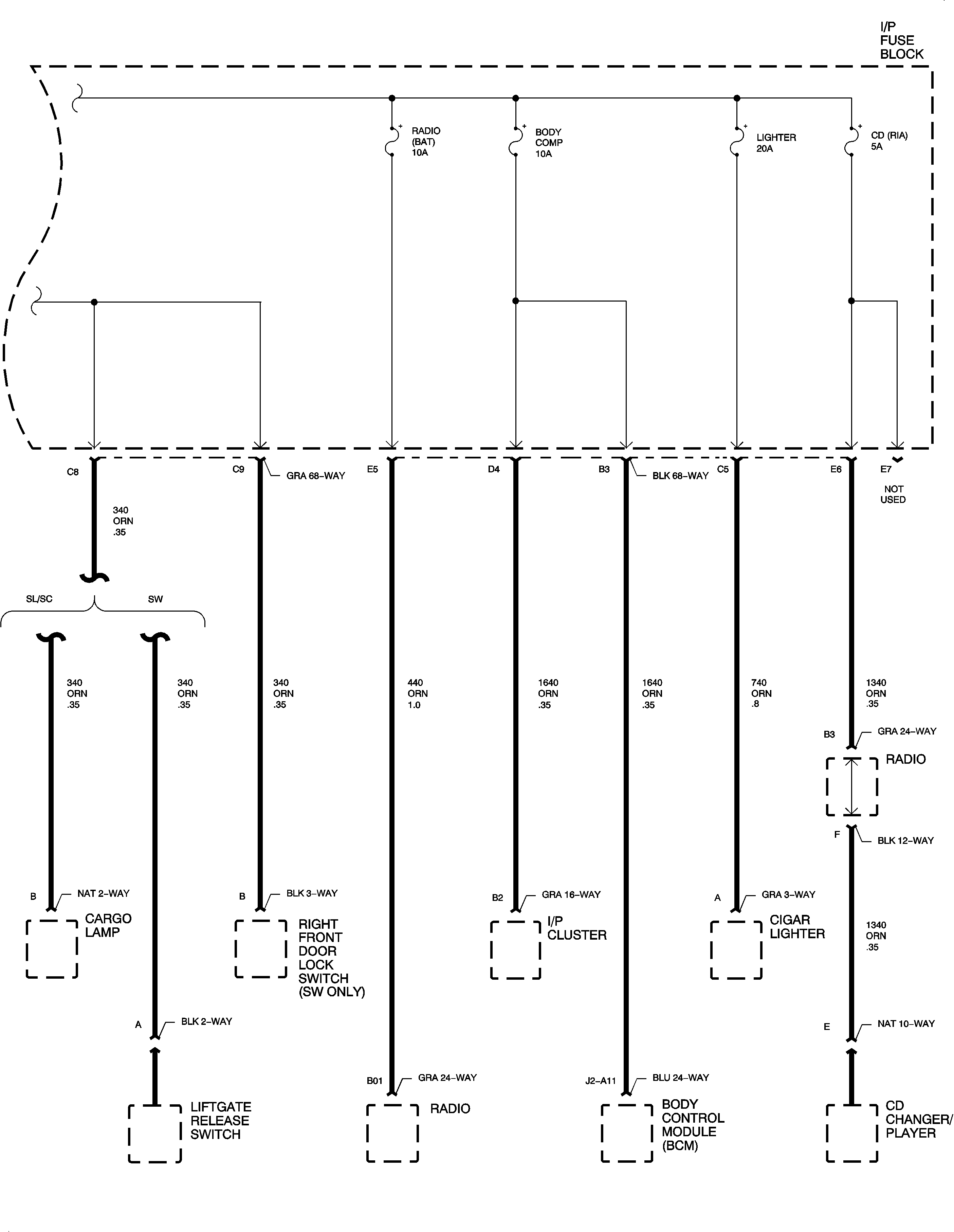
Figure 8:

RADIO (BAT), BODY COMP, LIGHTER and CD (RIA) Fuses


Object Number: 875520  Size: FP
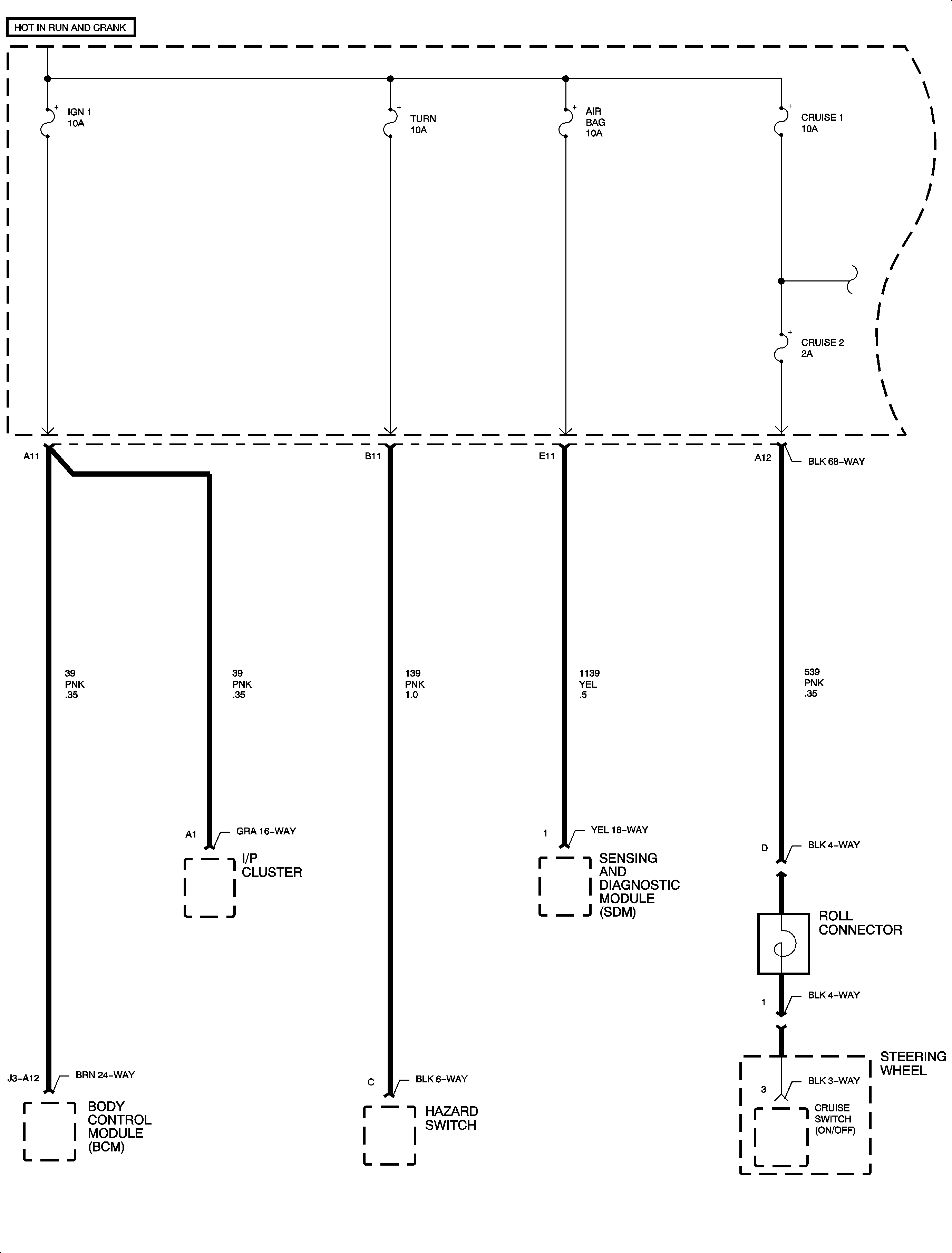
Figure 9:

IGN 1, TURN, AIR BAG and CRUISE 1 Fuses


Object Number: 875526  Size: FP
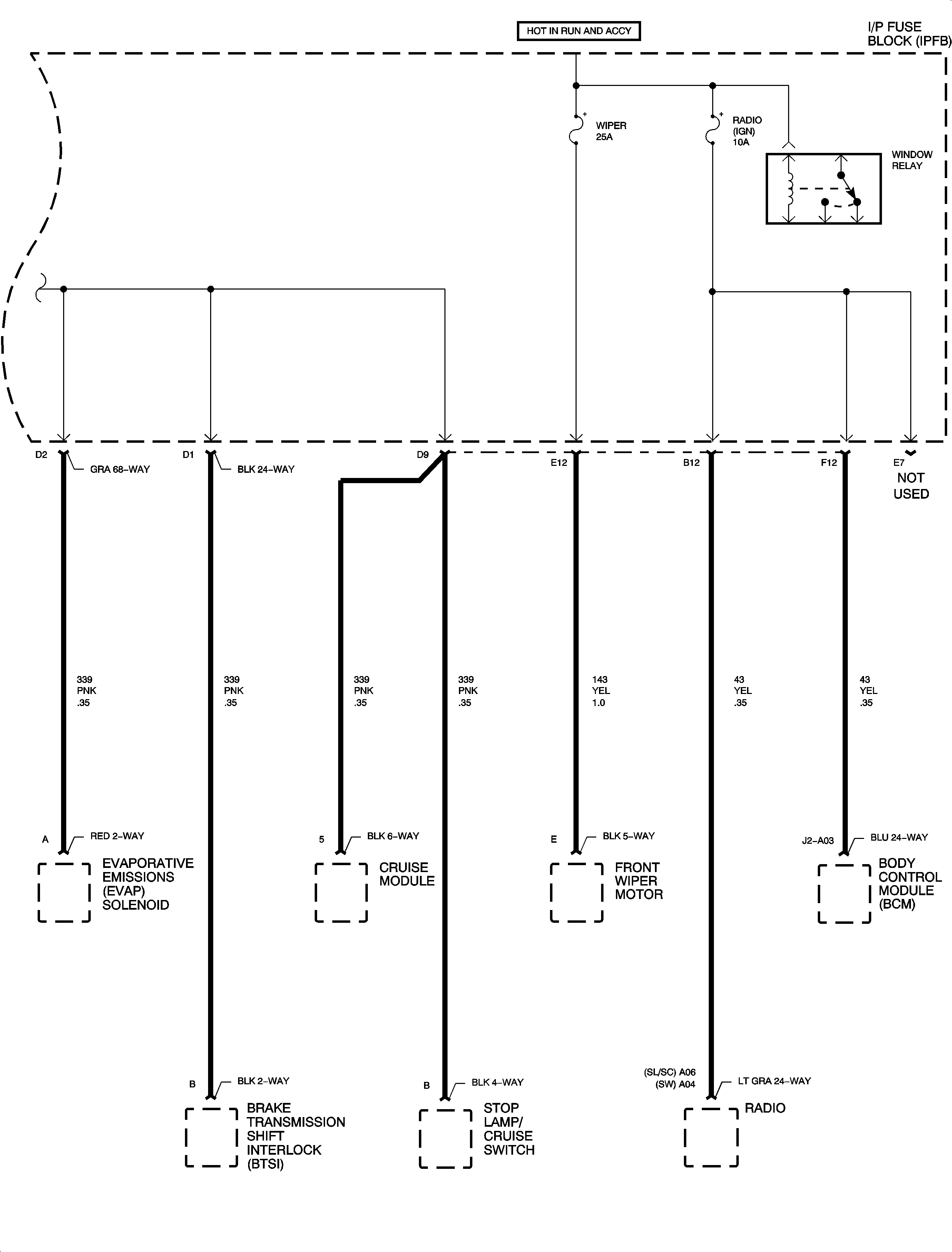
Figure 10:

WIPER and RADIO (IGN) Fuses


Object Number: 875532  Size: FP
Figure 11:

IGN 3 and HVAC Fuses


Object Number: 875535  Size: FP