GM Service Manual Online
For 1990-2009 cars only

Object Number: 864460  Size: MF

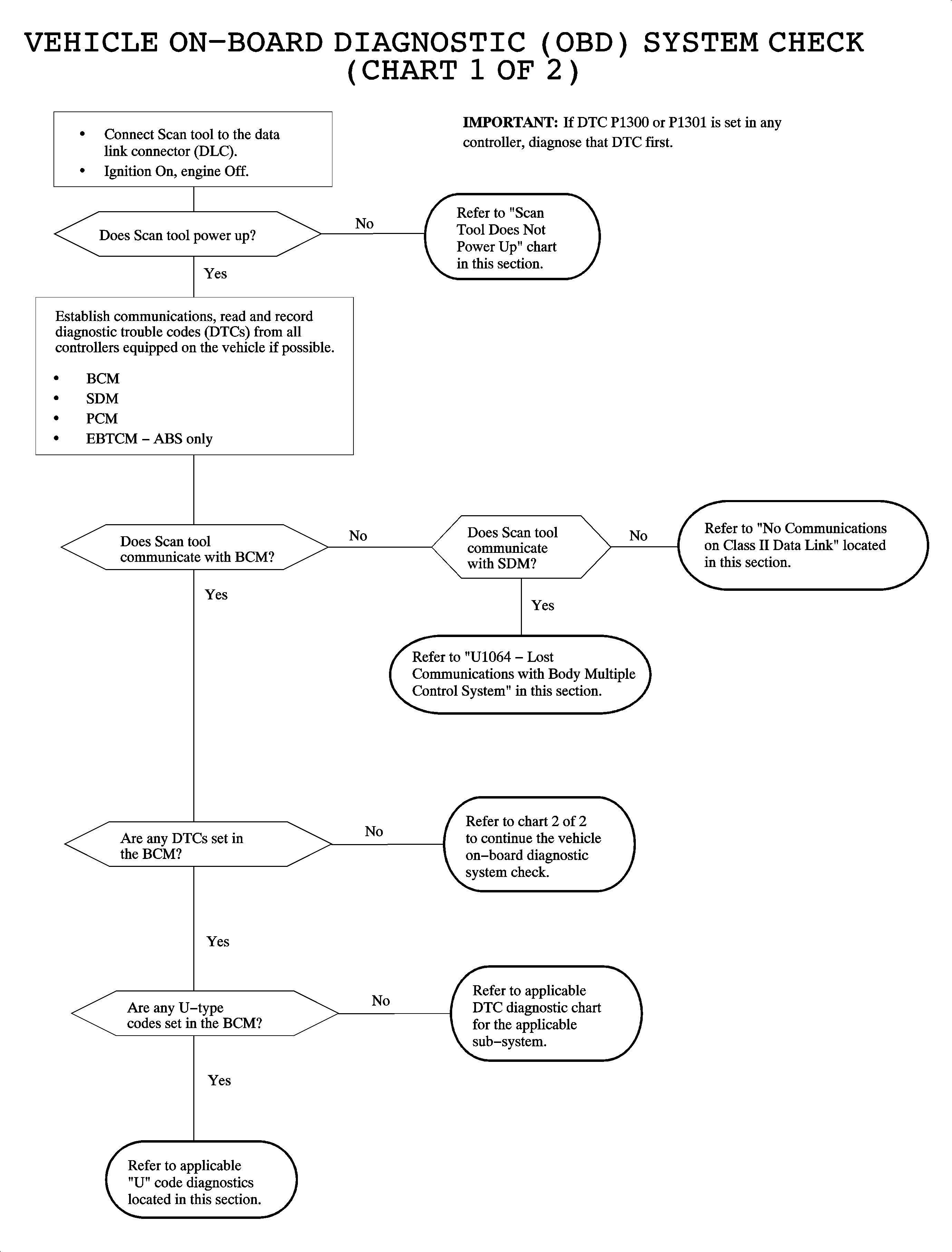
The vehicle on-board diagnostic system check should always be the starting point when diagnosing any powertrain, chassis, or any other electrical sub-system. This is important due to the amount of systems/sub-systems that are controlled by an electronic module. Also, associated with the increased functions of these modules comes more on-board diagnostics resulting in diagnostic trouble codes (DTCs). The DTCs therefore can aid in diagnosing systems/sub-systems. Many controllers share the same power or ground circuits as other sub-systems, therefore, there may be a DTC in a controller that appears unrelated to the customer complaint. Checking for DTCs is also important since all DTCs do not result in a warning telltale being illuminated.

Regardless of the customer complaint/symptom, it is important to establish serial data communications with each controller, read codes from each controller and record the information gathered. It is important to start with the body control module (BCM) because:

    • The BCM is the closest module to the data link connector (DLC).
    • The BCM is the data link master and is capable of detecting when another module on the Class II link is missing. When the BCM detects a controller missing, a U-type DTC will be stored in the BCM.

When communications cannot be established with the BCM, communications with the sensing and diagnostic module (SDM) should be the next step. This will help determine if a serial data link fault exists or if an individual module is not capable of communicating.


Object Number: 874848  Size: FP