GM Service Manual Online
For 1990-2009 cars only
Makes
🢒
Saturn
🢒
2006
🢒
VUE - AWD
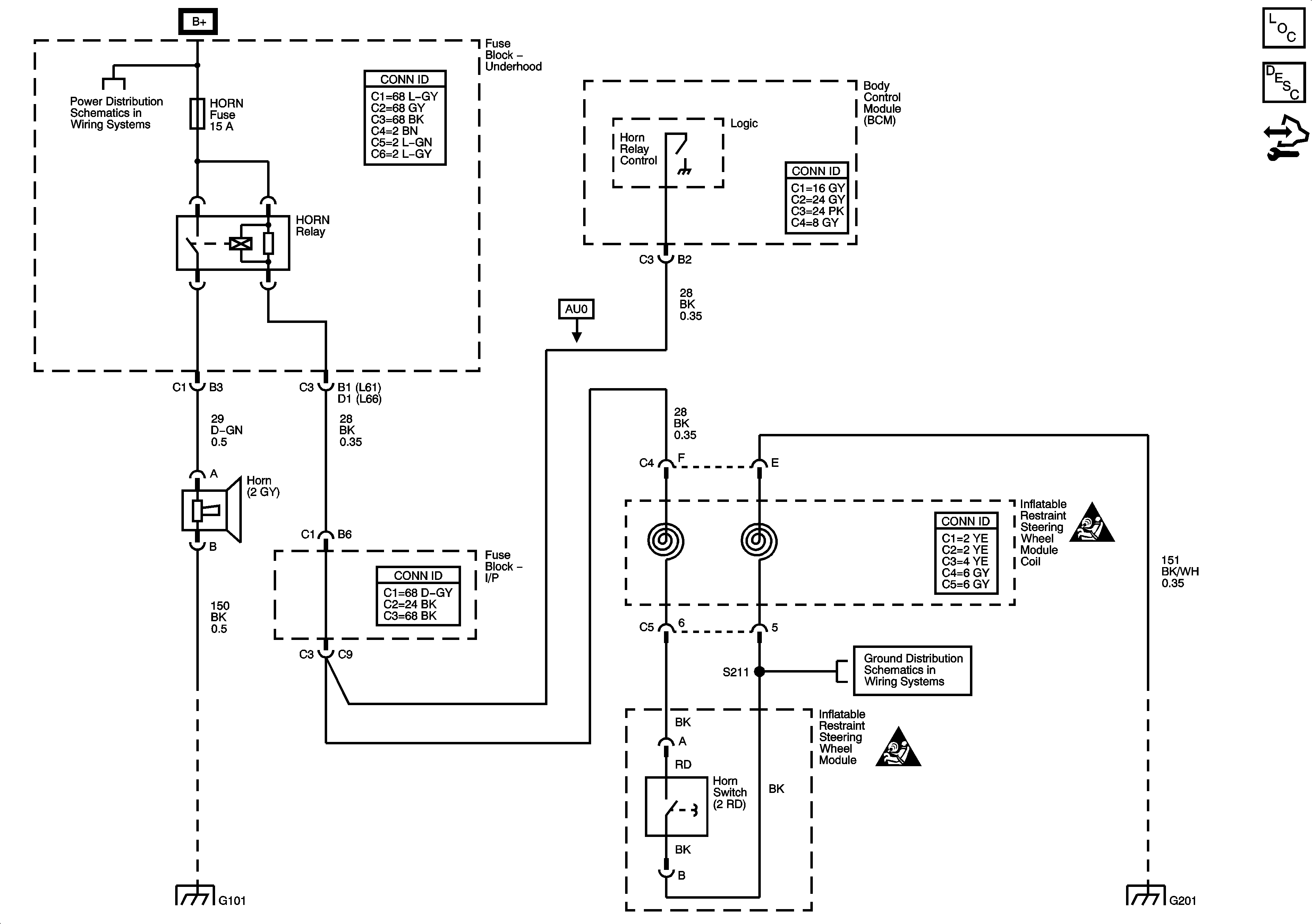
🢒 Horn Schematic
Horn Schematic
Master Electrical Component List
Horns System Description and Operation
Control Module References
B+ Bussing and the EPS Fuse
G101
Horn Schematic Icons
G201
Horn Schematic Icons
G201