GM Service Manual Online
For 1990-2009 cars only
Makes
🢒
Saturn
🢒
2007
🢒
VUE - AWD
🢒
Hybrid
🢒
Hybrid Cooling
🢒 Hybrid Cooling Schematics
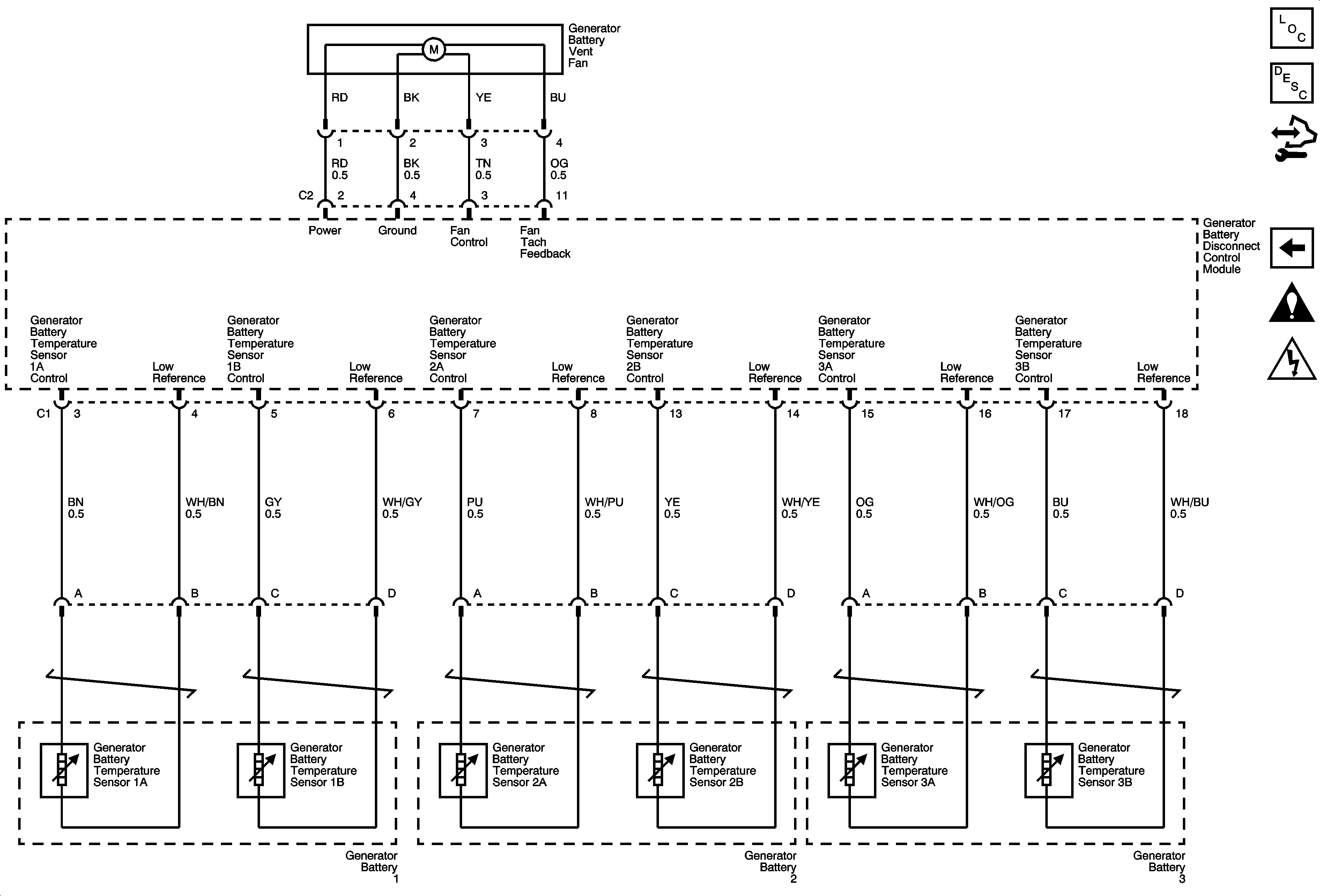
Figure
1:
Cooling and Trans Pumps
Master Electrical Component List
Starter Generator Control Module Cooling System Description and Operation
Control Module References
G103, G105, G107, G108, and G207 (HP7)
Figure
2:
Temperature Sensors and Vent Fan