GM Service Manual Online
For 1990-2009 cars only
Makes
🢒
Saturn
🢒
2009
🢒
VUE - AWD
🢒
Engine
🢒
Cruise Control
🢒 Cruise Control Schematics
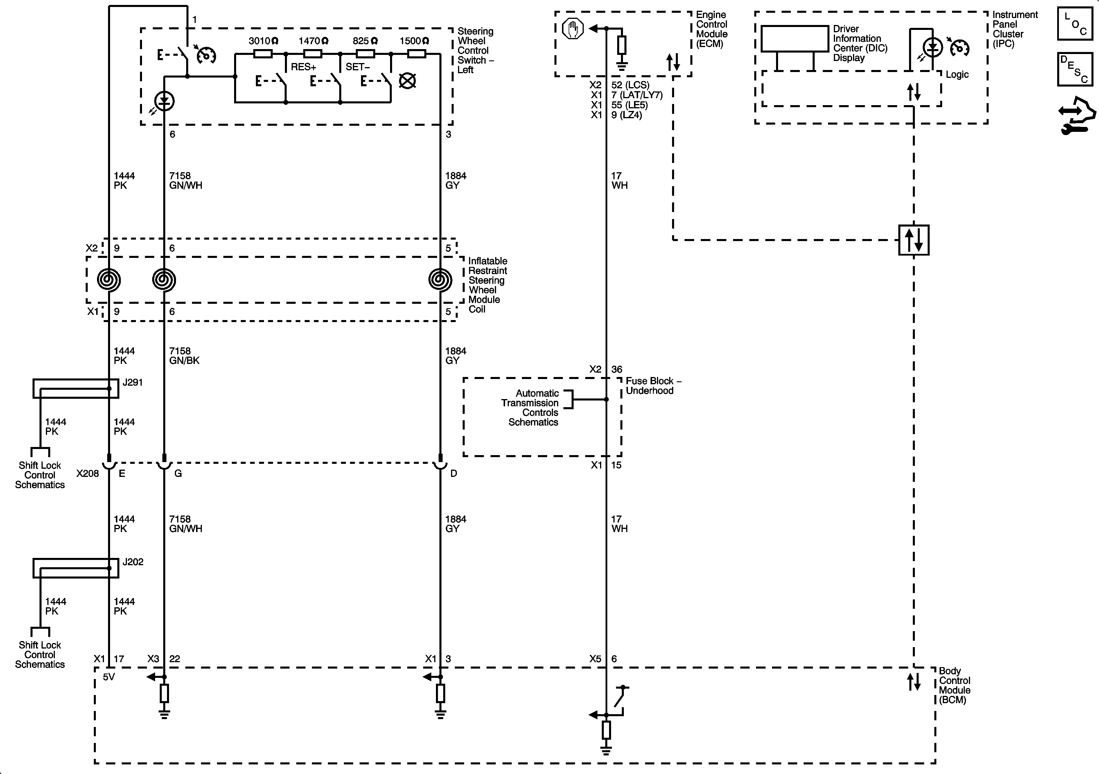
Cruise Control Schematics