GM Service Manual Online
For 1990-2009 cars only
Makes
🢒
Saturn
🢒
2003
🢒
VUE - FWD
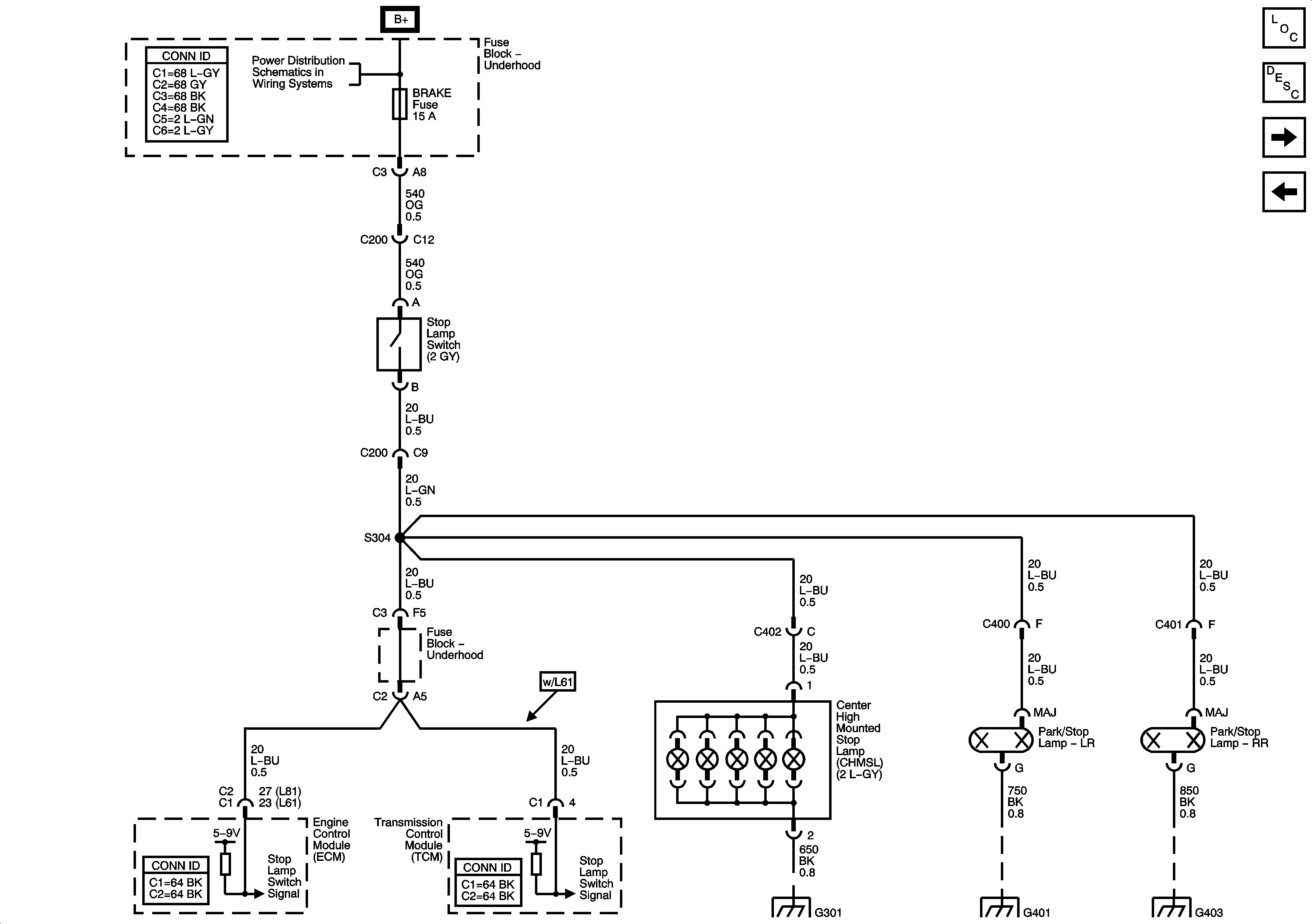
🢒 Stop Lamps
Stop Lamps
Stop Lamps
Master Electrical Component List
Exterior Lighting Systems Description and Operation
Back-up Lamps
Hazards and Turn Signals
Battery Power to the Fuse Block, Starter, and Generator
G401 and G403
G401 and G403
G301 - 2 of 2