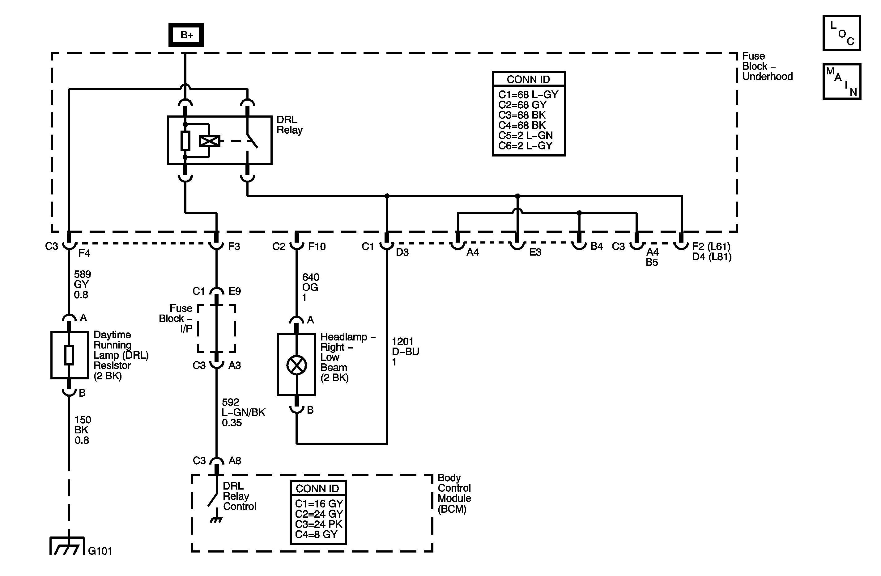
The daytime running lights (DRL) relay is controlled by the body control module (BCM). Battery positive voltage is applied to the relay coil at all times. The BCM grounds the DRL relay control circuit in order to turn ON the DRL relay. When the DRL relay control circuit becomes shorted to ground without being commanded on by the BCM, DTC B2602 is set.
| • | The ignition switch is in the ON position |
| • | The transaxle is in the park position. |
All of the following conditions must be met:
| • | The BCM is not commanding the DRL relay on. |
| • | The headlamp feedback is present for 5 seconds. |
| • | The BCM disables the DRL relay control as long as the malfunction is present. |
| • | The SERVICE indicator illuminates. |
| • | The conditions for setting the DTC are no longer present. |
| • | A history DTC clears after 100 malfunction free ignition cycles. |
| • | The BCM receives the clear code command from the scan tool. |
| • | The park brake must be unapplied and the transaxle must be in gear for the DRLs to operate properly. |
| • | If the DTC is a history DTC, the problem may be intermittent. Refer to Testing for Intermittent Conditions and Poor Connections in Wiring Systems. |
The numbers below refer to the step numbers on the diagnostic table.
Listen for an audible click when the DRL relay operates. Command both the ON and OFF states. Repeat the commands as necessary.
Tests for voltage at the coil side of the DRL relay.
Verifies that the body control module is providing ground to the DRL relay.
Tests if ground is constantly being applied to the DRL relay.
Step | Action | Yes | No |
|---|---|---|---|
Schematic Reference: Headlights/Daytime Running Lights (DRL) Schematics | |||
1 | Did you perform the Lighting System Diagnostic System Check? | Go to Step 2 | |
Does the DRL relay turn ON and OFF with each command? | Go to Testing for Intermittent Conditions and Poor Connections in Wiring Systems | Go to Step 3 | |
Does the test lamp illuminate? | Go to Step 4 | Go to Step 10 | |
Does the test lamp turn ON and OFF with each command? | Go to Step 8 | Go to Step 5 | |
Does the test lamp remain illuminated with each command? | Go to Step 7 | Go to Step 6 | |
6 | Test the control circuit of the DRL relay for an open. Refer to Circuit Testing and Wiring Repairs in Wiring Systems. Did you find and correct the condition? | Go to Step 13 | Go to Step 9 |
7 | Test the control circuit of the DRL relay for a short to ground. Refer to Circuit Testing and Wiring Repairs in Wiring Systems. Did you find and correct the condition? | Go to Step 13 | Go to Step 9 |
8 | Inspect for poor connections at the DRL relay. Refer to Testing for Intermittent Conditions and Poor Connections and Connector Repairs in Wiring Systems. Did you find and correct the condition? | Go to Step 13 | Go to Step 11 |
9 | Inspect for poor connections at the harness connector of the body control module. Refer to Testing for Intermittent Conditions and Poor Connections and Connector Repairs in Wiring Systems. Did you find and correct the condition? | Go to Step 13 | Go to Step 12 |
10 | Repair an open, high resistance, or short to ground in the coil side battery positive voltage circuit of the DRL relay. Refer to Circuit Testing and Wiring Repairs in Wiring Systems. Did you complete the repair? | Go to Step 13 | -- |
11 | Replace the DRL relay. Did you complete the replacement? | Go to Step 13 | -- |
12 |
Important: Perform the set up procedure for the body control module. Replace the body control module. Refer to Body Control Module Replacement in Body Control System. Did you complete the replacement? | Go to Step 13 | -- |
13 |
Does the DTC reset? | Go to Step 2 | System OK |