GM Service Manual Online
For 1990-2009 cars only

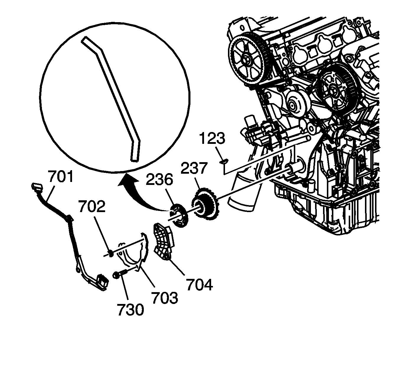
    Object Number: 897067  Size: SH
  1. Remove the nut (702), bolts (730), and guide (703).
  2. Remove the crankshaft position (CKP) sensor (704) and harness (701).
  3. Remove the guide (236). Note, the concave area of the guide faces the front of engine.
  4. Important: The powertrain control module (PCM) must perform the idle learn procedure to determine the minimum throttle position and to establish idle speed when any of the following components are replaced:

       • Throttle body
       • Timing belt
       • Timing belt drive sprocket
       • Crankshaft and bearings
    Refer to Idle Learn .

  5. Remove the sprocket (237) and key (123).