GM Service Manual Online
For 1990-2009 cars only

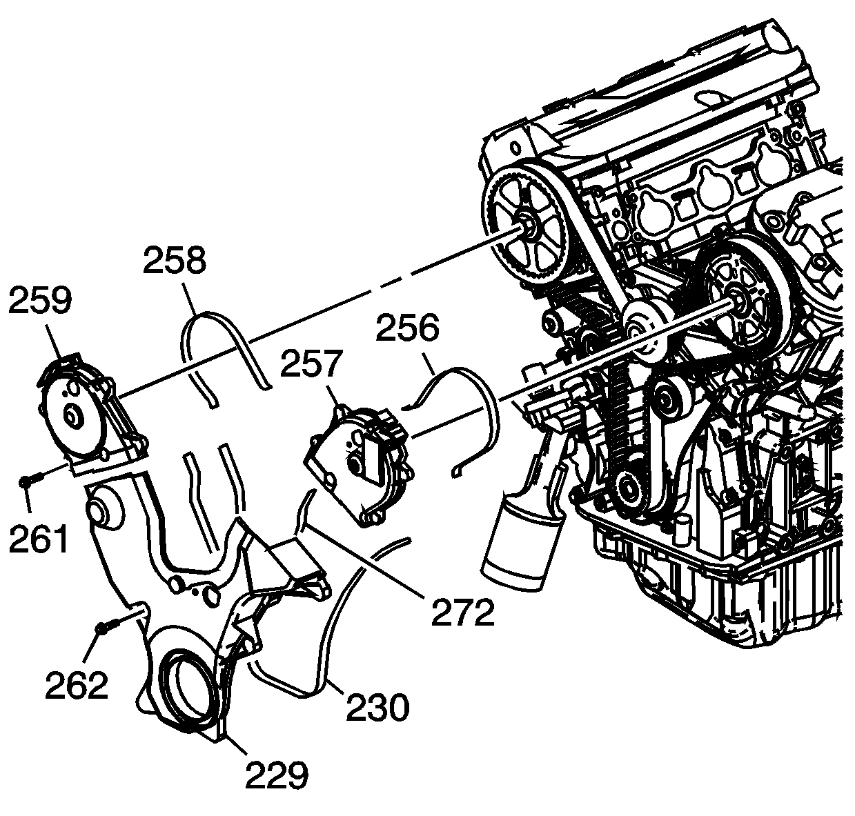
    Object Number: 897038  Size: SH
  1. Install the seals (230, 256, 258 and 272).
  2. Install the cover (229).
  3. Notice: Refer to Fastener Notice in the Preface section.

  4. Install the bolts (262).
  5. Tighten
    Tighten the bolts to 12 N·m (106 lb in).

  6. Install the covers (257 and 259).
  7. Install the bolts (261).
  8. Tighten
    Tighten the bolts to 12 N·m (106 lb in).