GM Service Manual Online
For 1990-2009 cars only

Radio/Audio System Schematics w/U2K

Figure 1:

Power and Ground


Object Number: 1273779  Size: FS
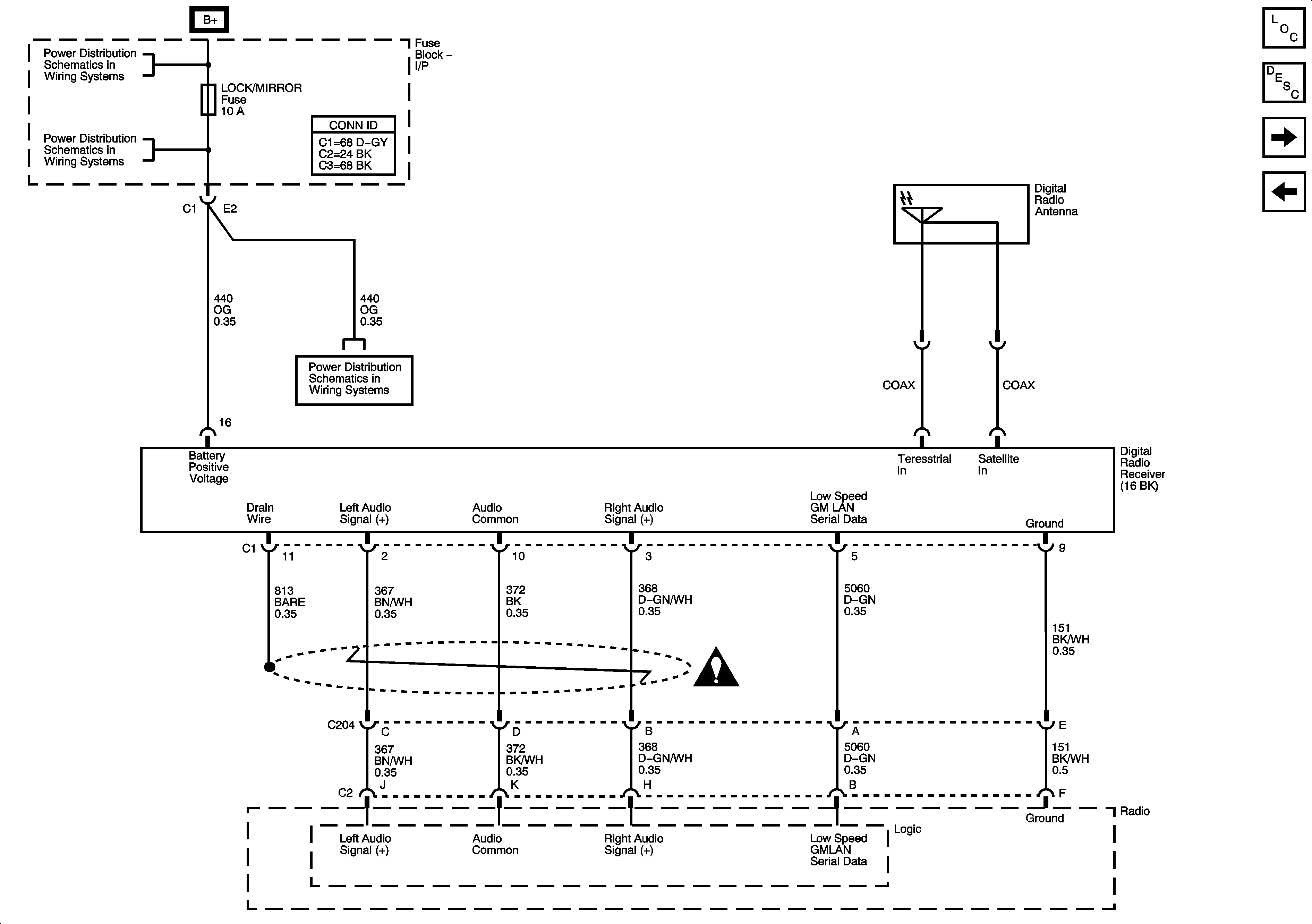
Figure 2:

Digital Radio Receiver


Object Number: 1273712  Size: FS
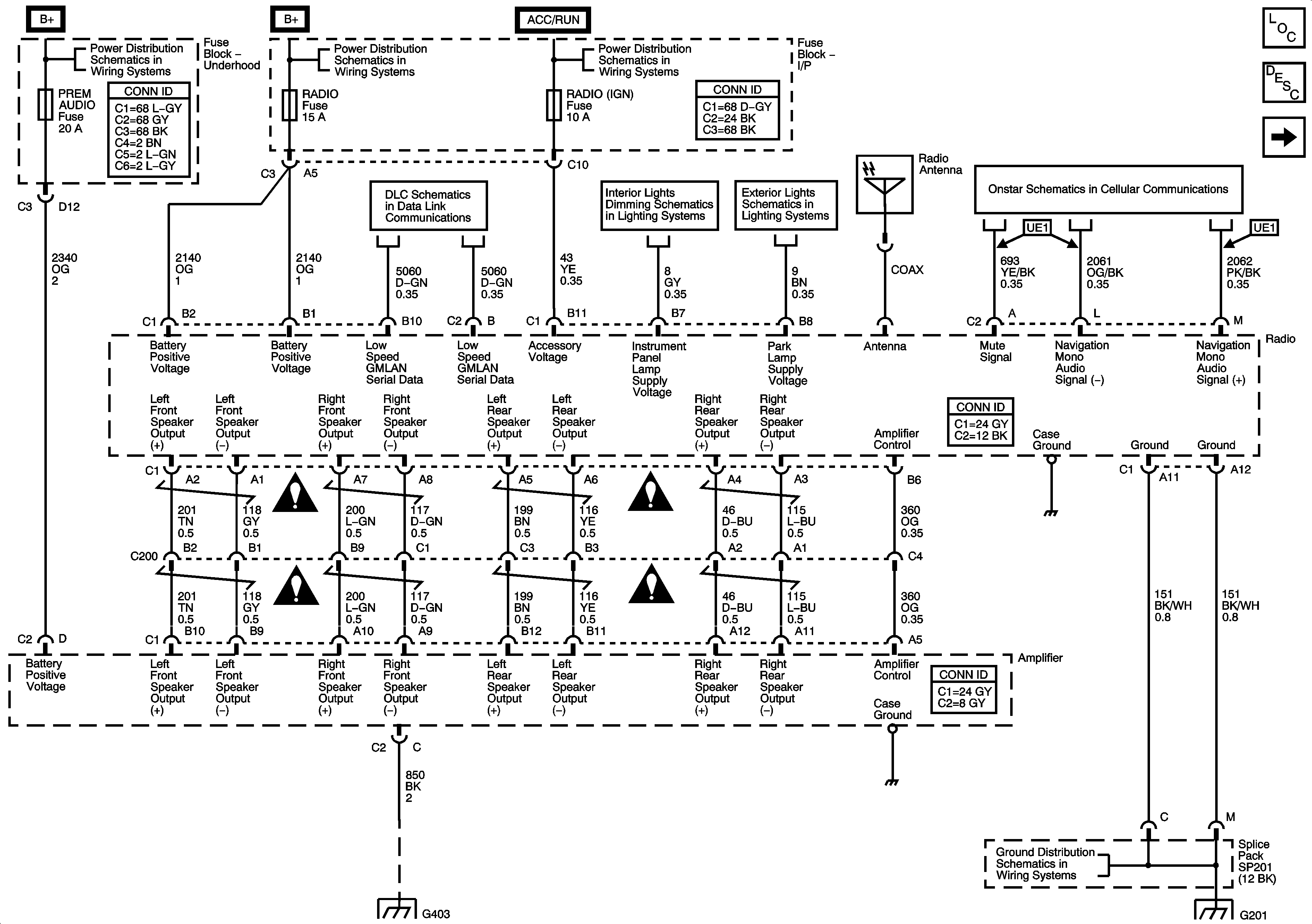
Figure 3:

Speakers


Object Number: 1218091  Size: FS

Radio/Audio System Schematics w/U1C/UM7


Object Number: 1273776  Size: FS

Radio/Audio System Schematics w/WBM

Figure 1:

Power and Ground


Object Number: 1273779  Size: FS
Figure 2:

Speakers


Object Number: 1218091  Size: FS