- Install two 14 x 25 mm transmission case locating pins (126) into the torque converter housing (150).
- Install a new torque converter housing gasket (68) into the torque converter housing (150).
- If necessary, remove the reverse idler gear access hole plug (102) and sealing washer (103) from the rear of the transmission case assembly (31).
- Lower the transmission case housing assembly (31) onto the torque converter housing (150).
- Wrap a screwdriver tip with tape to prevent damage to the reverse idler gear teeth.
- Using the screwdriver, rotate the reverse idler gear (527) to engage the reverse gear with the reverse driven gear (512) and the 5th/reverse drive gear.
- Using snap ring pliers, expand the output shaft retaining ring (513) and continue to install the transmission
case housing (31) partially onto the output shaft rear bearing.
- Release the snap ring pliers, and carefully push down on the transmission case (31) until it bottoms out on the torque converter housing.
- Visually inspect that the output shaft retaining ring (513) has snapped into place in the retaining ring groove in the output shaft rear bearing.
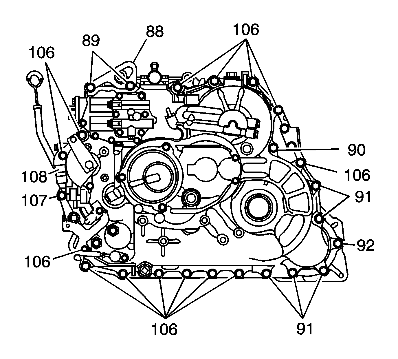
- Clean all case mounting bolts of any grease or oil.
- Install a M10 x 1.25 x 50 mm torque converter housing bolt (92) in the correct location.
- Install 5 M10 x 1.25 x 70 mm torque converter housing bolts (91) in the correct location.
- Install a M10 x 1.25 x 80 mm torque converter housing bolt (107) in the correct location.
- Install 14 M10 x 1.25 x 90 mm torque converter housing bolts (106) in the correct location, include the transmission wire harness bracket (108).
- Install a M10 x 1.25 x 100 mm torque converter housing bolt (90) in the correct location.
- Install 2 M10 x 1.25 x 140 mm torque converter housing bolts (89) in the correct location, include the transmission lift bracket (88).
Notice: Refer to Fastener Notice in the Preface section.
- Tighten the case bolts in the sequence shown.
Tighten
| • | Tighten the upper case bolts (1 and 3) to 39 N·m (29 lb ft). |
| • | Tighten 22 case bolts (2 and 7-24) to 44 N·m (33 lb ft). |
- Rotate the transaxle assembly to the installed or upright position.
- Lubricate both sides of a 29 x 40 x 3.9 mm mainshaft washer (109) with automatic transmission
fluid.
- Install the NEW mainshaft washer (109) on the mainshaft (640) with the marked side up as shown.
- Install the original mainshaft retaining nut (110) on the mainshaft (640) and hand tighten.
- Install
DT 46435
(2) through the hole in
DT 46434
(1).
- Install
DT 46434
onto the mainshaft splines and at the same time secure
DT 46435
(2) into the lock hole in
DT 46238
(3) as shown.
- Tighten the original mainshaft nut (110) in order to seat the new mainshaft washer.
Tighten
Tighten the nut to 178 N·m (132 lb ft).
- Remove the original mainshaft nut (110).
- Install a new mainshaft nut (110).
Tighten
Tighten the nut to 178 N·m (132 lb ft).
- Using a 3.5 mm (9/64 in) punch (1), stake the new mainshaft nut (110) into the mainshaft (641).
Specification
Stake the nut to a depth of 0.7-1.3 mm (0.03-0.05 in).
- Install a mainshaft rear case cover locating pin (114) on the transmission case (31).
- Install a mainshaft lube transfer tube (113) on the transmission case (31).
- Install a mainshaft case rear cover O-ring seal (99) on the mainshaft case rear cover (98).
- Install the mainshaft case rear cover (98) onto the transmission case (31).
- Install 3 M8 x 1.25 x 21 mm mainshaft case rear cover bolts (97) on the transmission case (31) and tighten.
Tighten
Tighten the bolts to 19 N·m (14 lb ft).
- Install a 28 x 2.2 mm O-ring seal (96) and the output shaft rear access cover (95).
- Install the output shaft rear access cover (95).
- Install the M6 x 1.25 x 20 mm output shaft rear access cover bolts (94).
Tighten
Tighten the bolts to 12 N·m (106 lb in).
- Apply threadlocker GM P/N 12345382 (Canada P/N 10953489) to the threads of the 20 mm reverse idler gear access hole plug (102).
- Install a reverse idler gear access hole plug 20 mm sealing washer (103) on the reverse idler gear access hole plug (102).
- Install the reverse idler gear access hole cover plug (102).
Tighten
Tighten the cover plug to 49 N·m (36 lb ft).